Suppr超能文献

开发和分析巨型特里顿蜗牛(Charonia tritonis)转录组资源。

Development and Interrogation of a Transcriptomic Resource for the Giant Triton Snail (Charonia tritonis).

机构信息

Genecology Research Centre, University of the Sunshine Coast, Maroochydore DC, QLD, 4558, Australia.

School of Science, Technology and Engineering, University of the Sunshine Coast, Maroochydore DC, QLD, 4558, Australia.

出版信息

Mar Biotechnol (NY). 2021 Jun;23(3):501-515. doi: 10.1007/s10126-021-10042-7. Epub 2021 Jun 30.

Abstract

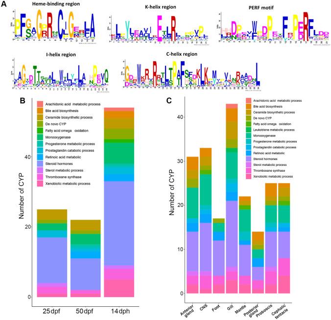
Gastropod molluscs are among the most abundant species that inhabit coral reef ecosystems. Many are specialist predators, along with the giant triton snail Charonia tritonis (Linnaeus, 1758) whose diet consists of Acanthaster planci (crown-of-thorns starfish), a corallivore known to consume enormous quantities of reef-building coral. C. tritonis are considered vulnerable due to overexploitation, and a decline in their populations is believed to have contributed to recurring A. planci population outbreaks. Aquaculture is considered one approach that could help restore natural populations of C. tritonis and mitigate coral loss; however, numerous questions remain unanswered regarding their life cycle, including the molecular factors that regulate their reproduction and development. In this study, we have established a reference C. tritonis transcriptome derived from developmental stages (embryo and veliger) and adult tissues. This was used to identify genes associated with cell signalling, such as neuropeptides and G protein-coupled receptors (GPCRs), involved in endocrine and olfactory signalling. A comparison of developmental stages showed that several neuropeptide precursors are exclusively expressed in post-hatch veligers and functional analysis found that FFamide stimulated a significant (20.3%) increase in larval heart rate. GPCRs unique to veligers, and a diversity of rhodopsin-like GPCRs located within adult cephalic tentacles, all represent candidate olfactory receptors. In addition, the cytochrome P450 superfamily, which participates in the biosynthesis and degradation of steroid hormones and lipids, was also found to be expanded with at least 91 genes annotated, mostly in gill tissue. These findings further progress our understanding of C. tritonis with possible application in developing aquaculture methods.

摘要

腹足纲软体动物是栖息在珊瑚礁生态系统中最丰富的物种之一。许多是专门的捕食者,包括巨型海神蛞蝓 Charonia tritonis(Linnaeus,1758),其饮食包括棘冠海星(Acanthaster planci),这种珊瑚食者已知会消耗大量的造礁珊瑚。由于过度开发,C. tritonis 被认为是脆弱的,其种群数量的下降被认为是棘冠海星种群爆发的原因之一。水产养殖被认为是一种有助于恢复 C. tritonis 自然种群和减轻珊瑚损失的方法;然而,关于其生命周期,包括调节其繁殖和发育的分子因素,仍有许多问题尚未得到解答。在这项研究中,我们建立了一个参考的 C. tritonis 转录组,来自发育阶段(胚胎和幼体)和成年组织。这被用于鉴定与细胞信号转导相关的基因,如神经肽和 G 蛋白偶联受体(GPCR),这些基因参与内分泌和嗅觉信号转导。对发育阶段的比较表明,几种神经肽前体仅在孵化后的幼体中表达,功能分析发现 FFamide 刺激幼虫心率显著(20.3%)增加。仅在幼体中表达的 GPCRs 和位于成年头触角中的多种视蛋白样 GPCRs,都代表候选嗅觉受体。此外,细胞色素 P450 超家族参与类固醇激素和脂质的生物合成和降解,也被发现扩张,至少有 91 个基因被注释,主要在鳃组织中。这些发现进一步推进了我们对 C. tritonis 的理解,可能有助于开发水产养殖方法。

https://cdn.ncbi.nlm.nih.gov/pmc/blobs/7a53/8270824/f4047c51006b/10126_2021_10042_Fig1_HTML.jpg

文献AI研究员

20分钟写一篇综述,助力文献阅读效率提升50倍。

立即体验

用中文搜PubMed

大模型驱动的PubMed中文搜索引擎

马上搜索

文档翻译

学术文献翻译模型,支持多种主流文档格式。

立即体验