Suppr超能文献

从蚁冢中分离出的基因组和蛋白质组研究揭示了广泛的几丁质酶酶谱。

Genomic and Proteomic Study of Isolated from an Anthill Reveals an Extensive Repertoire of Chitinolytic Enzymes.

机构信息

Faculty of Chemistry, Biotechnology, and Food Science, NMBU - Norwegian University of Life Sciences, N-1433 Ås, Norway.

Fraunhofer Institute for Interfacial Engineering and Biotechnology IGB, Nobelstraße 12, 70569 Stuttgart, Germany.

出版信息

J Proteome Res. 2021 Aug 6;20(8):4041-4052. doi: 10.1021/acs.jproteome.1c00358. Epub 2021 Jun 30.

Abstract

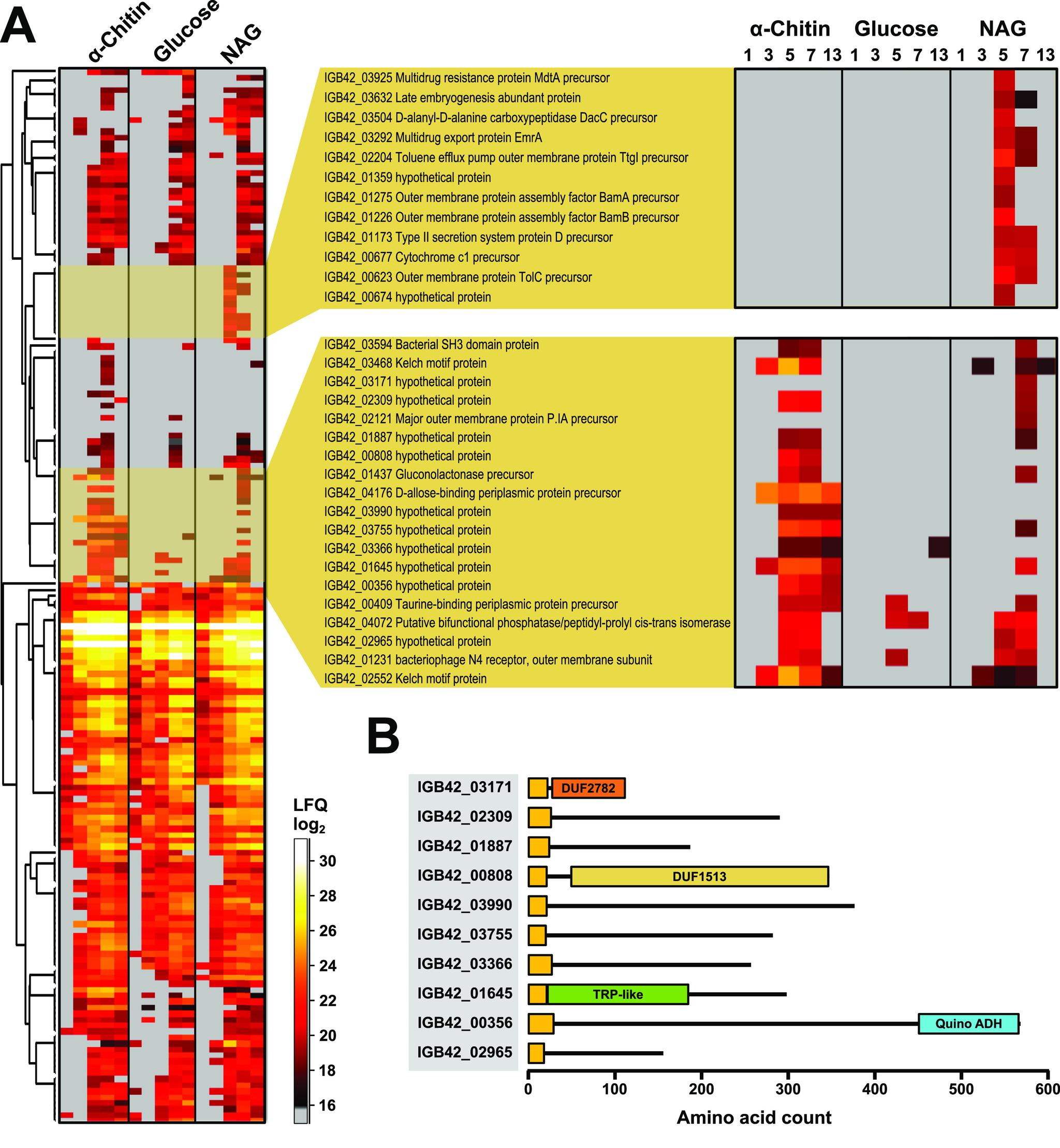
Chitin is an abundant natural polysaccharide that is hard to degrade because of its crystalline nature and because it is embedded in robust co-polymeric materials containing other polysaccharides, proteins, and minerals. Thus, it is of interest to study the enzymatic machineries of specialized microbes found in chitin-rich environments. We describe a genomic and proteomic analysis of , a chitinolytic Gram-negative bacterium isolated from an anthill. The genome of encodes four secreted family GH19 chitinases of which two were detected and upregulated during growth on chitin. In addition, the genome encodes as many as 25 secreted GH18 chitinases, of which 17 were detected and 12 were upregulated during growth on chitin. Finally, the single lytic polysaccharide monooxygenase (LPMO) was strongly upregulated during growth on chitin. Whereas 66% of the 29 secreted chitinases contained two carbohydrate-binding modules (CBMs), this fraction was 93% (13 out of 14) for the upregulated chitinases, suggesting an important role for these CBMs. Next to an unprecedented multiplicity of upregulated chitinases, this study reveals several chitin-induced proteins that contain chitin-binding CBMs but lack a known catalytic function. These proteins are interesting targets for discovery of enzymes used by nature to convert chitin-rich biomass. The MS proteomic data have been deposited in the PRIDE database with accession number PXD025087.

摘要

几丁质是一种丰富的天然多糖,由于其结晶性质以及与其他多糖、蛋白质和矿物质共存于坚固的共聚材料中,因此难以降解。因此,研究富含几丁质的环境中发现的特殊微生物的酶学机制很有意义。我们描述了从蚁丘中分离出的一种几丁质分解革兰氏阴性菌 的基因组和蛋白质组分析。 的基因组编码四个分泌型 GH19 几丁质酶,其中两个在几丁质生长过程中被检测到并上调。此外,基因组编码多达 25 个分泌型 GH18 几丁质酶,其中 17 个被检测到,12 个在几丁质生长过程中上调。最后,单裂解多糖单加氧酶(LPMO)在几丁质生长过程中强烈上调。虽然 29 个分泌的几丁质酶中有 66%(29 个中有 19 个)含有两个碳水化合物结合模块(CBMs),但上调的几丁质酶中这一比例为 93%(14 个中有 13 个),这表明这些 CBMs 具有重要作用。除了前所未有的大量上调的几丁质酶外,这项研究还揭示了几种含有几丁质结合 CBMs 但缺乏已知催化功能的几丁质诱导蛋白。这些蛋白是发现自然界用于转化富含几丁质的生物质的酶的有趣目标。MS 蛋白质组学数据已存入 PRIDE 数据库,登录号为 PXD025087。

https://cdn.ncbi.nlm.nih.gov/pmc/blobs/425e/8802321/ded9ac305670/pr1c00358_0001.jpg

文献AI研究员

20分钟写一篇综述,助力文献阅读效率提升50倍。

立即体验

用中文搜PubMed

大模型驱动的PubMed中文搜索引擎

马上搜索

文档翻译

学术文献翻译模型,支持多种主流文档格式。

立即体验