Department of Periodontics, University of Washington, Seattle, WA 98195.
Department of Oral Health Sciences, University of Washington, Seattle, WA 98195.
Proc Natl Acad Sci U S A. 2021 Jul 6;118(27). doi: 10.1073/pnas.2012578118.
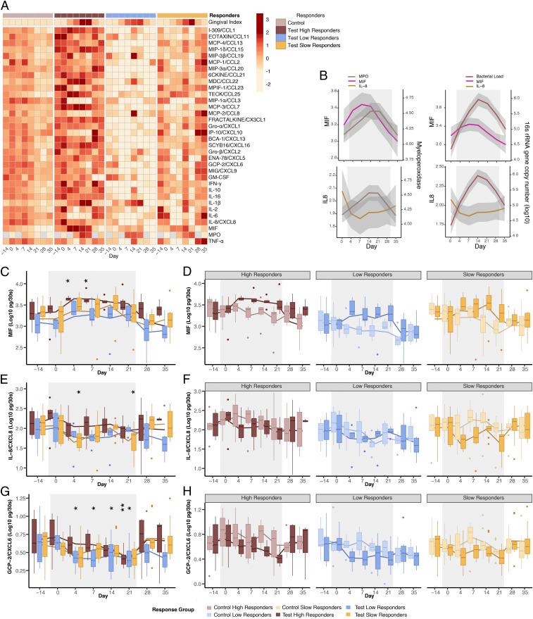
Oral commensal bacteria actively participate with gingival tissue to maintain healthy neutrophil surveillance and normal tissue and bone turnover processes. Disruption of this homeostatic host-bacteria relationship occurs during experimental gingivitis studies where it has been clearly established that increases in the bacterial burden increase gingival inflammation. Here, we show that experimental gingivitis resulted in three unique clinical inflammatory phenotypes (high, low, and slow) and reveal that interleukin-1β, a reported major gingivitis-associated inflammatory mediator, was not associated with clinical gingival inflammation in the slow response group. In addition, significantly higher levels of spp. were also unique to this group. The low clinical response group was characterized by low concentrations of host mediators, despite similar bacterial accumulation and compositional characteristics as the high clinical response group. Neutrophil and bone activation modulators were down-regulated in all response groups, revealing novel tissue and bone protective responses during gingival inflammation. These alterations in chemokine and microbial composition responses during experimental gingivitis reveal a previously uncharacterized variation in the human host response to a disruption in gingival homeostasis. Understanding this human variation in gingival inflammation may facilitate the identification of periodontitis-susceptible individuals. Overall, this study underscores the variability in host responses in the human population arising from variations in host immune profiles (low responders) and microbial community maturation (slow responders) that may impact clinical outcomes in terms of destructive inflammation.
口腔共生细菌与牙龈组织积极互动,以维持健康的中性粒细胞监测和正常的组织及骨转换过程。在实验性牙龈炎研究中,这种内稳态的宿主-细菌关系发生了破坏,在该研究中已经清楚地表明,细菌负荷的增加会增加牙龈炎症。在这里,我们发现实验性牙龈炎导致了三种独特的临床炎症表型(高、低和慢),并揭示了白细胞介素-1β(一种报道的主要与牙龈炎相关的炎症介质)与慢反应组的临床牙龈炎症无关。此外, spp. 的水平显著升高也是该组特有的。低临床反应组的特点是宿主介质浓度低,尽管与高临床反应组相似的细菌积累和组成特征。所有反应组的中性粒细胞和骨激活调节剂均下调,揭示了在牙龈炎症期间的组织和骨保护反应。在实验性牙龈炎期间,趋化因子和微生物组成反应的这些改变揭示了人类对牙龈内稳态破坏的反应中以前未被描述的变异。了解牙龈炎症中人类的这种变异性可能有助于识别牙周炎易感个体。总的来说,这项研究强调了宿主反应的可变性,这种可变性源于宿主免疫谱的变异(低反应者)和微生物群落成熟度的变异(慢反应者),这可能会影响破坏性炎症方面的临床结果。