Suppr超能文献

多能成体祖细胞通过 TGFβ 和依赖单核细胞的机制诱导调节性 T 细胞并促进其抑制表型。

Multipotent adult progenitor cells induce regulatory T cells and promote their suppressive phenotype via TGFβ and monocyte-dependent mechanisms.

机构信息

Athersys, Inc. Cleveland, 3201 Carnegie Ave., Cleveland, OH, 44115, USA.

ReGenesys BV, Leuven, Belgium.

出版信息

Sci Rep. 2021 Jun 30;11(1):13549. doi: 10.1038/s41598-021-93025-x.

Abstract

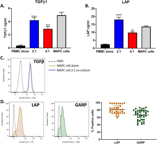
Dysregulation of the immune system can initiate chronic inflammatory responses that exacerbate disease pathology. Multipotent adult progenitor cells (MAPC cells), an adult adherent bone-marrow derived stromal cell, have been observed to promote the resolution of uncontrolled inflammatory responses in a variety of clinical conditions including acute ischemic stroke, acute myocardial infarction (AMI), graft vs host disease (GvHD), and acute respiratory distress syndrome (ARDS). One of the proposed mechanisms by which MAPC cells modulate immune responses is via the induction of regulatory T cells (Tregs), however, the mechanism(s) involved remains to be fully elucidated. Herein, we demonstrate that, in an in vitro setting, MAPC cells increase Treg frequencies by promoting Treg proliferation and CD4 T cell differentiation into Tregs. Moreover, MAPC cell-induced Tregs (miTregs) have a more suppressive phenotype characterized by increased expression of CTLA-4, HLA-DR, and PD-L1 and T cell suppression capacity. MAPC cells also promoted Treg activation by inducing CD45RA CD45RO transitional Tregs. Additionally, we identify transforming growth factor beta (TGFβ) as an essential factor for Treg induction secreted by MAPC cells. Furthermore, inhibition of indoleamine 2, 3-dioxygenase (IDO) resulted in decreased Treg induction by MAPC cells demonstrating IDO involvement. Our studies also show that CD14 monocytes play a critical role in Treg induction by MAPC cells. Our study describes MAPC cell dependent Treg phenotypic changes and provides evidence of potential mechanisms by which MAPC cells promote Treg differentiation.

摘要

免疫系统失调可引发慢性炎症反应,从而加重疾病的病理进程。多能成体祖细胞(MAPC 细胞)是一种成体贴壁骨髓来源的基质细胞,在多种临床情况下(包括急性缺血性中风、急性心肌梗死(AMI)、移植物抗宿主病(GvHD)和急性呼吸窘迫综合征(ARDS)),观察到其可促进失控的炎症反应的消退。MAPC 细胞调节免疫反应的一种可能机制是通过诱导调节性 T 细胞(Tregs),然而,其涉及的机制仍有待充分阐明。在此,我们证明,在体外环境中,MAPC 细胞通过促进 Treg 增殖和 CD4 T 细胞分化为 Tregs 来增加 Treg 频率。此外,MAPC 细胞诱导的 Treg(miTregs)具有更具抑制性的表型,其特征是 CTLA-4、HLA-DR 和 PD-L1 的表达增加以及 T 细胞抑制能力增强。MAPC 细胞还通过诱导 CD45RA CD45RO 过渡性 Treg 来促进 Treg 的激活。此外,我们确定转化生长因子-β(TGFβ)是 MAPC 细胞分泌的诱导 Treg 的必需因子。此外,抑制吲哚胺 2,3-双加氧酶(IDO)会导致 MAPC 细胞诱导的 Treg 减少,表明 IDO 的参与。我们的研究还表明,CD14 单核细胞在 MAPC 细胞诱导 Treg 中起着关键作用。我们的研究描述了 MAPC 细胞依赖性 Treg 表型变化,并提供了 MAPC 细胞促进 Treg 分化的潜在机制的证据。

https://cdn.ncbi.nlm.nih.gov/pmc/blobs/94b5/8245558/127c7fe1efd4/41598_2021_93025_Fig1_HTML.jpg

文献AI研究员

20分钟写一篇综述,助力文献阅读效率提升50倍。

立即体验

用中文搜PubMed

大模型驱动的PubMed中文搜索引擎

马上搜索

文档翻译

学术文献翻译模型,支持多种主流文档格式。

立即体验