Suppr超能文献

未经治疗的巨细胞动脉炎患者颞动脉中动脉 microRNAs 的失调表达及其靶基因网络。

Dysregulated Expression of Arterial MicroRNAs and Their Target Gene Networks in Temporal Arteries of Treatment-Naïve Patients with Giant Cell Arteritis.

机构信息

Institute of Cell Biology, Faculty of Medicine, University of Ljubljana, 1000 Ljubljana, Slovenia.

Department of Rheumatology, University Medical Centre Ljubljana, 1000 Ljubljana, Slovenia.

出版信息

Int J Mol Sci. 2021 Jun 17;22(12):6520. doi: 10.3390/ijms22126520.

Abstract

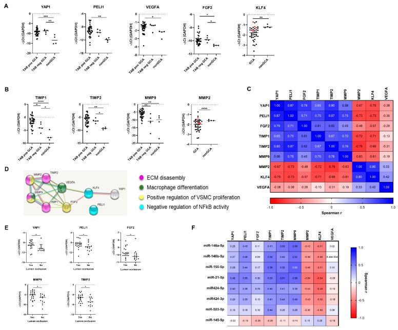
In this study, we explored expression of microRNA (miR), miR-target genes and matrix remodelling molecules in temporal artery biopsies (TABs) from treatment-naïve patients with giant cell arteritis (GCA, = 41) and integrated these analyses with clinical, laboratory, ultrasound and histological manifestations of GCA. NonGCA patients ( = 4) served as controls. GCA TABs exhibited deregulated expression of several miRs (miR-21-5p, -145-5p, -146a-5p, -146b-5p, -155-5p, 424-3p, -424-5p, -503-5p), putative miR-target genes (, , , , ) and matrix remodelling factors (, , , ) with key roles in Toll-like receptor signaling, mechanotransduction and extracellular matrix biology. MiR-424-3p, -503-5p, , and were identified as new deregulated molecular factors in GCA TABs. Quantities of miR-146a-5p, , , , and were particularly high in histologically positive GCA TABs with occluded temporal artery lumen. MiR-424-5p expression in TABs and the presence of facial or carotid arteritis on ultrasound were associated with vision disturbances in GCA patients. Correlative analysis of miR-mRNA quantities demonstrated a highly interrelated expression network of deregulated miRs and mRNAs in temporal arteries and identified as a candidate target gene of deregulated miR-21-5p, -146a-5p and -155-5p network in GCA TABs. Meanwhile, arterial miR and mRNA expression did not correlate with constitutive symptoms and signs of GCA, elevated markers of systemic inflammation nor sonographic characteristics of GCA. Our study provides new insights into GCA pathophysiology and uncovers new candidate biomarkers of vision impairment in GCA.

摘要

在这项研究中,我们探索了未经治疗的巨细胞动脉炎(GCA,n=41)患者颞动脉活检(TAB)中 microRNA(miR)、miR 靶基因和基质重塑分子的表达,并将这些分析与 GCA 的临床、实验室、超声和组织学表现相结合。非 GCA 患者(n=4)作为对照。GCA TAB 显示几种 miR(miR-21-5p、-145-5p、-146a-5p、-146b-5p、-155-5p、424-3p、-424-5p、-503-5p)、假定的 miR 靶基因(、、、)和基质重塑因子(、、、)表达失调,这些因子在 Toll 样受体信号转导、机械转导和细胞外基质生物学中具有关键作用。miR-424-3p、-503-5p、、和在 GCA TAB 中被鉴定为新的失调分子因子。miR-146a-5p、、、、和在组织学阳性的 GCA TAB 中含量特别高,这些 TAB 伴有闭塞性颞动脉管腔。TAB 中 miR-424-5p 的表达和超声上的面部或颈动脉炎与 GCA 患者的视力障碍有关。miR-mRNA 数量的相关分析表明,在颞动脉中失调的 miR 和 mRNA 表达具有高度相关的表达网络,并鉴定出作为 GCA TAB 中失调 miR-21-5p、-146a-5p 和 -155-5p 网络的候选靶基因。同时,动脉 miR 和 mRNA 表达与 GCA 的固有症状和体征、升高的系统性炎症标志物或 GCA 的超声特征均无相关性。本研究为 GCA 病理生理学提供了新的见解,并揭示了 GCA 视力障碍的新候选生物标志物。

https://cdn.ncbi.nlm.nih.gov/pmc/blobs/849d/8234166/64990ac5b4f4/ijms-22-06520-g001.jpg

文献检索

告别复杂PubMed语法,用中文像聊天一样搜索,搜遍4000万医学文献。AI智能推荐,让科研检索更轻松。

立即免费搜索

文件翻译

保留排版,准确专业,支持PDF/Word/PPT等文件格式,支持 12+语言互译。

免费翻译文档

深度研究

AI帮你快速写综述,25分钟生成高质量综述,智能提取关键信息,辅助科研写作。

立即免费体验