Fiorentzis Miltiadis, Sokolenko Ekaterina A, Bechrakis Nikolaos E, Ting Saskia, Schmid Kurt W, Sak Ali, Stuschke Martin, Seitz Berthold, Berchner-Pfannschmidt Utta
Department of Ophthalmology, University Hospital Essen, University of Duisburg-Essen, Hufeland Str. 55, 45147 Essen, Germany.
Institute of Pathology, University Hospital Essen, University of Duisburg-Essen, Hufeland Str. 55, 45147 Essen, Germany.
Cancers (Basel). 2021 Jun 21;13(12):3086. doi: 10.3390/cancers13123086.
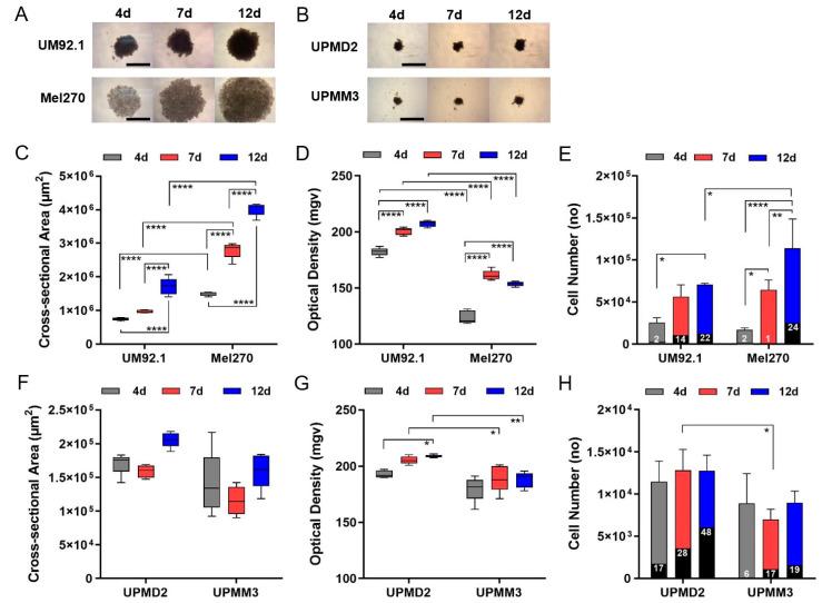
Electrochemotherapy (ECT) is emerging as a complementary treatment modality for local tumor control in various cancer entities. Irradiation is an established therapeutic option for oncologic patients, which is commonly combined with chemotherapy due to its insufficient targeting ability. The efficiency of radiotherapy for tumors can be enhanced with different radiosensitizers. ECT can potentiate the radiosensitizing effect of chemotherapeutic agents such as bleomycin. The present study aims to evaluate the radiosensitizing effect of concomitant ECT with bleomycin on 3D tumor spheroids with primary and radioresistant uveal melanoma cell lines (UPMD2, UPMM3, UM92.1, Mel270) and irradiation. The changes in the spheroid growth and the cell viability as well the cytotoxic long-term effect of the combination treatment were evaluated with various combinations of electroporation settings and bleomycin concentrations as well as radiotherapy doses. A broad range of radiosensitivity was documented among the spheroids from different uveal melanoma cell lines. The primary cell lines showed a higher radiosensitivity and required lower irradiation and bleomycin doses. The maximal tumor control with a reduction of cell survival <10% was achieved with a 5 Gy irradiation only in the primary uveal melanoma cell lines and in combination with all tested ECT settings, whereas the same result could be obtained in UM92.1 spheroids only after ECT with 20 Gy irradiation. Based on the spheroid growth and the measurement of the cross-sectional area, the Mel270 spheroids, originating from a previously irradiated recurrent uveal melanoma, required higher doses of bleomycin and ECT settings after irradiation with 5 Gy in order to achieve a significant growth reduction. No significant difference could be demonstrated for the reduction of cell viability in the combination therapy with 20 Gy and 1000 V/cm between 1 and 2.5 µg/mL bleomycin even in Mel270 spheroids, underlying the importance of a drug delivery system to potentiate the radiosensitizing effect of agents in lower doses. ECT should be further assessed for its applicability in clinical settings as a therapeutic radiosensitizing option for radioresistant tumors and a sufficient local tumor control with lower chemotherapy and irradiation doses.
电化学疗法(ECT)正在成为各种癌症实体中局部肿瘤控制的一种辅助治疗方式。放射治疗是肿瘤患者既定的治疗选择,由于其靶向能力不足,通常与化疗联合使用。不同的放射增敏剂可提高放疗对肿瘤的疗效。ECT可增强博来霉素等化疗药物的放射增敏作用。本研究旨在评估ECT联合博来霉素对原发性和耐放射性葡萄膜黑色素瘤细胞系(UPMD2、UPMM3、UM92.1、Mel270)的3D肿瘤球体及放射治疗的放射增敏效果。通过电穿孔设置、博来霉素浓度以及放射治疗剂量的各种组合,评估了球体生长、细胞活力的变化以及联合治疗的细胞毒性长期效应。不同葡萄膜黑色素瘤细胞系的球体表现出广泛的放射敏感性。原发性细胞系显示出更高的放射敏感性,所需的放射治疗和博来霉素剂量更低。仅在原发性葡萄膜黑色素瘤细胞系中,5 Gy照射联合所有测试的ECT设置可实现最大肿瘤控制,细胞存活率降低<10%,而在UM92.1球体中,仅在20 Gy照射的ECT后才能获得相同结果。基于球体生长和横截面积测量,源自先前接受过放射治疗的复发性葡萄膜黑色素瘤的Mel270球体,在5 Gy照射后需要更高剂量的博来霉素和ECT设置才能实现显著的生长抑制。即使在Mel270球体中,在20 Gy和1000 V/cm的联合治疗中,1至2.5 µg/mL博来霉素之间细胞活力降低也无显著差异,这突出了药物递送系统对增强低剂量药物放射增敏作用的重要性。ECT作为耐放射性肿瘤的治疗性放射增敏选择以及以较低化疗和放射治疗剂量实现充分的局部肿瘤控制,应进一步评估其在临床环境中的适用性。