Suppr超能文献

提高全民医疗护理标准——卓越中心建设实用指南

Improving the Standard of Care for All-A Practical Guide to Developing a Center of Excellence.

作者信息

Vivian Elaina, Brooks Mary Rachel, Longoria Raquel, Lundberg Laurie, Mallow Jenifer, Shah Jimmy, Vo Allison, Mejia Alejandro, Tarnasky Paul, Puri Vichin

机构信息

Methodist Dallas Medical Center, Methodist Digestive Institute, 1441 N Beckley Ave., Dallas, TX 75203, USA.

Methodist Dallas Medical Center, The Liver Institute, 1411 N Beckley Ave. #268, Dallas, TX 75203, USA.

出版信息

Healthcare (Basel). 2021 Jun 21;9(6):777. doi: 10.3390/healthcare9060777.

Abstract

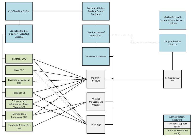
Pancreatic surgery is one of the more challenging procedures performed by surgeons. The operations are technically complex and have historically been accompanied by a substantial risk for mortality and postoperative complications. Other pancreatic pathologies require advanced therapeutic procedures that are highly endoscopist-dependent, requiring specific, knowledge-based training for optimal outcomes. An increase in diagnosed pancreatic pathologies every year reinforces a critical need for experienced surgeons, gastroenterologists/endoscopists, hospitals, and support personnel in the management of complex pancreatic cases and thus, well-designed Centers of Excellence (CoE). In this paper, we outline the framework for a Pancreas CoE across three developmental domains: (1) establishing the foundation; (2) formalizing the program; (3) solidifying the CoE status. This framework can likely be translated to any disease or procedure-specific service-line and facilitate the development of a successful CoE.

摘要

胰腺手术是外科医生实施的更具挑战性的手术之一。这些手术技术复杂,从历史上看,一直伴随着较高的死亡风险和术后并发症风险。其他胰腺疾病需要高度依赖内镜医师的先进治疗程序,为了实现最佳治疗效果,需要基于专业知识的特定培训。每年确诊的胰腺疾病数量不断增加,这凸显了在复杂胰腺病例管理中对经验丰富的外科医生、胃肠病学家/内镜医师、医院及辅助人员的迫切需求,因此也需要精心设计的卓越中心(CoE)。在本文中,我们概述了一个涵盖三个发展领域的胰腺卓越中心框架:(1)奠定基础;(2)使项目正规化;(3)巩固卓越中心地位。该框架很可能适用于任何针对特定疾病或手术的服务系列,并有助于成功建立卓越中心。

https://cdn.ncbi.nlm.nih.gov/pmc/blobs/f71a/8235374/04bd6209cd94/healthcare-09-00777-g001.jpg

相似文献

1
Improving the Standard of Care for All-A Practical Guide to Developing a Center of Excellence.
Healthcare (Basel). 2021 Jun 21;9(6):777. doi: 10.3390/healthcare9060777.
2
Hospital complication rates with bariatric surgery in Michigan.
JAMA. 2010 Jul 28;304(4):435-42. doi: 10.1001/jama.2010.1034.
3
Centers of Excellence: If We Build It, Will They Come?
J Pediatr Surg. 2023 Jun;58(6):1048-1052. doi: 10.1016/j.jpedsurg.2023.02.010. Epub 2023 Feb 17.
6
Centers of excellence: Are there standards?
Healthc (Amst). 2020 Mar;8(1):100388. doi: 10.1016/j.hjdsi.2019.100388. Epub 2019 Oct 29.
7
Centers of Excellence in Bariatric Surgery: design, implementation, and one-year outcomes.
Surg Obes Relat Dis. 2006 Sep-Oct;2(5):513-7. doi: 10.1016/j.soard.2006.06.005.
8
[A proposal for reforming psychologists' training in France and in the European Union].
Encephale. 2009 Feb;35(1):18-24. doi: 10.1016/j.encep.2007.11.008. Epub 2008 Apr 2.
10
American Gastroenterological Association Clinical Practice Update: Management of Pancreatic Necrosis.
Gastroenterology. 2020 Jan;158(1):67-75.e1. doi: 10.1053/j.gastro.2019.07.064. Epub 2019 Aug 31.

引用本文的文献

1
Conceptualising Centres of Clinical Excellence: A Scoping Review.
BMJ Open. 2024 Dec 20;14(12):e082704. doi: 10.1136/bmjopen-2023-082704.

本文引用的文献

1
The Value of Managing Acute Pancreatitis With Standardized Order Sets to Achieve "Perfect Care".
Pancreas. 2021 Mar 1;50(3):293-299. doi: 10.1097/MPA.0000000000001758.
2
Analysis of 102 Fully Robotic Pancreaticoduodenectomies: Clinical and Financial Outcomes.
Pancreas. 2020 May/Jun;49(5):668-674. doi: 10.1097/MPA.0000000000001545.
3
Acute Pancreatitis Task Force on Quality: Development of Quality Indicators for Acute Pancreatitis Management.
Am J Gastroenterol. 2019 Aug;114(8):1322-1342. doi: 10.14309/ajg.0000000000000264.
5
Pre-operative nutrition and the elective surgical patient: why, how and what?
Anaesthesia. 2019 Jan;74 Suppl 1:27-35. doi: 10.1111/anae.14506.
6
Burden and Cost of Gastrointestinal, Liver, and Pancreatic Diseases in the United States: Update 2018.
Gastroenterology. 2019 Jan;156(1):254-272.e11. doi: 10.1053/j.gastro.2018.08.063. Epub 2018 Oct 10.
7
Unplanned Hospital Encounters After Endoscopic Retrograde Cholangiopancreatography in 3 Large North American States.
Gastroenterology. 2019 Jan;156(1):119-129.e3. doi: 10.1053/j.gastro.2018.09.037. Epub 2018 Sep 19.
8
Quality in endoscopy training-the endoscopic retrograde cholangiopancreatography case.
Ann Transl Med. 2018 Jul;6(13):264. doi: 10.21037/atm.2018.03.03.
9
Developing a hospital-wide quality and safety dashboard: a qualitative research study.
BMJ Qual Saf. 2018 Dec;27(12):1000-1007. doi: 10.1136/bmjqs-2018-007784. Epub 2018 Jun 27.
10
Value of Investment as a Key Driver for Prioritization and Implementation of Healthcare Software.
Perspect Health Inf Manag. 2018 Jan 1;15(Winter):1g. eCollection 2018 Winter.

文献AI研究员

20分钟写一篇综述,助力文献阅读效率提升50倍。

立即体验

用中文搜PubMed

大模型驱动的PubMed中文搜索引擎

马上搜索

文档翻译

学术文献翻译模型,支持多种主流文档格式。

立即体验