Suppr超能文献

条件性CT策略——降低阴性阑尾切除术率及CT过度使用的有效工具。

Conditional CT Strategy-An Effective Tool to Reduce Negative Appendectomy Rate and the Overuse of the CT.

作者信息

Luksaite-Lukste Raminta, Kliokyte Ruta, Samuilis Arturas, Jasiunas Eugenijus, Luksta Martynas, Strupas Kestutis, Poskus Tomas

机构信息

Clinic of Gastroenterology, Nephrourology and Surgery, Faculty of Medicine, Institute of Clinical Medicine, Vilnius University, LT-08661 Vilnius, Lithuania.

Department of Radiology, Nuclear Medicine and Medical Physics, Faculty of Medicine, Institute of Biomedical Sciences, Vilnius University, LT-08661 Vilnius, Lithuania.

出版信息

J Clin Med. 2021 Jun 1;10(11):2456. doi: 10.3390/jcm10112456.

Abstract

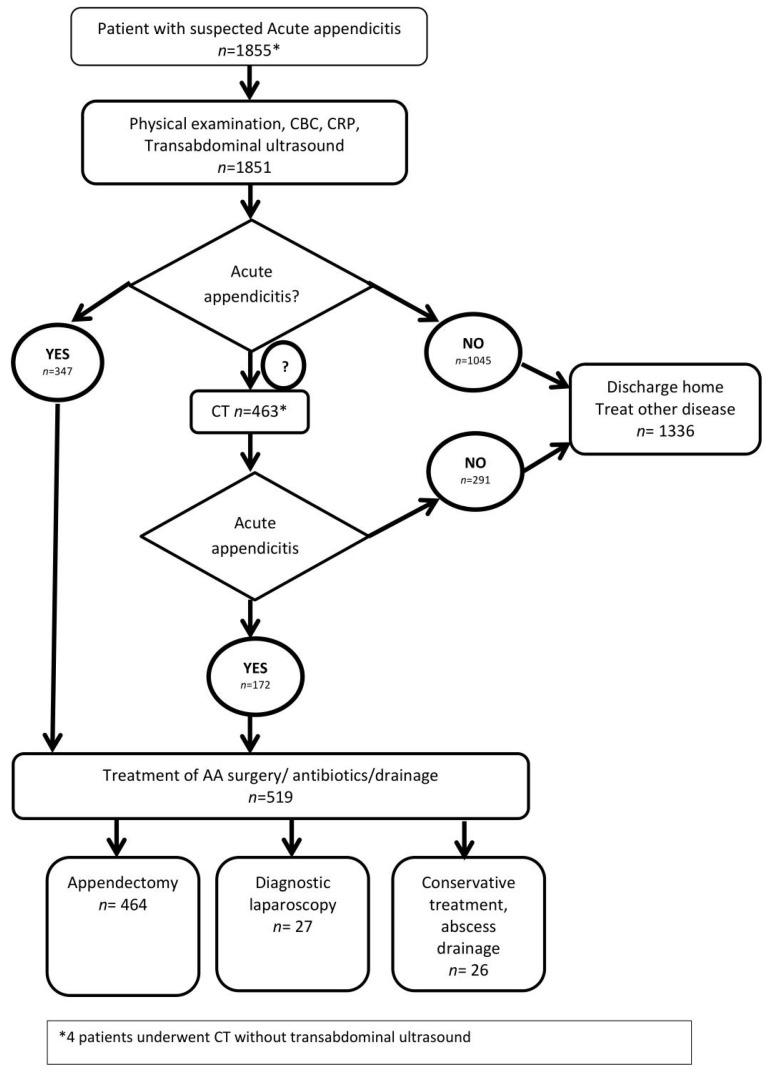
(1) Background: Diagnosis of acute appendicitis (AA) remains challenging; either computed tomography (CT) is universally used or negative appendectomy rates of up to 30% are reported. Transabdominal ultrasound (TUS) as the first-choice imaging modality might be useful in adult patients to reduce the need for CT scans while maintaining low negative appendectomy (NA) rates. The aim of this study was to report the results of the conditional CT strategy for the diagnosis of acute appendicitis. (2) Methods: All patients suspected of acute appendicitis were prospectively registered from 1 January 2016 to 31 December 2018. Data on their clinical, radiological and surgical outcomes are presented. (3) Results: A total of 1855 patients were enrolled in our study: 1206 (65.0%) were women, 649 (35.0%) were men, and the median age was 34 years (IQR, 24.5-51). TUS was performed in 1851 (99.8%) patients, and CT in 463 (25.0%) patients. Appendices were not visualized on TUS in 1320 patients (71.3%). Furthermore, 172 (37.1%) of 463 CTs were diagnosed with AA, 42 (9.1%) CTs revealed alternative emergency diagnosis and 249 (53.8%) CTs were normal. Overall, 519 (28.0%) patients were diagnosed with AA: 464 appendectomies and 27 diagnostic laparoscopies were performed. The NA rate was 4.2%. The sensitivity and specificity for TUS and CT are as follows: 71.4% and 96.2%; 93.8% and 93.6%. (4) Conclusion: A conditional CT strategy is effective in reducing NA rates and avoids unnecessary CT in a large proportion of patients. Observation and repeated TUS might be useful in unclear cases.

摘要

(1) 背景:急性阑尾炎(AA)的诊断仍然具有挑战性;要么普遍使用计算机断层扫描(CT),要么报告的阴性阑尾切除率高达30%。经腹超声(TUS)作为首选的成像方式,可能有助于成年患者减少CT扫描的需求,同时保持较低的阴性阑尾切除(NA)率。本研究的目的是报告用于诊断急性阑尾炎的条件性CT策略的结果。(2) 方法:对2016年1月1日至2018年12月31日期间所有疑似急性阑尾炎的患者进行前瞻性登记。呈现了他们的临床、放射学和手术结果数据。(3) 结果:我们的研究共纳入1855例患者:女性1206例(65.0%),男性649例(35.0%),中位年龄为34岁(四分位间距,24.5 - 51岁)。1851例(99.8%)患者进行了TUS检查,463例(25.0%)患者进行了CT检查。1320例患者(71.3%)的阑尾在TUS上未显影。此外,463例CT检查中有172例(37.1%)被诊断为AA,42例(9.1%)CT检查显示有其他紧急诊断,249例(53.8%)CT检查结果正常。总体而言,519例(28.0%)患者被诊断为AA:进行了464例阑尾切除术和27例诊断性腹腔镜检查。NA率为4.2%。TUS和CT的敏感性和特异性如下:71.4%和96.2%;93.8%和93.6%。(4) 结论:条件性CT策略在降低NA率方面有效,并且在很大一部分患者中避免了不必要的CT检查。对于不明确的病例,观察和重复TUS检查可能有用。

https://cdn.ncbi.nlm.nih.gov/pmc/blobs/2ab2/8198775/f368892e40a9/jcm-10-02456-g001.jpg

文献AI研究员

20分钟写一篇综述,助力文献阅读效率提升50倍。

立即体验

用中文搜PubMed

大模型驱动的PubMed中文搜索引擎

马上搜索

文档翻译

学术文献翻译模型,支持多种主流文档格式。

立即体验