Suppr超能文献

来自生防卵菌的2型Nep1样蛋白抑制茄科植物的感染。

Type 2 Nep1-Like Proteins from the Biocontrol Oomycete Suppress Infection in Solanaceous Plants.

作者信息

Yang Kun, Dong Xiaohua, Li Jialu, Wang Yi, Cheng Yang, Zhai Ying, Li Xiaobo, Wei Lihui, Jing Maofeng, Dou Daolong

机构信息

The Key Laboratory of Plant Immunity, College of Plant Protection, Nanjing Agricultural University, Nanjing 210095, China.

Department of Plant Pathology, Washington State University, Pullman, WA 99164, USA.

出版信息

J Fungi (Basel). 2021 Jun 22;7(7):496. doi: 10.3390/jof7070496.

Abstract

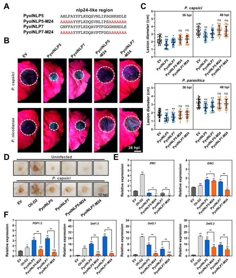
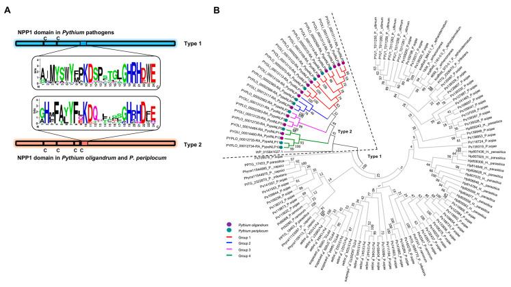
As a non-pathogenic oomycete, the biocontrol agent is able to control plant diseases through direct mycoparasite activity and boosting plant immune responses. Several elicitors have been found to activate plant immunity as microbe-associated molecular patterns (MAMPs). Necrosis- and ethylene-inducing peptide 1 (Nep1)-like proteins (NLPs) are a group of MAMPs widely distributed in eukaryotic and prokaryotic plant pathogens. However, little is known about their distribution and functions in and its sister species . Here, we identified a total of 25 NLPs from (PyolNLPs) and (PypeNLPs). Meanwhile, we found that PyolNLPs/PypeNLPs genes cluster in two chromosomal segments, and our analysis suggests that they expand by duplication and share a common origin totally different from that of pathogenic oomycetes. Nine PyolNLPs/PypeNLPs induced necrosis in   by agroinfiltration. Eight partially purified PyolNLPs/PypeNLPs were tested for their potential biocontrol activity. PyolNLP5 and PyolNLP7 showed necrosis-inducing activity in via direct protein infiltration. At sufficient concentrations, they both significantly reduced disease severity and suppressed the in planta growth of in solanaceous plants including (tobacco), (tomato) and (pepper). Our assays suggest that the suppression effect of PyolNLP5 and PyolNLP7 is irrelevant to reactive oxygen species (ROS) accumulation. Instead, they induce the expression of antimicrobial plant defensin genes, and the induction depends on their conserved nlp24-like peptide pattern. This work demonstrates the biocontrol role of two NLPs for solanaceous plants, which uncovers a novel approach of utilizing NLPs to develop bioactive formulae for oomycete pathogen control with no ROS-caused injury to plants.

摘要

作为一种非致病性卵菌,这种生物防治剂能够通过直接的真菌寄生活性和增强植物免疫反应来控制植物病害。已发现几种激发子作为微生物相关分子模式(MAMPs)激活植物免疫。坏死和乙烯诱导肽1(Nep1)样蛋白(NLPs)是一组广泛分布于真核和原核植物病原体中的MAMPs。然而,关于它们在[具体物种1]及其姊妹物种[具体物种2]中的分布和功能知之甚少。在这里,我们从[具体物种1](PyolNLPs)和[具体物种2](PypeNLPs)中总共鉴定出25个NLPs。同时,我们发现PyolNLPs/PypeNLPs基因聚集在两个染色体片段中,并且我们的分析表明它们通过复制而扩展,并且具有与致病性卵菌完全不同的共同起源。通过农杆菌浸润,9个PyolNLPs/PypeNLPs在[具体植物]中诱导坏死。对8个部分纯化的PyolNLPs/PypeNLPs进行了潜在生物防治活性测试。PyolNLP5和PyolNLP7通过直接蛋白质浸润在[具体植物]中显示出坏死诱导活性。在足够浓度下,它们都显著降低了病害严重程度,并抑制了包括[烟草]、[番茄]和[辣椒]在内的茄科植物中[具体病原体]在植物体内的生长。我们的测定表明,PyolNLP5和PyolNLP7的抑制作用与活性氧(ROS)积累无关。相反,它们诱导抗菌植物防御素基因的表达,并且这种诱导依赖于它们保守的nlp24样肽模式。这项工作证明了两种[具体物种]NLPs对茄科植物的生物防治作用,揭示了一种利用NLPs开发生物活性配方以控制卵菌病原体且不会对植物造成ROS损伤的新方法。

https://cdn.ncbi.nlm.nih.gov/pmc/blobs/6949/8303654/3bb49d22e8f8/jof-07-00496-g001.jpg

文献AI研究员

20分钟写一篇综述,助力文献阅读效率提升50倍。

立即体验

用中文搜PubMed

大模型驱动的PubMed中文搜索引擎

马上搜索

文档翻译

学术文献翻译模型,支持多种主流文档格式。

立即体验