Suppr超能文献

一项泛癌症转录组学研究表明,中央代谢在肿瘤中存在特异性改变。

A pan-cancer transcriptomic study showing tumor specific alterations in central metabolism.

机构信息

Department of Biological Sciences, Orta Dogu Teknik Universitesi (ODTU/METU), Ankara, 06800, Turkey.

Cancer Systems Biology Laboratory (CanSyl), Orta Dogu Teknik Universitesi (ODTU/METU), Ankara, 06800, Turkey.

出版信息

Sci Rep. 2021 Jul 1;11(1):13637. doi: 10.1038/s41598-021-93003-3.

Abstract

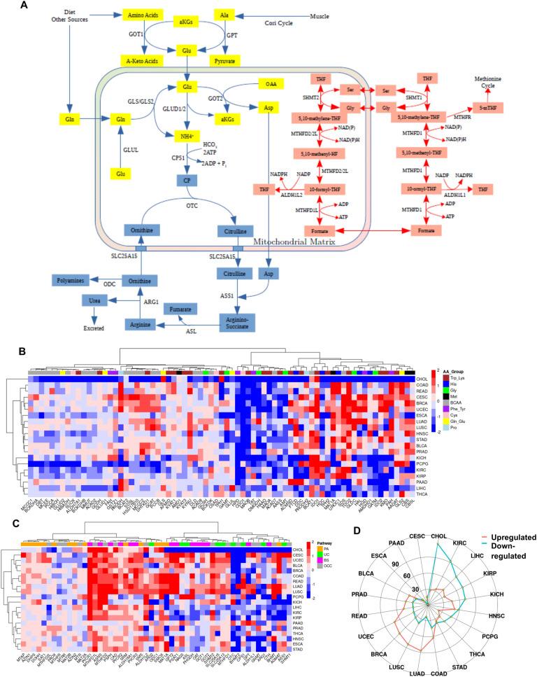
Recently, there has been a resurgence of interest in metabolic rewiring of tumors to identify clinically relevant genes. However, most of these studies have had either focused on individual tumors, or are too general, providing a broad outlook on overall changes. In this study, we have first curated an extensive list of genes encoding metabolic enzymes and metabolite transporters relevant to carbohydrate, fatty acid and amino acid oxidation and biosynthesis. Next, we have used publicly available transcriptomic data for 20 different tumor types from The Cancer Genome Atlas Network (TCGA) and focused on differential expression of these genes between tumor and adjacent normal tissue. Our study revealed major transcriptional alterations in genes that are involved in central metabolism. Most tumors exhibit upregulation in carbohydrate and amino acid transporters, increased glycolysis and pentose phosphate pathway, and decreased fatty acid and amino acid oxidation. On the other hand, the expression of genes of the tricarboxylic acid cycle, anaplerotic reactions and electron transport chain differed between tumors. Although most transcriptomic alterations were conserved across many tumor types suggesting the initiation of common regulatory programs, expression changes unique to specific tumors were also identified, which can provide gene expression fingerprints as potential biomarkers or drug targets. Our study also emphasizes the value of transcriptomic data in the deeper understanding of metabolic changes in diseases.

摘要

最近,人们对肿瘤的代谢重编程产生了浓厚的兴趣,以鉴定具有临床相关性的基因。然而,这些研究大多集中在单个肿瘤上,或者过于笼统,提供了一个广泛的整体变化视角。在这项研究中,我们首先整理了一份广泛的基因列表,这些基因编码与碳水化合物、脂肪酸和氨基酸氧化和生物合成相关的代谢酶和代谢物转运蛋白。接下来,我们使用了来自癌症基因组图谱网络(TCGA)的 20 种不同肿瘤类型的公开转录组数据,并专注于这些基因在肿瘤和相邻正常组织之间的差异表达。我们的研究揭示了参与中心代谢的基因的主要转录变化。大多数肿瘤表现出碳水化合物和氨基酸转运蛋白的上调、糖酵解和戊糖磷酸途径的增加,以及脂肪酸和氨基酸氧化的减少。另一方面,三羧酸循环、补充反应和电子传递链的基因表达在肿瘤之间存在差异。尽管大多数转录组改变在许多肿瘤类型中是保守的,这表明共同调控程序的启动,但也鉴定了特定肿瘤特有的表达变化,这可以作为潜在的生物标志物或药物靶点提供基因表达特征。我们的研究还强调了转录组数据在更深入了解疾病代谢变化方面的价值。

https://cdn.ncbi.nlm.nih.gov/pmc/blobs/7b44/8249409/51d278071442/41598_2021_93003_Fig1_HTML.jpg

文献AI研究员

20分钟写一篇综述,助力文献阅读效率提升50倍。

立即体验

用中文搜PubMed

大模型驱动的PubMed中文搜索引擎

马上搜索

文档翻译

学术文献翻译模型,支持多种主流文档格式。

立即体验