Sanghvi Neel, Calvo-Alcañiz Camilo, Rajagopal Padma S, Scalera Stefano, Canu Valeria, Sinha Sanju, Schischlik Fiorella, Wang Kun, Madan Sanna, Shulman Eldad, Papanicolau-Sengos Antonios, Blandino Giovanni, Ruppin Eytan, Nair Nishanth Ulhas
Cancer Data Science Laboratory (CDSL), National Cancer Institute (NCI), National Institutes of Health (NIH), Bethesda, MD, USA.
Fischell Department of Bioengineering, University of Maryland, College Park, MD, USA.
Sci Adv. 2024 Dec 6;10(49):eadn0220. doi: 10.1126/sciadv.adn0220.
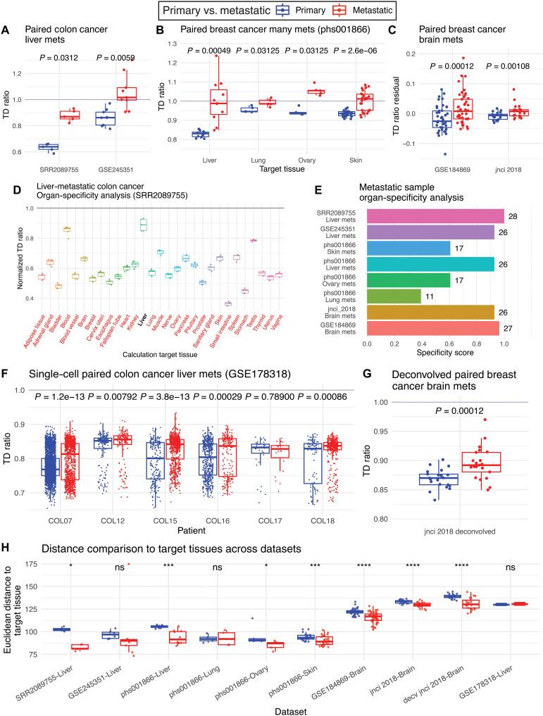
Metastasis is a leading cause of cancer-related deaths, yet understanding how metastatic tumors adapt from their origin to their target tissues remains a fundamental challenge. To address this, we assessed whether primary and metastatic tumors more closely resemble their tissues of origin or target tissues in terms of gene expression. We analyzed expression profiles from multiple cancer types and normal tissues, including single-cell and bulk RNA sequencing data from both paired and unpaired patient cohorts. Primary tumors were overall more transcriptomically similar to their tissues of origin, while metastases shifted toward their target tissues. However, pathway-level analysis highlighted critical metabolic and immune transcriptomic changes toward target tissues during metastasis in both primary and metastatic tumors. In addition, primary tumors exhibited higher activity in cancer hallmarks such as "Activating Invasion and Metastasis" when compared to metastases. This comprehensive analysis provides a transcriptome-wide view of the processes through which cancer tumors adapt to their metastatic environments before and after metastasis.
转移是癌症相关死亡的主要原因,然而,了解转移性肿瘤如何从其起源组织适应至靶组织仍然是一项根本性挑战。为解决这一问题,我们评估了原发性肿瘤和转移性肿瘤在基因表达方面是更类似于其起源组织还是靶组织。我们分析了多种癌症类型和正常组织的表达谱,包括来自配对和非配对患者队列的单细胞和批量RNA测序数据。原发性肿瘤总体上在转录组学上与其起源组织更相似,而转移瘤则向其靶组织转变。然而,通路水平分析突出了原发性肿瘤和转移瘤在转移过程中朝着靶组织发生的关键代谢和免疫转录组变化。此外,与转移瘤相比,原发性肿瘤在“激活侵袭和转移”等癌症特征方面表现出更高的活性。这项综合分析提供了癌症肿瘤在转移前后适应其转移环境过程的全转录组视角。