Suppr超能文献

用于大规模生物样本库数据全表型组关联分析的可扩展且稳健的回归方法

Scalable and Robust Regression Methods for Phenome-Wide Association Analysis on Large-Scale Biobank Data.

作者信息

Bi Wenjian, Lee Seunggeun

机构信息

Department of Medical Genetics, School of Basic Medical Sciences, Peking University, Beijing, China.

Department of Biostatistics, University of Michigan, Ann Arbor, MI, United States.

出版信息

Front Genet. 2021 Jun 15;12:682638. doi: 10.3389/fgene.2021.682638. eCollection 2021.

Abstract

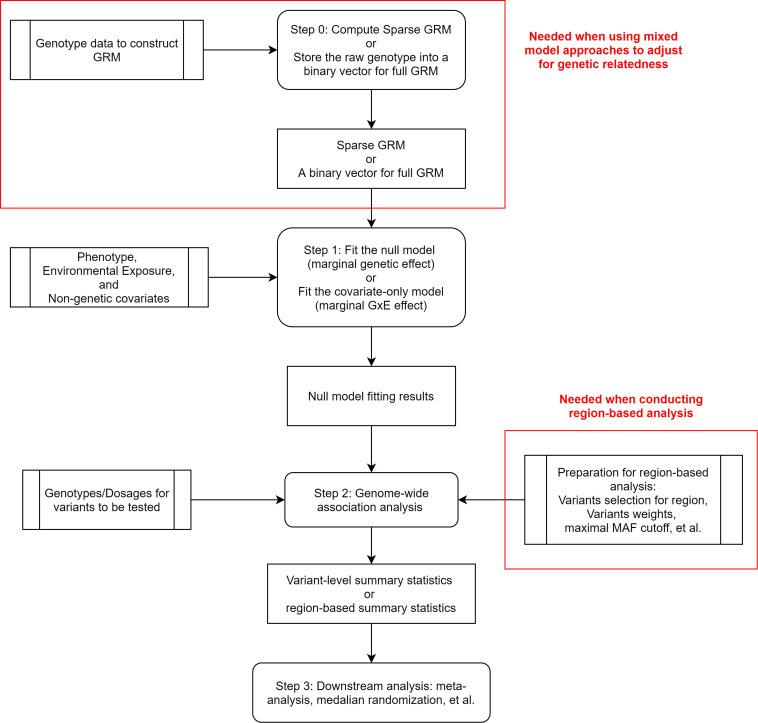
With the advances in genotyping technologies and electronic health records (EHRs), large biobanks have been great resources to identify novel genetic associations and gene-environment interactions on a genome-wide and even a phenome-wide scale. To date, several phenome-wide association studies (PheWAS) have been performed on biobank data, which provides comprehensive insights into many aspects of human genetics and biology. Although inspiring, PheWAS on large-scale biobank data encounters new challenges including computational burden, unbalanced phenotypic distribution, and genetic relationship. In this paper, we first discuss these new challenges and their potential impact on data analysis. Then, we summarize approaches that are scalable and robust in GWAS and PheWAS. This review can serve as a practical guide for geneticists, epidemiologists, and other medical researchers to identify genetic variations associated with health-related phenotypes in large-scale biobank data analysis. Meanwhile, it can also help statisticians to gain a comprehensive and up-to-date understanding of the current technical tool development.

摘要

随着基因分型技术和电子健康记录(EHRs)的发展,大型生物样本库已成为在全基因组甚至全表型范围内识别新型基因关联和基因-环境相互作用的重要资源。迄今为止,已经对生物样本库数据进行了多项全表型关联研究(PheWAS),这些研究为人类遗传学和生物学的许多方面提供了全面的见解。尽管鼓舞人心,但对大规模生物样本库数据进行PheWAS面临着新的挑战,包括计算负担、表型分布不平衡和遗传关系。在本文中,我们首先讨论这些新挑战及其对数据分析的潜在影响。然后,我们总结了在全基因组关联研究(GWAS)和PheWAS中可扩展且稳健的方法。这篇综述可以作为遗传学家、流行病学家和其他医学研究人员在大规模生物样本库数据分析中识别与健康相关表型相关的基因变异的实用指南。同时,它也可以帮助统计学家全面、及时地了解当前技术工具的发展情况。

https://cdn.ncbi.nlm.nih.gov/pmc/blobs/ff0e/8239389/6150bf710946/fgene-12-682638-g001.jpg

文献检索

告别复杂PubMed语法,用中文像聊天一样搜索,搜遍4000万医学文献。AI智能推荐,让科研检索更轻松。

立即免费搜索

文件翻译

保留排版,准确专业,支持PDF/Word/PPT等文件格式,支持 12+语言互译。

免费翻译文档

深度研究

AI帮你快速写综述,25分钟生成高质量综述,智能提取关键信息,辅助科研写作。

立即免费体验