• 文献检索
  • 文档翻译
  • 深度研究
  • 学术资讯
  • Suppr Zotero 插件Zotero 插件
  • 邀请有礼
  • 套餐&价格
  • 历史记录
应用&插件
Suppr Zotero 插件Zotero 插件浏览器插件Mac 客户端Windows 客户端微信小程序
定价
高级版会员购买积分包购买API积分包
服务
文献检索文档翻译深度研究API 文档MCP 服务
关于我们
关于 Suppr公司介绍联系我们用户协议隐私条款
关注我们

Suppr 超能文献

核心技术专利:CN118964589B侵权必究
粤ICP备2023148730 号-1Suppr @ 2026

文献检索

告别复杂PubMed语法,用中文像聊天一样搜索,搜遍4000万医学文献。AI智能推荐,让科研检索更轻松。

立即免费搜索

文件翻译

保留排版,准确专业,支持PDF/Word/PPT等文件格式,支持 12+语言互译。

免费翻译文档

深度研究

AI帮你快速写综述,25分钟生成高质量综述,智能提取关键信息,辅助科研写作。

立即免费体验

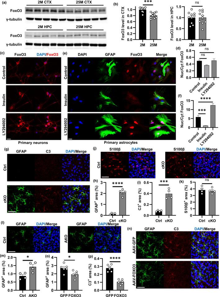
皮质星形胶质细胞中 FoxO3 的缺失导致脂质代谢受损和淀粉样蛋白病理加重。

FoxO3 deficiency in cortical astrocytes leads to impaired lipid metabolism and aggravated amyloid pathology.

机构信息

Huffington Center on Aging, Baylor College of Medicine, Houston, TX, USA.

Department of Molecular and Cellular Biology, Baylor College of Medicine, Houston, TX, USA.

出版信息

Aging Cell. 2021 Aug;20(8):e13432. doi: 10.1111/acel.13432. Epub 2021 Jul 11.

DOI:10.1111/acel.13432
PMID:34247441
原文链接:https://pmc.ncbi.nlm.nih.gov/articles/PMC8373366/
Abstract

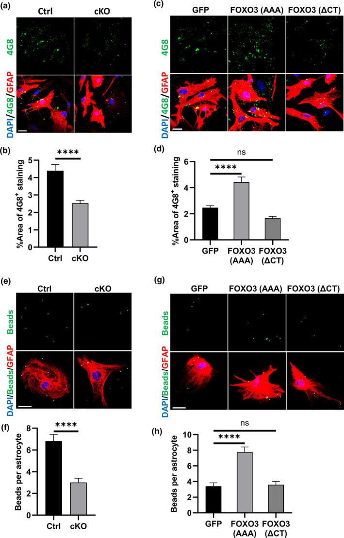
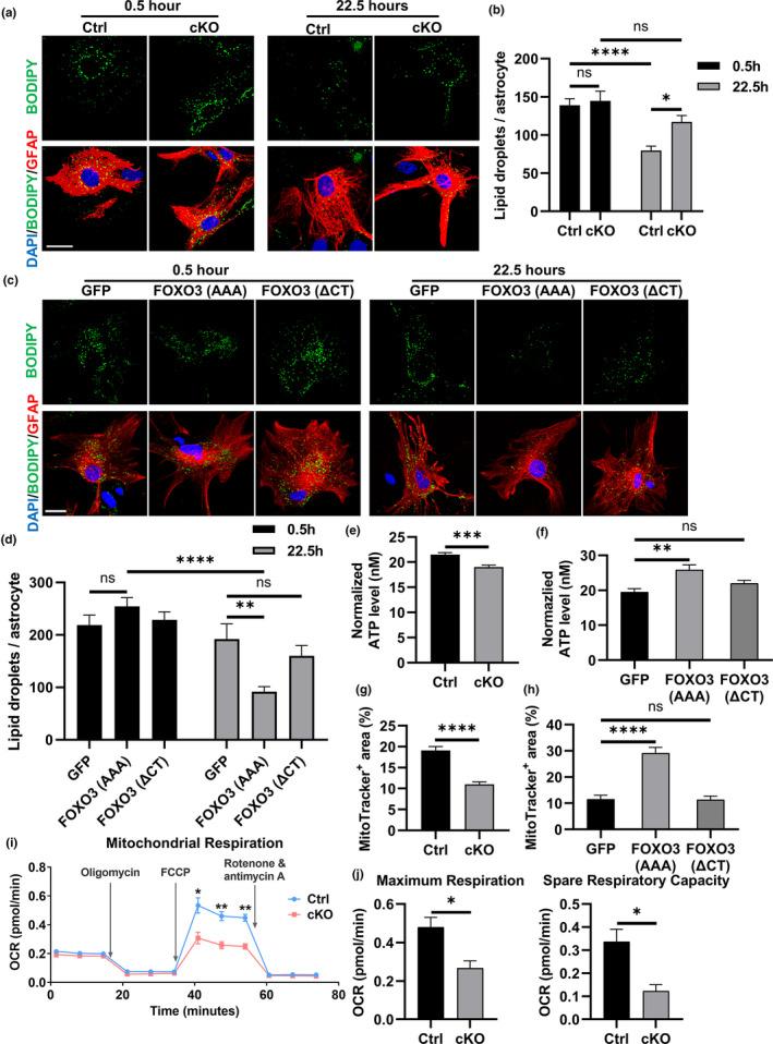
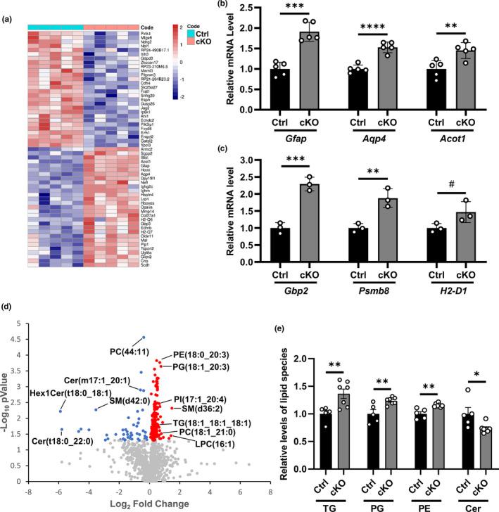
The rise of life expectancy of the human population is accompanied by the drastic increases of age-associated diseases, in particular Alzheimer's disease (AD), and underscores the need to understand how aging influences AD development. The Forkhead box O transcription factor 3 (FoxO3) is known to mediate aging and longevity downstream of insulin/insulin-like growth factor signaling across species. However, its function in the adult brain under physiological and pathological conditions is less understood. Here, we report a region and cell-type-specific regulation of FoxO3 in the central nervous system (CNS). We found that FoxO3 protein levels were reduced in the cortex, but not hippocampus, of aged mice. FoxO3 was responsive to insulin/AKT signaling in astrocytes, but not neurons. Using CNS Foxo3-deficient mice, we reveal that loss of FoxO3 led to cortical astrogliosis and altered lipid metabolism. This is associated with impaired metabolic homoeostasis and β-amyloid (Aβ) uptake in primary astrocyte cultures. These phenotypes can be reversed by expressing a constitutively active FOXO3 but not a FOXO3 mutant lacking the transactivation domain. Loss of FoxO3 in 5xFAD mice led to exacerbated Aβ pathology and synapse loss and altered local response of astrocytes and microglia in the vicinity of Aβ plaques. Astrocyte-specific overexpression of FOXO3 displayed opposite effects, suggesting that FoxO3 functions cell autonomously to mediate astrocyte activity and also interacts with microglia to address Aβ pathology. Our studies support a protective role of astroglial FoxO3 against brain aging and AD.

摘要

人口预期寿命的延长伴随着与年龄相关的疾病(尤其是阿尔茨海默病,AD)的急剧增加,这凸显了理解衰老如何影响 AD 发展的必要性。叉头框 O 转录因子 3(FoxO3)已知可介导跨物种的胰岛素/胰岛素样生长因子信号下游的衰老和长寿。然而,其在生理和病理条件下在成年大脑中的功能尚不清楚。在这里,我们报告了 FoxO3 在中枢神经系统(CNS)中的区域和细胞类型特异性调节。我们发现 FoxO3 蛋白水平在衰老小鼠的皮质中降低,但海马体中没有降低。FoxO3 对星形胶质细胞中的胰岛素/AKT 信号有反应,但神经元中没有。使用 CNS Foxo3 缺陷小鼠,我们揭示了 FoxO3 的缺失导致皮质星形胶质细胞增生和脂质代谢改变。这与原代星形胶质细胞培养物中的代谢稳态受损和β-淀粉样蛋白(Aβ)摄取有关。这些表型可以通过表达组成型激活的 FOXO3 而不是缺乏反式激活结构域的 FOXO3 突变来逆转。5xFAD 小鼠中 FoxO3 的缺失导致 Aβ 病理学和突触丢失加剧,并改变了 Aβ 斑块附近星形胶质细胞和小胶质细胞的局部反应。FoxO3 在星形胶质细胞中的特异性过表达显示出相反的效果,表明 FoxO3 以细胞自主的方式发挥作用,调节星形胶质细胞的活性,并与小胶质细胞相互作用以解决 Aβ 病理学问题。我们的研究支持星形胶质细胞 FoxO3 对大脑衰老和 AD 具有保护作用。

https://cdn.ncbi.nlm.nih.gov/pmc/blobs/ef7d/8373366/8582a2c6c040/ACEL-20-e13432-g006.jpg
https://cdn.ncbi.nlm.nih.gov/pmc/blobs/ef7d/8373366/8a2c4a6f3ddc/ACEL-20-e13432-g001.jpg
https://cdn.ncbi.nlm.nih.gov/pmc/blobs/ef7d/8373366/1bba3a9d1a31/ACEL-20-e13432-g004.jpg
https://cdn.ncbi.nlm.nih.gov/pmc/blobs/ef7d/8373366/ae37dcf5b8f4/ACEL-20-e13432-g005.jpg
https://cdn.ncbi.nlm.nih.gov/pmc/blobs/ef7d/8373366/a6a4a2f303ee/ACEL-20-e13432-g007.jpg
https://cdn.ncbi.nlm.nih.gov/pmc/blobs/ef7d/8373366/a076fc4e3be4/ACEL-20-e13432-g003.jpg
https://cdn.ncbi.nlm.nih.gov/pmc/blobs/ef7d/8373366/8582a2c6c040/ACEL-20-e13432-g006.jpg
https://cdn.ncbi.nlm.nih.gov/pmc/blobs/ef7d/8373366/8a2c4a6f3ddc/ACEL-20-e13432-g001.jpg
https://cdn.ncbi.nlm.nih.gov/pmc/blobs/ef7d/8373366/1bba3a9d1a31/ACEL-20-e13432-g004.jpg
https://cdn.ncbi.nlm.nih.gov/pmc/blobs/ef7d/8373366/ae37dcf5b8f4/ACEL-20-e13432-g005.jpg
https://cdn.ncbi.nlm.nih.gov/pmc/blobs/ef7d/8373366/a6a4a2f303ee/ACEL-20-e13432-g007.jpg
https://cdn.ncbi.nlm.nih.gov/pmc/blobs/ef7d/8373366/a076fc4e3be4/ACEL-20-e13432-g003.jpg
https://cdn.ncbi.nlm.nih.gov/pmc/blobs/ef7d/8373366/8582a2c6c040/ACEL-20-e13432-g006.jpg

相似文献

1
FoxO3 deficiency in cortical astrocytes leads to impaired lipid metabolism and aggravated amyloid pathology.皮质星形胶质细胞中 FoxO3 的缺失导致脂质代谢受损和淀粉样蛋白病理加重。
Aging Cell. 2021 Aug;20(8):e13432. doi: 10.1111/acel.13432. Epub 2021 Jul 11.
2
ApoA-I deficiency increases cortical amyloid deposition, cerebral amyloid angiopathy, cortical and hippocampal astrogliosis, and amyloid-associated astrocyte reactivity in APP/PS1 mice.载脂蛋白 A-I 缺乏症可增加 APP/PS1 小鼠皮质淀粉样沉积、脑淀粉样血管病、皮质和海马星形胶质细胞增生以及与淀粉样蛋白相关的星形胶质细胞反应性。
Alzheimers Res Ther. 2019 May 13;11(1):44. doi: 10.1186/s13195-019-0497-9.
3
Blockade of the Interaction of Calcineurin with FOXO in Astrocytes Protects Against Amyloid-β-Induced Neuronal Death.阻断星形胶质细胞中钙调神经磷酸酶与FOXO的相互作用可预防β-淀粉样蛋白诱导的神经元死亡。
J Alzheimers Dis. 2016 Apr 12;52(4):1471-8. doi: 10.3233/JAD-160149.
4
Hippocampal disruptions of synaptic and astrocyte metabolism are primary events of early amyloid pathology in the 5xFAD mouse model of Alzheimer's disease.海马突触和星形胶质细胞代谢紊乱是阿尔茨海默病 5xFAD 小鼠模型早期淀粉样蛋白病理的主要事件。
Cell Death Dis. 2021 Oct 16;12(11):954. doi: 10.1038/s41419-021-04237-y.
5
A Role of Low-Density Lipoprotein Receptor-Related Protein 4 (LRP4) in Astrocytic Aβ Clearance.低密度脂蛋白受体相关蛋白 4(LRP4)在星形胶质细胞 Aβ 清除中的作用。
J Neurosci. 2020 Jul 8;40(28):5347-5361. doi: 10.1523/JNEUROSCI.0250-20.2020. Epub 2020 May 26.
6
Astrocytes from old Alzheimer's disease mice are impaired in Aβ uptake and in neuroprotection.来自老年阿尔茨海默病小鼠的星形胶质细胞在β淀粉样蛋白摄取和神经保护方面存在缺陷。
Neurobiol Dis. 2016 Dec;96:84-94. doi: 10.1016/j.nbd.2016.08.001. Epub 2016 Aug 17.
7
Astroglial Responses to Amyloid-Beta Progression in a Mouse Model of Alzheimer's Disease.星形胶质细胞对阿尔茨海默病小鼠模型中淀粉样β进展的反应。
Mol Imaging Biol. 2018 Aug;20(4):605-614. doi: 10.1007/s11307-017-1153-z.
8
Dual pathways mediate β-amyloid stimulated glutathione release from astrocytes.双途径介导β-淀粉样蛋白刺激星形胶质细胞释放谷胱甘肽。
Glia. 2015 Dec;63(12):2208-19. doi: 10.1002/glia.22886. Epub 2015 Jul 21.
9
Pharmacological ablation of astrocytes reduces Aβ degradation and synaptic connectivity in an ex vivo model of Alzheimer's disease.在阿尔茨海默病的体外模型中,星形胶质细胞的药理学消融会降低β淀粉样蛋白(Aβ)的降解及突触连接性。
J Neuroinflammation. 2021 Mar 17;18(1):73. doi: 10.1186/s12974-021-02117-y.
10
Loss of insulin signaling in astrocytes exacerbates Alzheimer-like phenotypes in a 5xFAD mouse model.星形胶质细胞中胰岛素信号的丧失会加重 5xFAD 小鼠模型中的阿尔茨海默病样表型。
Proc Natl Acad Sci U S A. 2023 May 23;120(21):e2220684120. doi: 10.1073/pnas.2220684120. Epub 2023 May 15.

引用本文的文献

1
Discovery of a brain penetrant SGK1 inhibitor using a ligand- and structure-based virtual screening methodology.使用基于配体和结构的虚拟筛选方法发现一种可穿透血脑屏障的SGK1抑制剂。
J Enzyme Inhib Med Chem. 2025 Dec;40(1):2546591. doi: 10.1080/14756366.2025.2546591. Epub 2025 Aug 29.
2
Regulation of endothelial cell senescence via the miR-217/FOXO3 axis.通过miR-217/FOXO3轴调控内皮细胞衰老
Biogerontology. 2025 Jul 21;26(4):147. doi: 10.1007/s10522-025-10290-3.
3
Proinflammatory transcriptomic and kinomic alterations in astrocytes derived from patients with familial Alzheimer's disease.

本文引用的文献

1
Reactive astrocyte nomenclature, definitions, and future directions.反应性星形胶质细胞命名、定义和未来方向。
Nat Neurosci. 2021 Mar;24(3):312-325. doi: 10.1038/s41593-020-00783-4. Epub 2021 Feb 15.
2
Clusterin secreted from astrocyte promotes excitatory synaptic transmission and ameliorates Alzheimer's disease neuropathology.星形胶质细胞分泌的聚集素促进兴奋性突触传递,并改善阿尔茨海默病的神经病理学。
Mol Neurodegener. 2021 Jan 31;16(1):5. doi: 10.1186/s13024-021-00426-7.
3
FOXO3 targets are reprogrammed as Huntington's disease neural cells and striatal neurons face senescence with p16 increase.
家族性阿尔茨海默病患者来源的星形胶质细胞中促炎转录组和激酶组的改变。
Brain Behav Immun Health. 2025 Jun 21;47:101044. doi: 10.1016/j.bbih.2025.101044. eCollection 2025 Aug.
4
Astrocytes Lingering at a Crossroads: Neuroprotection and Neurodegeneration in Neurocognitive Dysfunction.徘徊在十字路口的星形胶质细胞:神经认知功能障碍中的神经保护与神经退行性变
Int J Biol Sci. 2025 Apr 28;21(7):3122-3143. doi: 10.7150/ijbs.109315. eCollection 2025.
5
Neuroglia and brain energy metabolism.神经胶质细胞与脑能量代谢。
Handb Clin Neurol. 2025;209:117-126. doi: 10.1016/B978-0-443-19104-6.00007-3.
6
Interrogating mediators of single-cell transcriptional changes in the acute damaged cerebral cortex: Insights into endothelial-astrocyte interactions.探究急性损伤大脑皮层单细胞转录变化的介导因子:对内皮细胞-星形胶质细胞相互作用的见解
Mol Cell Neurosci. 2025 Jun;133:104003. doi: 10.1016/j.mcn.2025.104003. Epub 2025 Mar 14.
7
Complement C3aR signaling: Immune and metabolic modulation and its impact on Alzheimer's disease.补体C3aR信号传导:免疫与代谢调节及其对阿尔茨海默病的影响。
Eur J Immunol. 2024 Aug;54(8):e2350815. doi: 10.1002/eji.202350815. Epub 2024 May 22.
8
Hesperetin activates CISD2 to attenuate senescence in human keratinocytes from an older person and rejuvenates naturally aged skin in mice.橙皮苷激活 CISD2 以减轻老年人的人角质形成细胞衰老,并使自然衰老的小鼠皮肤恢复年轻。
J Biomed Sci. 2024 Jan 23;31(1):15. doi: 10.1186/s12929-024-01005-w.
9
FOXO family isoforms.叉头框转录因子家族异构体。
Cell Death Dis. 2023 Oct 27;14(10):702. doi: 10.1038/s41419-023-06177-1.
10
FOXO transcription factors as mediators of stress adaptation.FOXO 转录因子作为应激适应的介质。
Nat Rev Mol Cell Biol. 2024 Jan;25(1):46-64. doi: 10.1038/s41580-023-00649-0. Epub 2023 Sep 14.
FOXO3 的靶标被重新编程为亨廷顿病神经细胞,而纹状体神经元则随着 p16 的增加而衰老。
Aging Cell. 2020 Nov;19(11):e13226. doi: 10.1111/acel.13226. Epub 2020 Nov 6.
4
Independent glial subtypes delay development and extend healthy lifespan upon reduced insulin-PI3K signalling.独立的神经胶质亚型通过减少胰岛素-PI3K 信号来延缓发育并延长健康寿命。
BMC Biol. 2020 Sep 14;18(1):124. doi: 10.1186/s12915-020-00854-9.
5
Astrocyte Reactivity: Subtypes, States, and Functions in CNS Innate Immunity.星形胶质细胞反应性:中枢神经系统固有免疫中的亚型、状态和功能。
Trends Immunol. 2020 Sep;41(9):758-770. doi: 10.1016/j.it.2020.07.004. Epub 2020 Aug 17.
6
Lipid metabolism in astrocytic structure and function.星形胶质细胞结构和功能中的脂代谢。
Semin Cell Dev Biol. 2021 Apr;112:123-136. doi: 10.1016/j.semcdb.2020.07.017. Epub 2020 Aug 6.
7
A Role of Low-Density Lipoprotein Receptor-Related Protein 4 (LRP4) in Astrocytic Aβ Clearance.低密度脂蛋白受体相关蛋白 4(LRP4)在星形胶质细胞 Aβ 清除中的作用。
J Neurosci. 2020 Jul 8;40(28):5347-5361. doi: 10.1523/JNEUROSCI.0250-20.2020. Epub 2020 May 26.
8
Region-Specific Transcriptional Control of Astrocyte Function Oversees Local Circuit Activities.区域特异性转录控制星形胶质细胞功能以调控局部回路活动。
Neuron. 2020 Jun 17;106(6):992-1008.e9. doi: 10.1016/j.neuron.2020.03.025. Epub 2020 Apr 21.
9
Energy Dynamics in the Brain: Contributions of Astrocytes to Metabolism and pH Homeostasis.大脑中的能量动态:星形胶质细胞对代谢和pH稳态的贡献。
Front Neurosci. 2019 Dec 6;13:1301. doi: 10.3389/fnins.2019.01301. eCollection 2019.
10
FoxO3 regulates hepatic triglyceride metabolism via modulation of the expression of sterol regulatory-element binding protein 1c.FoxO3 通过调节固醇调节元件结合蛋白 1c 的表达来调节肝脏甘油三酯代谢。
Lipids Health Dis. 2019 Nov 15;18(1):197. doi: 10.1186/s12944-019-1132-2.