• 文献检索
  • 文档翻译
  • 深度研究
  • 学术资讯
  • Suppr Zotero 插件Zotero 插件
  • 邀请有礼
  • 套餐&价格
  • 历史记录
应用&插件
Suppr Zotero 插件Zotero 插件浏览器插件Mac 客户端Windows 客户端微信小程序
定价
高级版会员购买积分包购买API积分包
服务
文献检索文档翻译深度研究API 文档MCP 服务
关于我们
关于 Suppr公司介绍联系我们用户协议隐私条款
关注我们

Suppr 超能文献

核心技术专利:CN118964589B侵权必究
粤ICP备2023148730 号-1Suppr @ 2026

文献检索

告别复杂PubMed语法,用中文像聊天一样搜索,搜遍4000万医学文献。AI智能推荐,让科研检索更轻松。

立即免费搜索

文件翻译

保留排版,准确专业,支持PDF/Word/PPT等文件格式,支持 12+语言互译。

免费翻译文档

深度研究

AI帮你快速写综述,25分钟生成高质量综述,智能提取关键信息,辅助科研写作。

立即免费体验

能量代谢降低可损害晚期 HBV 相关肝硬化患者的 T 细胞依赖性 B 细胞反应。

Reduced Energy Metabolism Impairs T Cell-Dependent B Cell Responses in Patients With Advanced HBV-Related Cirrhosis.

机构信息

State Key Laboratory for Diagnosis and Treatment of Infectious Diseases, National Clinical Research Center for Infectious Diseases, Collaborative Innovation Center for Diagnosis and Treatment of Infectious Disease, The First Affiliated Hospital, Zhejiang University School of Medicine, Hangzhou, China.

Department of Infectious Diseases, Shulan (Hangzhou) Hospital Affiliated to Zhejiang Shuren University Shulan International Medical College, Hangzhou, China.

出版信息

Front Immunol. 2021 Jun 23;12:660312. doi: 10.3389/fimmu.2021.660312. eCollection 2021.

DOI:10.3389/fimmu.2021.660312
PMID:34248941
原文链接:https://pmc.ncbi.nlm.nih.gov/articles/PMC8261287/
Abstract

BACKGROUND AND AIMS

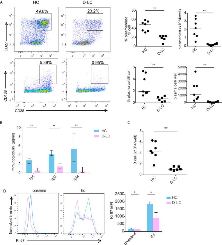
Patients with decompensated HBV-related liver cirrhosis (HBV D-LC) showed compromised immune responses, which manifested as a proneness to develop infections and hyporesponsiveness to vaccines, resulting in accelerated disease progression. The alterations in T cell-dependent B cell responses in this pathophysiological process were not well understood. This study aimed to investigate T cell-dependent B cell responses in this process and discuss the mechanism from the perspective of metabolism.

METHODS

Changes in phenotypes and subsets of peripheral B cells between HBV D-LC patients and healthy controls (HCs) were compared by flow cytometry. Isolated B cells were activated by coculture with circulating T follicular (cTfh) cells. After coculture, the frequencies of plasmablasts and plasma cells and immunoglobin levels were analyzed. Oxidative phosphorylation (OXPHOS) and glycolysis were analyzed by a Seahorse analyzer. Mitochondrial function and the AKT/mTOR pathway were analyzed by flow cytometry.

RESULTS

The proliferation and differentiation capacities of B cells after T cell stimulation were impaired in D-LC. Furthermore, we found that B cells from D-LC patients showed reductions in OXPHOS and glycolysis after activation, which may result from reduced glucose uptake, mitochondrial dysfunction and attenuated activation of the AKT/mTOR pathway.

CONCLUSIONS

B cells from HBV D-LC patients showed dysfunctional energy metabolism after T cell-dependent activation. Understanding the regulations of B cell metabolic pathway and their changes may provide a new direction to rescue B cell hyporesponsiveness in patients with HBV D-LC, preventing these patients be infected and improving sensitivity to vaccines.

摘要

背景与目的

失代偿期乙型肝炎病毒相关肝硬化(HBV D-LC)患者的免疫应答受损,表现为易发生感染和对疫苗反应低下,导致疾病加速进展。在这一病理生理过程中,T 细胞依赖性 B 细胞反应的改变尚不清楚。本研究旨在探讨该过程中 T 细胞依赖性 B 细胞反应,并从代谢角度探讨其机制。

方法

采用流式细胞术比较 HBV D-LC 患者和健康对照(HCs)外周血 B 细胞的表型和亚群变化。将分离的 B 细胞与循环滤泡辅助 T 细胞(cTfh)共培养激活。共培养后,分析浆母细胞和浆细胞的频率和免疫球蛋白水平。采用 Seahorse 分析仪分析氧化磷酸化(OXPHOS)和糖酵解。采用流式细胞术分析线粒体功能和 AKT/mTOR 通路。

结果

D-LC 患者 T 细胞刺激后 B 细胞的增殖和分化能力受损。此外,我们发现 D-LC 患者的 B 细胞在激活后 OXPHOS 和糖酵解减少,这可能是由于葡萄糖摄取减少、线粒体功能障碍和 AKT/mTOR 通路激活减弱所致。

结论

HBV D-LC 患者的 B 细胞在 T 细胞依赖性激活后表现出功能失调的能量代谢。了解 B 细胞代谢途径的调节及其变化可能为挽救 HBV D-LC 患者 B 细胞反应低下、预防感染和提高疫苗敏感性提供新方向。

https://cdn.ncbi.nlm.nih.gov/pmc/blobs/b9c8/8261287/169e2c167f8d/fimmu-12-660312-g007.jpg
https://cdn.ncbi.nlm.nih.gov/pmc/blobs/b9c8/8261287/b17ed680680d/fimmu-12-660312-g001.jpg
https://cdn.ncbi.nlm.nih.gov/pmc/blobs/b9c8/8261287/d668fee5f56d/fimmu-12-660312-g002.jpg
https://cdn.ncbi.nlm.nih.gov/pmc/blobs/b9c8/8261287/34fc6c849bd2/fimmu-12-660312-g003.jpg
https://cdn.ncbi.nlm.nih.gov/pmc/blobs/b9c8/8261287/74f2876e9733/fimmu-12-660312-g004.jpg
https://cdn.ncbi.nlm.nih.gov/pmc/blobs/b9c8/8261287/8055fcb23435/fimmu-12-660312-g005.jpg
https://cdn.ncbi.nlm.nih.gov/pmc/blobs/b9c8/8261287/b22e3e9e964f/fimmu-12-660312-g006.jpg
https://cdn.ncbi.nlm.nih.gov/pmc/blobs/b9c8/8261287/169e2c167f8d/fimmu-12-660312-g007.jpg
https://cdn.ncbi.nlm.nih.gov/pmc/blobs/b9c8/8261287/b17ed680680d/fimmu-12-660312-g001.jpg
https://cdn.ncbi.nlm.nih.gov/pmc/blobs/b9c8/8261287/d668fee5f56d/fimmu-12-660312-g002.jpg
https://cdn.ncbi.nlm.nih.gov/pmc/blobs/b9c8/8261287/34fc6c849bd2/fimmu-12-660312-g003.jpg
https://cdn.ncbi.nlm.nih.gov/pmc/blobs/b9c8/8261287/74f2876e9733/fimmu-12-660312-g004.jpg
https://cdn.ncbi.nlm.nih.gov/pmc/blobs/b9c8/8261287/8055fcb23435/fimmu-12-660312-g005.jpg
https://cdn.ncbi.nlm.nih.gov/pmc/blobs/b9c8/8261287/b22e3e9e964f/fimmu-12-660312-g006.jpg
https://cdn.ncbi.nlm.nih.gov/pmc/blobs/b9c8/8261287/169e2c167f8d/fimmu-12-660312-g007.jpg

相似文献

1
Reduced Energy Metabolism Impairs T Cell-Dependent B Cell Responses in Patients With Advanced HBV-Related Cirrhosis.能量代谢降低可损害晚期 HBV 相关肝硬化患者的 T 细胞依赖性 B 细胞反应。
Front Immunol. 2021 Jun 23;12:660312. doi: 10.3389/fimmu.2021.660312. eCollection 2021.
2
Ratios of regulatory T cells/T-helper 17 cells and transforming growth factor-β1/interleukin-17 to be associated with the development of hepatitis B virus-associated liver cirrhosis.调节性 T 细胞/辅助性 T 细胞 17 细胞与转化生长因子-β1/白细胞介素-17 的比值与乙型肝炎病毒相关性肝硬化的发展相关。
J Gastroenterol Hepatol. 2014 May;29(5):1065-72. doi: 10.1111/jgh.12459.
3
Hyperactivated peripheral invariant natural killer T cells correlate with the progression of HBV-relative liver cirrhosis.外周高活性不变自然杀伤 T 细胞与 HBV 相关肝硬化的进展相关。
Scand J Immunol. 2019 Aug;90(2):e12775. doi: 10.1111/sji.12775. Epub 2019 May 22.
4
Impaired function of CD4+ T follicular helper (Tfh) cells associated with hepatocellular carcinoma progression.与肝细胞癌进展相关的CD4+滤泡辅助性T(Tfh)细胞功能受损。
PLoS One. 2015 Feb 17;10(2):e0117458. doi: 10.1371/journal.pone.0117458. eCollection 2015.
5
Increased Circulating Follicular Regulatory T-Like Cells May Play a Critical Role in Chronic Hepatitis B Virus Infection and Disease Progression.循环滤泡调节性T样细胞增多可能在慢性乙型肝炎病毒感染和疾病进展中起关键作用。
Viral Immunol. 2018 Jun;31(5):379-388. doi: 10.1089/vim.2017.0171. Epub 2018 Apr 23.
6
Hyperactive Follicular Helper T Cells Contribute to Dysregulated Humoral Immunity in Patients With Liver Cirrhosis.过度活跃的滤泡辅助 T 细胞导致肝硬化患者的体液免疫失调。
Front Immunol. 2019 Aug 13;10:1915. doi: 10.3389/fimmu.2019.01915. eCollection 2019.
7
Impaired circulating CD56 NK cells are associated with decompensation of HBV-related cirrhosis.循环 CD56 NK 细胞受损与乙肝相关肝硬化失代偿有关。
Hum Immunol. 2020 Jan;81(1):32-40. doi: 10.1016/j.humimm.2019.11.006. Epub 2019 Nov 14.
8
A pilot study on the characteristics of circulating T follicular helper cells in liver transplant recipients.肝移植受者循环滤泡辅助性T细胞特征的初步研究
Transpl Immunol. 2018 Apr;47:32-36. doi: 10.1016/j.trim.2018.01.003. Epub 2018 Feb 2.
9
HBV coinfection with HCV alters circulating Tfh cell distribution and impairs HCV neutralizing antibody responses.HBV 与 HCV 合并感染改变了循环滤泡辅助性 T 细胞的分布,从而损害了 HCV 中和抗体应答。
J Viral Hepat. 2019 Aug;26(8):1002-1010. doi: 10.1111/jvh.13106. Epub 2019 Apr 29.
10
CXCR5 CD4 T cell subsets and their relationship to immune dysfunction in chronic hepatitis B-associated liver cirrhosis.慢性乙型肝炎相关性肝硬化中 CXCR5+CD4 T 细胞亚群及其与免疫功能障碍的关系。
J Gastroenterol Hepatol. 2020 Apr;35(4):689-695. doi: 10.1111/jgh.14866. Epub 2019 Nov 19.

引用本文的文献

1
Dynamics of HBsAb persistence and associated BCR IgG-H CDR3 repertoire features in ultra-high versus extremely low responders to HBV vaccination.乙肝疫苗超高应答者与极低应答者中乙肝表面抗体持久性动态及相关BCR IgG-H CDR3库特征
Front Immunol. 2025 Jul 4;16:1587553. doi: 10.3389/fimmu.2025.1587553. eCollection 2025.
2
The novel mechanism facilitating chronic hepatitis B infection: immunometabolism and epigenetic modification reprogramming.新型机制促进慢性乙型肝炎感染:免疫代谢和表观遗传修饰重编程。
Front Immunol. 2024 Jan 15;15:1349867. doi: 10.3389/fimmu.2024.1349867. eCollection 2024.
3
CD5L-associated gene analyses highlight the dysregulations, prognostic effects, immune associations, and drug-sensitivity predicative potentials of LCAT and CDC20 in hepatocellular carcinoma.

本文引用的文献

1
mTOR-Myc axis drives acinar-to-dendritic cell transition and the CD4 T cell immune response in acute pancreatitis.mTOR-Myc 轴驱动急性胰腺炎中腺泡细胞向树突状细胞的转化和 CD4 T 细胞免疫应答。
Cell Death Dis. 2020 Jun 2;11(6):416. doi: 10.1038/s41419-020-2517-x.
2
Innate immune cells in cirrhosis.肝硬化中的固有免疫细胞。
J Hepatol. 2020 Jul;73(1):186-201. doi: 10.1016/j.jhep.2020.03.027. Epub 2020 Mar 30.
3
Mucosal-Associated Invariant T cell in liver diseases.肝脏疾病中的黏膜相关恒定 T 细胞
与CD5L相关的基因分析突出了卵磷脂胆固醇酰基转移酶(LCAT)和细胞分裂周期蛋白20(CDC20)在肝细胞癌中的失调、预后影响、免疫关联及药物敏感性预测潜力。
Cancer Cell Int. 2022 Dec 9;22(1):393. doi: 10.1186/s12935-022-02820-7.
4
Synergistic anti-inflammatory effect of gut microbiota and lithocholic acid on liver fibrosis.肠道微生物群和石胆酸对肝纤维化的协同抗炎作用。
Inflamm Res. 2022 Nov;71(10-11):1389-1401. doi: 10.1007/s00011-022-01629-4. Epub 2022 Sep 17.
Int J Biol Sci. 2020 Jan 1;16(3):460-470. doi: 10.7150/ijbs.39016. eCollection 2020.
4
Second signals rescue B cells from activation-induced mitochondrial dysfunction and death.第二信号挽救 B 细胞免于激活诱导的线粒体功能障碍和死亡。
Nat Immunol. 2018 Aug;19(8):871-884. doi: 10.1038/s41590-018-0156-5. Epub 2018 Jul 9.
5
OMIP-047: High-Dimensional phenotypic characterization of B cells.OMIP-047:B细胞的高维表型特征分析
Cytometry A. 2018 Jun;93(6):592-596. doi: 10.1002/cyto.a.23488. Epub 2018 May 21.
6
Enhanced B-cell differentiation driven by advanced cirrhosis resulting in hyperglobulinemia.晚期肝硬化驱动的B细胞分化增强导致高球蛋白血症。
J Gastroenterol Hepatol. 2018 Feb 10. doi: 10.1111/jgh.14123.
7
Mitochondrial membrane potential.线粒体膜电位
Anal Biochem. 2018 Jul 1;552:50-59. doi: 10.1016/j.ab.2017.07.009. Epub 2017 Jul 12.
8
Metabolic Regulation of T Cell Longevity and Function in Tumor Immunotherapy.肿瘤免疫治疗中T细胞寿命和功能的代谢调控
Cell Metab. 2017 Jul 5;26(1):94-109. doi: 10.1016/j.cmet.2017.06.016.
9
Mitochondrial Pyruvate Import Promotes Long-Term Survival of Antibody-Secreting Plasma Cells.线粒体丙酮酸导入促进抗体分泌浆细胞的长期存活。
Immunity. 2016 Jul 19;45(1):60-73. doi: 10.1016/j.immuni.2016.06.011. Epub 2016 Jul 5.
10
Metabolic Control of Plasma Cell Differentiation- What We Know and What We Don't Know.浆细胞分化的代谢调控——我们所知与未知的
J Clin Immunol. 2016 May;36 Suppl 1:12-7. doi: 10.1007/s10875-016-0246-9. Epub 2016 Feb 24.