Genome Institute of Singapore, Singapore, Singapore.
Division of Medical Oncology, National Cancer Center Singapore, Singapore, Singapore.
Clin Cancer Res. 2021 Nov 1;27(21):5939-5950. doi: 10.1158/1078-0432.CCR-20-4607. Epub 2021 Jul 14.
Despite the established role of EGFR tyrosine kinase inhibitors (TKIs) in -mutated NSCLC, drug resistance inevitably ensues, with a paucity of treatment options especially in -negative resistance.
We performed whole-exome and transcriptome analysis of 59 patients with first- and second-generation EGFR TKI-resistant metastatic -mutated NSCLC to characterize and compare molecular alterations mediating resistance in T790M-positive (T790M) and -negative (T790M) disease.
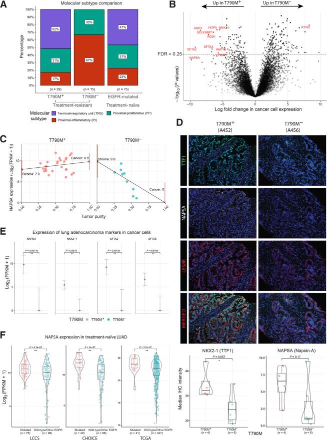
Transcriptomic analysis revealed ubiquitous loss of adenocarcinoma lineage gene expression in T790M tumors, orthogonally validated using multiplex IHC. There was enrichment of genomic features such as alterations, 3q chromosomal amplifications, whole-genome doubling and nonaging mutational signatures in T790M tumors. Almost half of resistant tumors were further classified as immune, with clinical outcomes conditional on immune cell-infiltration state and T790M status. Finally, using a Bayesian statistical approach, we explored how T790M and T790M disease might be predicted using comprehensive genomic and transcriptomic profiles of treatment-naïve patients.
Our results illustrate the interplay between genetic alterations, cell lineage plasticity, and immune microenvironment in shaping divergent TKI resistance and outcome trajectories in -mutated NSCLC. Genomic and transcriptomic profiling may facilitate the design of bespoke therapeutic approaches tailored to a tumor's adaptive potential.
尽管 EGFR 酪氨酸激酶抑制剂(TKI)在 - 突变型 NSCLC 中具有既定作用,但耐药性不可避免,特别是在 - 阴性耐药时,治疗选择有限。
我们对 59 例第一代和第二代 EGFR TKI 耐药的 - 突变型转移性 NSCLC 患者进行了全外显子组和转录组分析,以描述和比较介导 T790M 阳性(T790M)和 T790M 阴性(T790M)疾病耐药的分子改变。
转录组分析显示 T790M 肿瘤中腺癌谱系基因表达普遍丧失,使用多重 IHC 进行了正交验证。T790M 肿瘤中存在基因组特征的富集,如 改变、3q 染色体扩增、全基因组倍增和非衰老突变特征。几乎一半的耐药肿瘤进一步被分类为免疫肿瘤,其临床结果取决于免疫细胞浸润状态和 T790M 状态。最后,我们使用贝叶斯统计方法探索了如何使用治疗前患者的综合基因组和转录组谱来预测 T790M 和 T790M 疾病。
我们的结果说明了遗传改变、细胞谱系可塑性和免疫微环境之间的相互作用,这些改变在塑造 - 突变型 NSCLC 中不同的 TKI 耐药和结果轨迹方面发挥了作用。基因组和转录组分析可能有助于设计针对肿瘤适应潜力的定制治疗方法。