Suppr超能文献

褪黑素通过调节己糖激酶-2的表达保护慢性肾脏病间充质干/基质细胞免受甲基乙二醛蓄积的影响。

Melatonin Protects Chronic Kidney Disease Mesenchymal Stem/Stromal Cells against Accumulation of Methylglyoxal via Modulation of Hexokinase-2 Expression.

作者信息

Go Gyeongyun, Yoon Yeo Min, Yoon Sungtae, Lee Gaeun, Lim Ji Ho, Han Su-Yeon, Lee Sang Hun

机构信息

Department of Biochemistry, Soonchunhyang University College of Medicine, Cheonan 31151, Republic of Korea.

Department of Biochemistry, BK21FOUR Project2, College of Medicine, Soonchunhyang University, Cheonan 31151, Republic of Korea.

出版信息

Biomol Ther (Seoul). 2022 Jan 1;30(1):28-37. doi: 10.4062/biomolther.2021.058.

Abstract

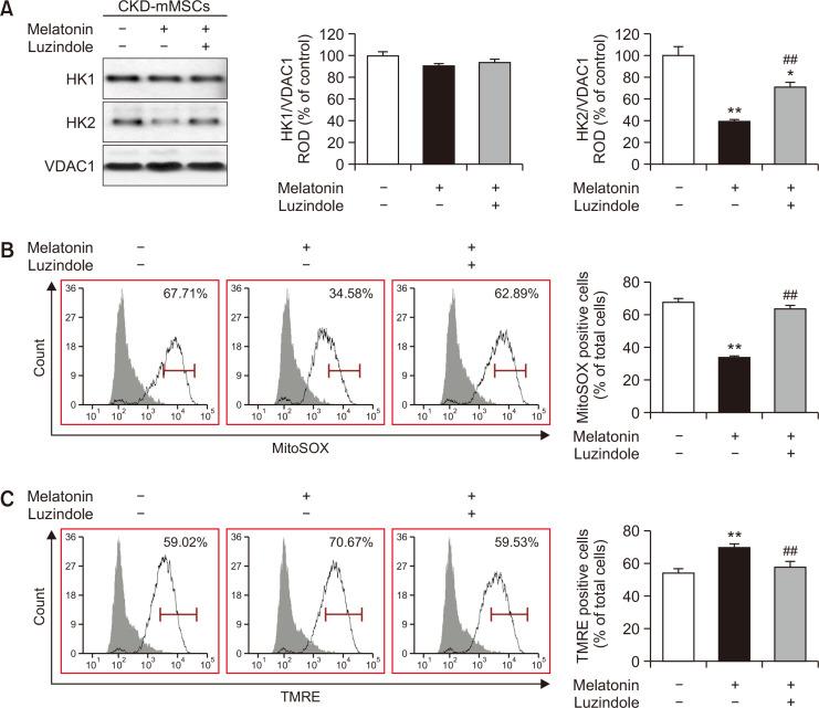
Treatment options for patients with chronic kidney disease (CKD) are currently limited; therefore, there has been significant interest in applying mesenchymal stem/stromal cell (MSC)-based therapy to treat CKD. However, MSCs harvested from CKD patients tend to show diminished viability and proliferation due to sustained exposure to uremic toxins in the CKD environment, which limits their utility for cell therapy. The application of melatonin has been demonstrated to improve the therapeutic efficacy of MSCs derived from and engrafted to tissues in patients suffering from CKD, although the underlying biological mechanism has not been elucidated. In this study, we observed overexpression of hexokinase-2 (HK2) in serum samples of CKD patients and MSCs harvested from an adenine-fed CKD mouse model (CKD-mMSCs). HK2 upregulation led to increased production levels of methylglyoxal (MG), a toxic metabolic intermediate of abnormal glycolytic processes. The overabundance of HK2 and MG was associated with impaired mitochondrial function and low cell proliferation in CKD-mMSCs. Melatonin treatment inhibited the increases in HK2 and MG levels, and further improved mitochondrial function, glycolytic metabolism, and cell proliferation. Our findings suggest that identifying and characterizing metabolic regulators such as HK2 in CKD may improve the efficacy of MSCs for treating CKD and other kidney disorders.

摘要

慢性肾脏病(CKD)患者目前的治疗选择有限;因此,人们对应用基于间充质干/基质细胞(MSC)的疗法来治疗CKD产生了浓厚兴趣。然而,由于在CKD环境中持续暴露于尿毒症毒素,从CKD患者体内获取的间充质干细胞往往表现出活力和增殖能力下降,这限制了它们在细胞治疗中的应用。褪黑素的应用已被证明可提高源自CKD患者并移植到其组织中的间充质干细胞的治疗效果,尽管其潜在的生物学机制尚未阐明。在本研究中,我们观察到CKD患者血清样本以及从腺嘌呤喂养的CKD小鼠模型中获取的间充质干细胞(CKD-mMSC)中己糖激酶-2(HK2)的过表达。HK2上调导致甲基乙二醛(MG)的产生水平增加,MG是异常糖酵解过程中的一种有毒代谢中间体。HK2和MG的过量与CKD-mMSC中线粒体功能受损和细胞增殖率低有关。褪黑素处理可抑制HK2和MG水平的升高,并进一步改善线粒体功能、糖酵解代谢和细胞增殖。我们的研究结果表明,识别和表征CKD中HK2等代谢调节因子可能会提高间充质干细胞治疗CKD和其他肾脏疾病的疗效。

https://cdn.ncbi.nlm.nih.gov/pmc/blobs/d91e/8724841/d855b836c061/bt-30-1-28-f1.jpg

文献AI研究员

20分钟写一篇综述,助力文献阅读效率提升50倍。

立即体验

用中文搜PubMed

大模型驱动的PubMed中文搜索引擎

马上搜索

文档翻译

学术文献翻译模型,支持多种主流文档格式。

立即体验