Interdisciplinary Research Center on Biology and Chemistry, Shanghai Institute of Organic Chemistry, Chinese Academy of Sciences, Shanghai, China.
University of Chinese Academy of Sciences, Beijing, China.
Nat Commun. 2021 Jul 15;12(1):4343. doi: 10.1038/s41467-021-24672-x.
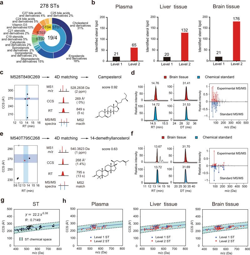
Aberrant sterol lipid metabolism is associated with physiological dysfunctions in the aging brain and aging-dependent disorders such as neurodegenerative diseases. There is an unmet demand to comprehensively profile sterol lipids spatially and temporally in different brain regions during aging. Here, we develop an ion mobility-mass spectrometry based four-dimensional sterolomics technology leveraged by a machine learning-empowered high-coverage library (>2000 sterol lipids) for accurate identification. We apply this four-dimensional technology to profile the spatially resolved landscapes of sterol lipids in ten functional regions of the mouse brain, and quantitatively uncover ~200 sterol lipids uniquely distributed in specific regions with concentrations spanning up to 8 orders of magnitude. Further spatial analysis pinpoints age-associated differences in region-specific sterol lipid metabolism, revealing changes in the numbers of altered sterol lipids, concentration variations, and age-dependent coregulation networks. These findings will contribute to our understanding of abnormal sterol lipid metabolism and its role in brain diseases.
固醇脂质代谢异常与衰老大脑的生理功能障碍以及衰老相关疾病(如神经退行性疾病)有关。目前迫切需要在衰老过程中全面描绘不同大脑区域中固醇脂质的时空分布。在这里,我们开发了一种基于离子淌度-质谱的四维固醇组学技术,该技术利用机器学习赋能的高覆盖文库(>2000 种固醇脂质)进行准确鉴定。我们应用这种四维技术来描绘小鼠大脑十个功能区中固醇脂质的空间分辨图谱,并定量揭示了~200 种独特分布在特定区域的固醇脂质,其浓度跨度高达 8 个数量级。进一步的空间分析确定了与年龄相关的特定区域固醇脂质代谢差异,揭示了改变的固醇脂质数量、浓度变化以及与年龄相关的核心调控网络的变化。这些发现将有助于我们理解异常固醇脂质代谢及其在脑部疾病中的作用。