Suppr超能文献

评估食草龟蚁肠道保守共生菌中特殊代谢产物的生物合成基因簇多样性。

Assessing Biosynthetic Gene Cluster Diversity of Specialized Metabolites in the Conserved Gut Symbionts of Herbivorous Turtle Ants.

作者信息

Chanson Anaïs, Moreau Corrie S, Duplais Christophe

机构信息

Université de Guyane, UMR 8172 EcoFoG, AgroParisTech, CNRS, Cirad, INRAE, Université des Antilles, Kourou, France.

Department of Entomology and Ecology & Evolutionary Biology, Cornell University, Ithaca, NY, United States.

出版信息

Front Microbiol. 2021 Jun 29;12:678100. doi: 10.3389/fmicb.2021.678100. eCollection 2021.

Abstract

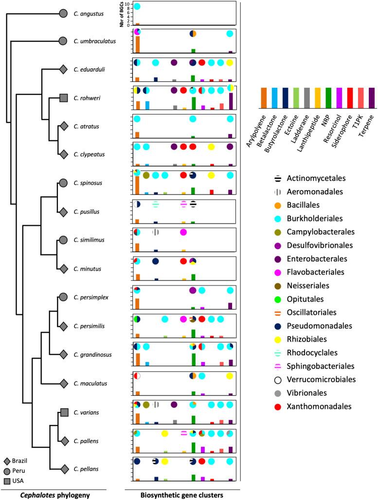
are herbivorous ants (>115 species) feeding on low-nitrogen food sources, and they rely on gut symbionts to supplement their diet by recycling nitrogen food waste into amino acids. These conserved gut symbionts, which encompass five bacterial orders, have been studied previously for their primary nitrogen metabolism; however, little is known about their ability to biosynthesize specialized metabolites which can play a role in bacterial interactions between communities living in close proximity in the gut. To evaluate the biosynthetic potential of their gut symbionts, we mine 14 cultured isolate genomes and gut metagenomes across 17 species to explore the biodiversity of biosynthetic gene clusters (BGCs) producing specialized metabolites. The diversity of BGCs across phylogeny was analyzed using sequence similarity networking and BGC phylogenetic reconstruction. Our results reveal that the conserved gut symbionts involved in the nutritional symbiosis possess 80% of all the 233 BGCs retrieved in this work. Furthermore, the phylogenetic analysis of BGCs reveals different patterns of distribution, suggesting different mechanisms of conservation. A siderophore BGC shows high similarity in a single symbiont across different ant host species, whereas a BGC encoding the production of non-ribosomal peptides (NRPs) found different symbionts within a single host species. Additionally, BGCs were abundant in four of the five bacterial orders of conserved symbionts co-occurring in the hindgut. However, one major symbiont localized alone in the midgut lack BGCs. Because the spatial isolation prevents direct interaction with other symbionts, this result supports the idea that BGCs are maintained in bacteria living in close proximity but are dispensable for an alone-living symbiont. These findings together pave the way for studying the mechanisms of BGC conservation and evolution in gut bacterial genomes associated with . This work also provides a genetic background for further study, aiming to characterize bacterial specialized metabolites and to understand their functional role in multipartite mutualisms between conserved gut symbionts and turtle ants.

摘要

切叶蚁(超过115种)以低氮食物源为食,它们依靠肠道共生菌将氮食物废物循环转化为氨基酸来补充饮食。这些保守的肠道共生菌包含五个细菌目,之前已经对它们的主要氮代谢进行了研究;然而,对于它们生物合成特殊代谢产物的能力知之甚少,而这些特殊代谢产物可能在肠道中紧密相邻的群落间的细菌相互作用中发挥作用。为了评估其肠道共生菌的生物合成潜力,我们挖掘了14个培养分离株基因组和17个物种的肠道宏基因组,以探索产生特殊代谢产物的生物合成基因簇(BGCs)的生物多样性。使用序列相似性网络和BGC系统发育重建分析了不同系统发育中的BGCs多样性。我们的结果表明,参与营养共生的保守肠道共生菌拥有本研究中检索到的所有233个BGCs中的80%。此外,BGCs的系统发育分析揭示了不同的分布模式,表明存在不同的保守机制。一个铁载体BGC在不同蚂蚁宿主物种的单个共生菌中显示出高度相似性,而一个编码非核糖体肽(NRPs)产生的BGC在单个宿主物种内发现了不同的共生菌。此外,在共生于后肠的五个保守共生菌细菌目中,有四个目BGCs丰富。然而,单独定位于中肠的一种主要共生菌缺乏BGCs。由于空间隔离阻止了与其他共生菌的直接相互作用,这一结果支持了这样一种观点,即BGCs在紧密相邻生活的细菌中得以维持,但对于单独生活的共生菌来说是可有可无的。这些发现共同为研究与……相关的肠道细菌基因组中BGCs的保守和进化机制铺平了道路。这项工作还为进一步研究提供了遗传背景,旨在表征细菌特殊代谢产物并了解它们在保守肠道共生菌和切叶蚁之间的多物种共生关系中的功能作用。

https://cdn.ncbi.nlm.nih.gov/pmc/blobs/f0a6/8277422/2d6846d1a90c/fmicb-12-678100-g001.jpg

文献AI研究员

20分钟写一篇综述,助力文献阅读效率提升50倍。

立即体验

用中文搜PubMed

大模型驱动的PubMed中文搜索引擎

马上搜索

文档翻译

学术文献翻译模型,支持多种主流文档格式。

立即体验