• 文献检索
  • 文档翻译
  • 深度研究
  • 学术资讯
  • Suppr Zotero 插件Zotero 插件
  • 邀请有礼
  • 套餐&价格
  • 历史记录
应用&插件
Suppr Zotero 插件Zotero 插件浏览器插件Mac 客户端Windows 客户端微信小程序
定价
高级版会员购买积分包购买API积分包
服务
文献检索文档翻译深度研究API 文档MCP 服务
关于我们
关于 Suppr公司介绍联系我们用户协议隐私条款
关注我们

Suppr 超能文献

核心技术专利:CN118964589B侵权必究
粤ICP备2023148730 号-1Suppr @ 2026

文献检索

告别复杂PubMed语法,用中文像聊天一样搜索,搜遍4000万医学文献。AI智能推荐,让科研检索更轻松。

立即免费搜索

文件翻译

保留排版,准确专业,支持PDF/Word/PPT等文件格式,支持 12+语言互译。

免费翻译文档

深度研究

AI帮你快速写综述,25分钟生成高质量综述,智能提取关键信息,辅助科研写作。

立即免费体验

癌细胞通过消除 ZDHHC1 介导的 p53 棕榈酰化来逃避 p53 的肿瘤抑制作用。

Cancer cells escape p53's tumor suppression through ablation of ZDHHC1-mediated p53 palmitoylation.

机构信息

Chongqing Key Laboratory of Molecular Oncology and Epigenetics, The First Affiliated Hospital of Chongqing Medical University, Chongqing, China.

Cancer Epigenetics Laboratory, Department of Clinical Oncology, State Key Laboratory of Translational Oncology, Sir YK Pao Center for Cancer and Li Ka Shing Institute of Health Sciences, The Chinese University of Hong Kong, Shatin, Hong Kong.

出版信息

Oncogene. 2021 Sep;40(35):5416-5426. doi: 10.1038/s41388-021-01949-5. Epub 2021 Jul 19.

DOI:10.1038/s41388-021-01949-5
PMID:34282274
原文链接:https://pmc.ncbi.nlm.nih.gov/articles/PMC8413129/
Abstract

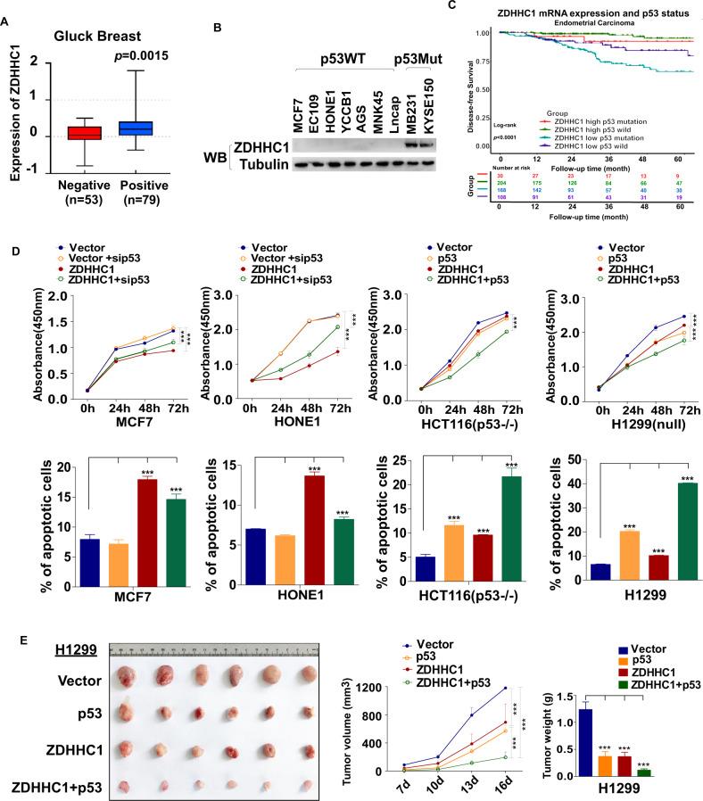
The inactivation of tumor-suppressor genes contributes heavily to oncogenesis. The mutation of TP53 has been well-studied and recognized as a major factor in the development of tumors. Yet other means of p53 inactivation has not been well-elucidated. We previously identified a hypermethylated gene ZDHHC1 that suppresses tumor growth when the expression was restored, but the specific mechanism was yet to be found. The protein product of ZDHHC1 is an S-palmitoyltransferase and we have identified p53 as a substrate for ZDHHC1-mediated palmitoylation, specifically at the C135, C176, and C275 residues. The novel form of post-translational modification of p53 is required for the nuclear translocation of the tumor suppressor. p53 recruited DNMT3A to ZDHHC1 promoter and is responsible for the hypermethylation of ZDHHC1. The epigenetic feedback loop formed by ZDHHC1 and p53 sheds light on the inactivation of p53 without the presence of genetic mutations.

摘要

肿瘤抑制基因的失活对肿瘤发生有很大贡献。TP53 的突变已经得到了充分的研究,并被认为是肿瘤发展的一个主要因素。然而,其他 p53 失活的方式还没有得到很好的阐明。我们之前发现了一个高度甲基化的基因 ZDHHC1,当表达恢复时,它可以抑制肿瘤生长,但具体的机制尚不清楚。ZDHHC1 的蛋白产物是一种 S-棕榈酰转移酶,我们已经确定 p53 是 ZDHHC1 介导的棕榈酰化的底物,特别是在 C135、C176 和 C275 残基上。p53 的这种新型翻译后修饰形式是核转位所必需的肿瘤抑制因子。p53 将 DNMT3A 募集到 ZDHHC1 启动子,并负责 ZDHHC1 的高甲基化。由 ZDHHC1 和 p53 形成的表观遗传反馈回路阐明了 p53 失活而没有遗传突变的情况。

https://cdn.ncbi.nlm.nih.gov/pmc/blobs/d271/8413129/bc5b3577790d/41388_2021_1949_Fig9_HTML.jpg
https://cdn.ncbi.nlm.nih.gov/pmc/blobs/d271/8413129/7ea038edfcfa/41388_2021_1949_Fig1_HTML.jpg
https://cdn.ncbi.nlm.nih.gov/pmc/blobs/d271/8413129/6d578a1b5491/41388_2021_1949_Fig2_HTML.jpg
https://cdn.ncbi.nlm.nih.gov/pmc/blobs/d271/8413129/1a1a14fd08c6/41388_2021_1949_Fig3_HTML.jpg
https://cdn.ncbi.nlm.nih.gov/pmc/blobs/d271/8413129/b32256ebbf57/41388_2021_1949_Fig4_HTML.jpg
https://cdn.ncbi.nlm.nih.gov/pmc/blobs/d271/8413129/c7277900e17f/41388_2021_1949_Fig5_HTML.jpg
https://cdn.ncbi.nlm.nih.gov/pmc/blobs/d271/8413129/d57efa5f1790/41388_2021_1949_Fig6_HTML.jpg
https://cdn.ncbi.nlm.nih.gov/pmc/blobs/d271/8413129/c7ba114554ed/41388_2021_1949_Fig7_HTML.jpg
https://cdn.ncbi.nlm.nih.gov/pmc/blobs/d271/8413129/d22228fb6096/41388_2021_1949_Fig8_HTML.jpg
https://cdn.ncbi.nlm.nih.gov/pmc/blobs/d271/8413129/bc5b3577790d/41388_2021_1949_Fig9_HTML.jpg
https://cdn.ncbi.nlm.nih.gov/pmc/blobs/d271/8413129/7ea038edfcfa/41388_2021_1949_Fig1_HTML.jpg
https://cdn.ncbi.nlm.nih.gov/pmc/blobs/d271/8413129/6d578a1b5491/41388_2021_1949_Fig2_HTML.jpg
https://cdn.ncbi.nlm.nih.gov/pmc/blobs/d271/8413129/1a1a14fd08c6/41388_2021_1949_Fig3_HTML.jpg
https://cdn.ncbi.nlm.nih.gov/pmc/blobs/d271/8413129/b32256ebbf57/41388_2021_1949_Fig4_HTML.jpg
https://cdn.ncbi.nlm.nih.gov/pmc/blobs/d271/8413129/c7277900e17f/41388_2021_1949_Fig5_HTML.jpg
https://cdn.ncbi.nlm.nih.gov/pmc/blobs/d271/8413129/d57efa5f1790/41388_2021_1949_Fig6_HTML.jpg
https://cdn.ncbi.nlm.nih.gov/pmc/blobs/d271/8413129/c7ba114554ed/41388_2021_1949_Fig7_HTML.jpg
https://cdn.ncbi.nlm.nih.gov/pmc/blobs/d271/8413129/d22228fb6096/41388_2021_1949_Fig8_HTML.jpg
https://cdn.ncbi.nlm.nih.gov/pmc/blobs/d271/8413129/bc5b3577790d/41388_2021_1949_Fig9_HTML.jpg

相似文献

1
Cancer cells escape p53's tumor suppression through ablation of ZDHHC1-mediated p53 palmitoylation.癌细胞通过消除 ZDHHC1 介导的 p53 棕榈酰化来逃避 p53 的肿瘤抑制作用。
Oncogene. 2021 Sep;40(35):5416-5426. doi: 10.1038/s41388-021-01949-5. Epub 2021 Jul 19.
2
p53 promotes ZDHHC1-mediated IFITM3 palmitoylation to inhibit Japanese encephalitis virus replication.p53 促进 ZDHHC1 介导的 IFITM3 棕榈酰化以抑制日本脑炎病毒复制。
PLoS Pathog. 2020 Oct 27;16(10):e1009035. doi: 10.1371/journal.ppat.1009035. eCollection 2020 Oct.
3
ZDHHC1 downregulates LIPG and inhibits colorectal cancer growth via IGF2BP1 Palmitoylation.ZDHHC1通过IGF2BP1棕榈酰化下调LIPG并抑制结直肠癌生长。
Cancer Gene Ther. 2024 Sep;31(9):1427-1437. doi: 10.1038/s41417-024-00808-1. Epub 2024 Jul 28.
4
DNA methyltransferase-3a interacts with p53 and represses p53-mediated gene expression.DNA甲基转移酶-3a与p53相互作用并抑制p53介导的基因表达。
Cancer Biol Ther. 2005 Oct;4(10):1138-43. doi: 10.4161/cbt.4.10.2073. Epub 2005 Oct 1.
5
DNA methylation downregulated ZDHHC1 suppresses tumor growth by altering cellular metabolism and inducing oxidative/ER stress-mediated apoptosis and pyroptosis.DNA 甲基化下调 ZDHHC1 通过改变细胞代谢并诱导氧化/内质网应激介导的细胞凋亡和细胞焦亡来抑制肿瘤生长。
Theranostics. 2020 Jul 25;10(21):9495-9511. doi: 10.7150/thno.45631. eCollection 2020.
6
Mutant p53 binds to estrogen receptor negative promoter via DNMT1 and HDAC1 in MDA-MB-468 breast cancer cells.突变型 p53 通过 DNMT1 和 HDAC1 与 MDA-MB-468 乳腺癌细胞中的雌激素受体阴性启动子结合。
Mol Biol Rep. 2013 Mar;40(3):2617-25. doi: 10.1007/s11033-012-2348-7. Epub 2012 Dec 15.
7
In silico screening for palmitoyl substrates reveals a role for DHHC1/3/10 (zDHHC1/3/11)-mediated neurochondrin palmitoylation in its targeting to Rab5-positive endosomes.计算机筛选棕榈酰化底物表明,DHHC1/3/10(zDHHC1/3/11)介导的神经原粘连蛋白棕榈酰化在其靶向 Rab5 阳性内体中起作用。
J Biol Chem. 2013 Jul 5;288(27):19816-29. doi: 10.1074/jbc.M112.431676. Epub 2013 May 16.
8
p53 Binds to estrogen receptor 1 promoter in human breast cancer cells.p53 与人乳腺癌细胞中的雌激素受体 1 启动子结合。
Pathol Oncol Res. 2012 Apr;18(2):169-75. doi: 10.1007/s12253-011-9423-6. Epub 2011 Jun 8.
9
Loss of LSD1 (lysine-specific demethylase 1) suppresses growth and alters gene expression of human colon cancer cells in a p53- and DNMT1(DNA methyltransferase 1)-independent manner.LSD1(赖氨酸特异性去甲基化酶 1)的缺失以 p53 和 DNMT1(DNA 甲基转移酶 1)非依赖的方式抑制人结肠癌细胞的生长并改变其基因表达。
Biochem J. 2013 Jan 15;449(2):459-68. doi: 10.1042/BJ20121360.
10
Repeated PM2.5 exposure inhibits BEAS-2B cell P53 expression through ROS-Akt-DNMT3B pathway-mediated promoter hypermethylation.反复暴露于细颗粒物2.5通过活性氧-蛋白激酶B-DNA甲基转移酶3B通路介导的启动子高甲基化抑制BEAS-2B细胞中P53的表达。
Oncotarget. 2016 Apr 12;7(15):20691-703. doi: 10.18632/oncotarget.7842.

引用本文的文献

1
Pharmacological Targeting of DHHC9-Mediated STRN4 Palmitoylation to Suppress YAP-Driven Cancer Metastasis.靶向DHHC9介导的STRN4棕榈酰化以抑制YAP驱动的癌症转移的药理学研究
J Cell Mol Med. 2025 Sep;29(17):e70815. doi: 10.1111/jcmm.70815.
2
Recent advances in S-palmitoylation and its emerging roles in human diseases.S-棕榈酰化的最新进展及其在人类疾病中的新作用。
J Hematol Oncol. 2025 Sep 1;18(1):83. doi: 10.1186/s13045-025-01738-7.
3
Lactylation-mediated miRNA regulation in cancer therapy resistance.乳酸化介导的miRNA调控与癌症治疗耐药性
J Transl Med. 2025 Aug 19;23(1):941. doi: 10.1186/s12967-025-06959-5.
4
Palmitic acid and palmitoylation in cancer: Understanding, insights, and challenges.癌症中的棕榈酸与棕榈酰化:认识、见解与挑战
Innovation (Camb). 2025 Apr 29;6(8):100918. doi: 10.1016/j.xinn.2025.100918. eCollection 2025 Aug 4.
5
Multiomics profiling reveals the involvement of protein lactylation in nonhomologous end joining pathway conferring radioresistance in lung adenocarcinoma cell.多组学分析揭示了蛋白质乳酰化参与非同源末端连接途径,赋予肺腺癌细胞放射抗性。
Sci Rep. 2025 Jul 9;15(1):24651. doi: 10.1038/s41598-025-09937-5.
6
NKAPL suppresses NSCLC progression by enhancing the protein stability of TRIM21 and further inhibiting the NF-κB signaling pathway.NKAPL通过增强TRIM21的蛋白质稳定性并进一步抑制NF-κB信号通路来抑制非小细胞肺癌的进展。
Genes Dis. 2025 Mar 11;12(5):101598. doi: 10.1016/j.gendis.2025.101598. eCollection 2025 Sep.
7
Astragaloside IV-PESV facilitates pyroptosis by enhancing palmitoylation of GSDMD protein mediated by ZDHHC1.黄芪甲苷-IV通过增强由ZDHHC1介导的GSDMD蛋白的棕榈酰化促进细胞焦亡。
Naunyn Schmiedebergs Arch Pharmacol. 2025 Apr 16. doi: 10.1007/s00210-025-04122-x.
8
First Steps toward the Design of Peptides that Influence the Intracellular Palmitoylation Machinery.影响细胞内棕榈酰化机制的肽设计的初步步骤。
Chembiochem. 2025 May 27;26(10):e202500218. doi: 10.1002/cbic.202500218. Epub 2025 Apr 23.
9
Lipogenic enzyme FASN promotes mutant p53 accumulation and gain-of-function through palmitoylation.脂肪生成酶FASN通过棕榈酰化促进突变型p53的积累和功能获得。
Nat Commun. 2025 Feb 19;16(1):1762. doi: 10.1038/s41467-025-57099-9.
10
2-Bromopalmitate treatment attenuates senescence phenotype in human adult cells - possible role of palmitoylation.2-溴十六烷酸处理可减轻人成体细胞的衰老表型-棕榈酰化的可能作用。
Aging (Albany NY). 2024 Aug 23;16(16):11796-11808. doi: 10.18632/aging.206080.