• 文献检索
  • 文档翻译
  • 深度研究
  • 学术资讯
  • Suppr Zotero 插件Zotero 插件
  • 邀请有礼
  • 套餐&价格
  • 历史记录
应用&插件
Suppr Zotero 插件Zotero 插件浏览器插件Mac 客户端Windows 客户端微信小程序
定价
高级版会员购买积分包购买API积分包
服务
文献检索文档翻译深度研究API 文档MCP 服务
关于我们
关于 Suppr公司介绍联系我们用户协议隐私条款
关注我们

Suppr 超能文献

核心技术专利:CN118964589B侵权必究
粤ICP备2023148730 号-1Suppr @ 2026

文献检索

告别复杂PubMed语法,用中文像聊天一样搜索,搜遍4000万医学文献。AI智能推荐,让科研检索更轻松。

立即免费搜索

文件翻译

保留排版,准确专业,支持PDF/Word/PPT等文件格式,支持 12+语言互译。

免费翻译文档

深度研究

AI帮你快速写综述,25分钟生成高质量综述,智能提取关键信息,辅助科研写作。

立即免费体验

2-溴十六烷酸处理可减轻人成体细胞的衰老表型-棕榈酰化的可能作用。

2-Bromopalmitate treatment attenuates senescence phenotype in human adult cells - possible role of palmitoylation.

机构信息

Laboratory of Molecular Bases of Aging, Nencki Institute of Experimental Biology, Warsaw, Poland.

Laboratory of Cytometry, Nencki Institute of Experimental Biology, Warsaw, Poland.

出版信息

Aging (Albany NY). 2024 Aug 23;16(16):11796-11808. doi: 10.18632/aging.206080.

DOI:10.18632/aging.206080
PMID:39181690
原文链接:https://pmc.ncbi.nlm.nih.gov/articles/PMC11386925/
Abstract

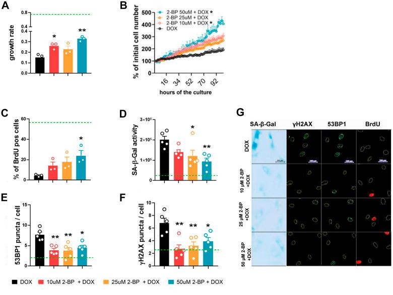
Cells may undergo senescence in response to DNA damage, which is associated with cell cycle arrest, altered gene expression and altered cell morphology. Protein palmitoylation is one of the mechanisms by which the DNA damage response is regulated. Therefore, we hypothesized that protein palmitoylation played a role in regulation of the senescent phenotype. Here, we showed that treatment of senescent human vascular smooth muscle cells (VSMCs) with 2-bromopalmitate (2-BP), an inhibitor of protein acyltransferases, is associated with changes in different aspects of the senescent phenotype, including the resumption of cell proliferation, a decrease in DNA damage markers and the downregulation of senescence-associated β-galactosidase activity. The effects were dose dependent and associated with significantly decreased total protein palmitoylation level. We also showed that the senescence-modifying properties of 2-BP were at least partially mediated by the downregulation of elements of DNA damage-related molecular pathways, such as phosphorylated p53. Our data suggest that cell senescence may be regulated by palmitoylation, which provides a new perspective on the role of this posttranslational modification in age-related diseases.

摘要

细胞可能会对 DNA 损伤做出衰老反应,这与细胞周期停滞、基因表达改变和细胞形态改变有关。蛋白质棕榈酰化是调节 DNA 损伤反应的机制之一。因此,我们假设蛋白质棕榈酰化在衰老表型的调节中发挥作用。在这里,我们表明,用 2-溴棕榈酸(2-BP)处理衰老的人血管平滑肌细胞(VSMCs),2-BP 是一种蛋白质酰基转移酶抑制剂,与衰老表型的不同方面的变化有关,包括细胞增殖的恢复、DNA 损伤标志物的减少和衰老相关的β-半乳糖苷酶活性的下调。这些作用呈剂量依赖性,与总蛋白质棕榈酰化水平的显著降低有关。我们还表明,2-BP 的衰老修饰特性至少部分是通过下调与 DNA 损伤相关分子途径的元件来介导的,例如磷酸化的 p53。我们的数据表明,细胞衰老可能受到棕榈酰化的调节,这为这种翻译后修饰在与年龄相关的疾病中的作用提供了新的视角。

https://cdn.ncbi.nlm.nih.gov/pmc/blobs/a751/11386925/3753b850d1eb/aging-16-206080-g004.jpg
https://cdn.ncbi.nlm.nih.gov/pmc/blobs/a751/11386925/afab525cb25a/aging-16-206080-g001.jpg
https://cdn.ncbi.nlm.nih.gov/pmc/blobs/a751/11386925/8b3b1a701bfa/aging-16-206080-g002.jpg
https://cdn.ncbi.nlm.nih.gov/pmc/blobs/a751/11386925/2d1e5c6c8faf/aging-16-206080-g003.jpg
https://cdn.ncbi.nlm.nih.gov/pmc/blobs/a751/11386925/3753b850d1eb/aging-16-206080-g004.jpg
https://cdn.ncbi.nlm.nih.gov/pmc/blobs/a751/11386925/afab525cb25a/aging-16-206080-g001.jpg
https://cdn.ncbi.nlm.nih.gov/pmc/blobs/a751/11386925/8b3b1a701bfa/aging-16-206080-g002.jpg
https://cdn.ncbi.nlm.nih.gov/pmc/blobs/a751/11386925/2d1e5c6c8faf/aging-16-206080-g003.jpg
https://cdn.ncbi.nlm.nih.gov/pmc/blobs/a751/11386925/3753b850d1eb/aging-16-206080-g004.jpg

相似文献

1
2-Bromopalmitate treatment attenuates senescence phenotype in human adult cells - possible role of palmitoylation.2-溴十六烷酸处理可减轻人成体细胞的衰老表型-棕榈酰化的可能作用。
Aging (Albany NY). 2024 Aug 23;16(16):11796-11808. doi: 10.18632/aging.206080.
2
Effects of ginsenoside Rg1 on the senescence of vascular smooth muscle cells.人参皂苷Rg1对血管平滑肌细胞衰老的影响。
Genet Mol Res. 2016 Sep 2;15(3):gmr8409. doi: 10.4238/gmr.15038409.
3
Interaction between mTOR pathway inhibition and autophagy induction attenuates adriamycin-induced vascular smooth muscle cell senescence through decreased expressions of p53/p21/p16.mTOR 通路抑制与自噬诱导的相互作用通过降低 p53/p21/p16 的表达来减轻阿霉素诱导的血管平滑肌细胞衰老。
Exp Gerontol. 2018 Aug;109:51-58. doi: 10.1016/j.exger.2017.08.001. Epub 2017 Aug 7.
4
Replicative senescence of vascular smooth muscle cells enhances the calcification through initiating the osteoblastic transition.血管平滑肌细胞的复制性衰老通过启动成骨细胞转变来增强钙化。
Am J Physiol Heart Circ Physiol. 2009 Nov;297(5):H1673-84. doi: 10.1152/ajpheart.00455.2009. Epub 2009 Sep 11.
5
Vildagliptin improves vascular smooth muscle relaxation and decreases cellular senescence in the aorta of doxorubicin-treated rats.维达列汀可改善多柔比星处理的大鼠主动脉中血管平滑肌的松弛并减少细胞衰老。
Vascul Pharmacol. 2021 Jun;138:106855. doi: 10.1016/j.vph.2021.106855. Epub 2021 Mar 17.
6
Ciprofloxacin Accelerates Angiotensin-II-Induced Vascular Smooth Muscle Cells Senescence Through Modulating AMPK/ROS pathway in Aortic Aneurysm and Dissection.环丙沙星通过调节 AMPK/ROS 通路加速血管紧张素-Ⅱ诱导的腹主动脉瘤和夹层血管平滑肌细胞衰老。
Cardiovasc Toxicol. 2024 Sep;24(9):889-903. doi: 10.1007/s12012-024-09892-z. Epub 2024 Aug 13.
7
IQGAP1-dysfunction leads to induction of senescence in human vascular smooth muscle cells.IQGAP1 功能障碍导致人血管平滑肌细胞衰老的诱导。
Mech Ageing Dev. 2020 Sep;190:111295. doi: 10.1016/j.mad.2020.111295. Epub 2020 Jun 24.
8
STING1-accelerated vascular smooth muscle cell senescence-associated vascular calcification in diabetes is ameliorated by oleoylethanolamide via improved mitochondrial DNA oxidative damage.在糖尿病中,STING1加速的与血管平滑肌细胞衰老相关的血管钙化通过改善线粒体DNA氧化损伤而被油酰乙醇胺减轻。
Free Radic Biol Med. 2024 Sep;222:437-455. doi: 10.1016/j.freeradbiomed.2024.06.010. Epub 2024 Jun 16.
9
SIRT6 Protects Smooth Muscle Cells From Senescence and Reduces Atherosclerosis.SIRT6 保护平滑肌细胞免于衰老并减少动脉粥样硬化。
Circ Res. 2021 Feb 19;128(4):474-491. doi: 10.1161/CIRCRESAHA.120.318353. Epub 2020 Dec 22.
10
Nucleolar stress induces a senescence-like phenotype in smooth muscle cells and promotes development of vascular degeneration.核仁应激诱导平滑肌细胞出现类似衰老的表型,并促进血管退行性变的发展。
Aging (Albany NY). 2020 Nov 4;12(21):22174-22198. doi: 10.18632/aging.104094.

引用本文的文献

1
Protein palmitoylation is involved in regulating mouse sperm motility via the signals of calcium, protein tyrosine phosphorylation and reactive oxygen species.蛋白质棕榈酰化通过钙信号、蛋白质酪氨酸磷酸化和活性氧信号参与调节小鼠精子活力。
Biol Res. 2025 Jan 15;58(1):3. doi: 10.1186/s40659-024-00580-4.

本文引用的文献

1
Fiji-Based Tool for Rapid and Unbiased Analysis of SA-β-Gal Activity in Cultured Cells.基于斐济的工具,用于快速、无偏地分析培养细胞中的 SA-β-Gal 活性。
Biomolecules. 2023 Feb 14;13(2):362. doi: 10.3390/biom13020362.
2
High glucose and palmitic acid induces neuronal senescence by NRSF/REST elevation and the subsequent mTOR-related autophagy suppression.高葡萄糖和棕榈酸通过 NRSF/REST 上调诱导神经元衰老,并随后抑制与 mTOR 相关的自噬。
Mol Brain. 2022 Jul 18;15(1):61. doi: 10.1186/s13041-022-00947-2.
3
Palmitate induces DNA damage and senescence in human adipocytes in vitro that can be alleviated by oleic acid but not inorganic nitrate.
棕榈酸在人脂肪细胞中诱导 DNA 损伤和衰老,这种损伤和衰老可以被油酸缓解,但不能被无机硝酸盐缓解。
Exp Gerontol. 2022 Jun 15;163:111798. doi: 10.1016/j.exger.2022.111798. Epub 2022 Apr 4.
4
Combination of dasatinib and quercetin improves cognitive abilities in aged male Wistar rats, alleviates inflammation and changes hippocampal synaptic plasticity and histone H3 methylation profile.达沙替尼与槲皮素联合使用可改善老年雄性 Wistar 大鼠的认知能力,减轻炎症,并改变海马突触可塑性和组蛋白 H3 甲基化谱。
Aging (Albany NY). 2022 Jan 18;14(2):572-595. doi: 10.18632/aging.203835.
5
Palm Oil-Rich Diet Affects Murine Liver Proteome and -Palmitoylome.富含棕榈油的饮食影响小鼠肝脏蛋白质组和棕榈酰化组。
Int J Mol Sci. 2021 Dec 3;22(23):13094. doi: 10.3390/ijms222313094.
6
Cancer cells escape p53's tumor suppression through ablation of ZDHHC1-mediated p53 palmitoylation.癌细胞通过消除 ZDHHC1 介导的 p53 棕榈酰化来逃避 p53 的肿瘤抑制作用。
Oncogene. 2021 Sep;40(35):5416-5426. doi: 10.1038/s41388-021-01949-5. Epub 2021 Jul 19.
7
HMGB1 coordinates SASP-related chromatin folding and RNA homeostasis on the path to senescence.HMGB1 协调 SASP 相关染色质折叠和 RNA 动态平衡,从而走向衰老。
Mol Syst Biol. 2021 Jun;17(6):e9760. doi: 10.15252/msb.20209760.
8
ATM Kinase-Dependent Regulation of Autophagy: A Key Player in Senescence?自噬的 ATM 激酶依赖性调控:衰老的关键因素?
Front Cell Dev Biol. 2021 Jan 7;8:599048. doi: 10.3389/fcell.2020.599048. eCollection 2020.
9
Palmitate Is Increased in the Cerebrospinal Fluid of Humans with Obesity and Induces Memory Impairment in Mice via Pro-inflammatory TNF-α.棕榈酸在肥胖症患者的脑脊液中增加,并通过促炎 TNF-α 诱导小鼠的记忆损伤。
Cell Rep. 2020 Feb 18;30(7):2180-2194.e8. doi: 10.1016/j.celrep.2020.01.072.
10
Lysosome biology in autophagy.自噬中的溶酶体生物学
Cell Discov. 2020 Feb 11;6:6. doi: 10.1038/s41421-020-0141-7. eCollection 2020.