Suppr超能文献

KLF7通过调节ANTXR1促进胃癌发生。

KLF7 Promotes Gastric Carcinogenesis Through Regulation of ANTXR1.

作者信息

Li Yuanchun, Wang Qingdong, Wang DongWei, Fu Weihua

机构信息

Department of General Surgery, The Second Affiliated Hospital of Qiqihar Medical University, Qiqihar, Heilongjiang Province, People's Republic of China.

Department of Anesthesiology, First Affiliated Hospital of Jiamusi University, Jiamusi, Heilongjiang, People's Republic of China.

出版信息

Cancer Manag Res. 2021 Jul 12;13:5547-5557. doi: 10.2147/CMAR.S308071. eCollection 2021.

Abstract

PURPOSE

Elucidating the mechanism of gastric cancer progression is of great importance for the discovery of new therapy targets against gastric cancer. In this study, we investigated the function of Kruppel-like factor 7 (KLF7) in gastric cancer.

METHODS

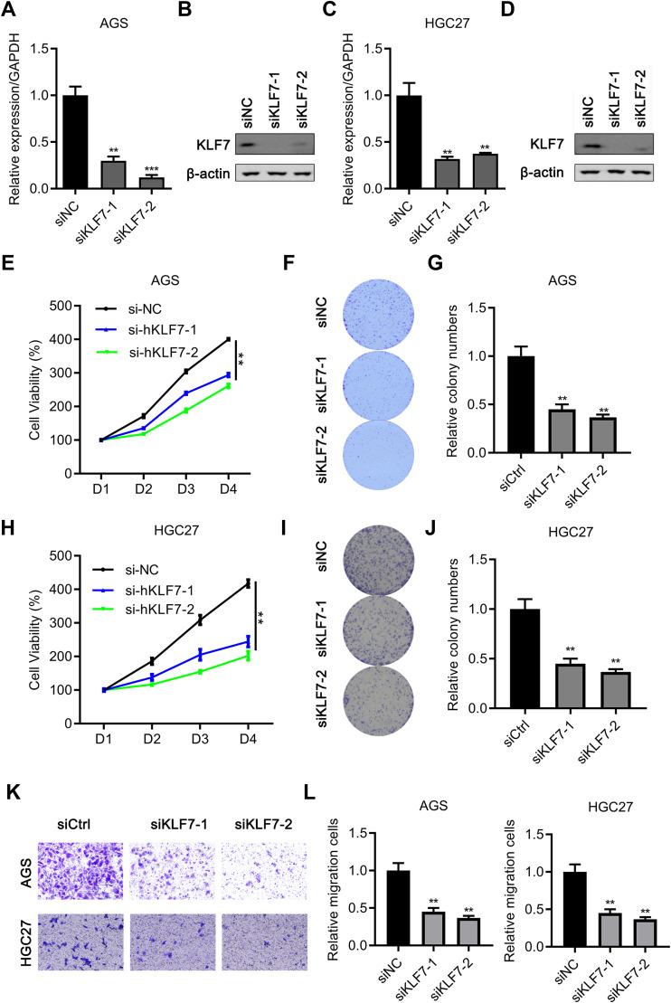
qPCR and Western blot were performed to determine the expression of ANTXR1 after KLF7 inhibition. CCK-8, colony formation, apoptosis analysis, cell cycle analysis and transwell assay were performed to determine KLF7 functions in cellular proliferation, migration, apoptosis and cell cycle. Tumour xenograft experiments were performed to examine cell growth in vivo.

RESULTS

The results showed that KLF7 was upregulated in gastric cancer. The proliferation and migration of gastric cancer cells were suppressed by depletion of KLF7. In vivo tumour progression was also attenuated following the downregulation of KLF7. Meanwhile, overexpression of KLF7 promoted the proliferation and migration of gastric cancer cells. The results of the mechanistic analysis showed that KLF7 promoted gastric carcinogenesis via upregulation of ANTXR cell adhesion molecule 1 (ANTXR1).

CONCLUSION

Therefore, this study may provide a theoretical foundation for further clinical therapy of gastric cancer.

摘要

目的

阐明胃癌进展机制对于发现针对胃癌的新治疗靶点至关重要。在本研究中,我们调查了Kruppel样因子7(KLF7)在胃癌中的作用。

方法

在抑制KLF7后,进行qPCR和蛋白质免疫印迹以确定血管生成素样蛋白1(ANTXR1)的表达。进行CCK-8、集落形成、凋亡分析、细胞周期分析和Transwell实验,以确定KLF7在细胞增殖、迁移、凋亡和细胞周期中的功能。进行肿瘤异种移植实验以检测体内细胞生长情况。

结果

结果显示KLF7在胃癌中上调。KLF7的缺失抑制了胃癌细胞的增殖和迁移。下调KLF7后,体内肿瘤进展也减弱。同时,KLF7的过表达促进了胃癌细胞的增殖和迁移。机制分析结果表明,KLF7通过上调血管生成素样细胞粘附分子1(ANTXR1)促进胃癌发生。

结论

因此,本研究可能为胃癌的进一步临床治疗提供理论基础。

https://cdn.ncbi.nlm.nih.gov/pmc/blobs/bc4d/8285236/f4f66953eb5b/CMAR-13-5547-g0001.jpg

文献检索

告别复杂PubMed语法,用中文像聊天一样搜索,搜遍4000万医学文献。AI智能推荐,让科研检索更轻松。

立即免费搜索

文件翻译

保留排版,准确专业,支持PDF/Word/PPT等文件格式,支持 12+语言互译。

免费翻译文档

深度研究

AI帮你快速写综述,25分钟生成高质量综述,智能提取关键信息,辅助科研写作。

立即免费体验