• 文献检索
  • 文档翻译
  • 深度研究
  • 学术资讯
  • Suppr Zotero 插件Zotero 插件
  • 邀请有礼
  • 套餐&价格
  • 历史记录
应用&插件
Suppr Zotero 插件Zotero 插件浏览器插件Mac 客户端Windows 客户端微信小程序
定价
高级版会员购买积分包购买API积分包
服务
文献检索文档翻译深度研究API 文档MCP 服务
关于我们
关于 Suppr公司介绍联系我们用户协议隐私条款
关注我们

Suppr 超能文献

核心技术专利:CN118964589B侵权必究
粤ICP备2023148730 号-1Suppr @ 2026

文献检索

告别复杂PubMed语法,用中文像聊天一样搜索,搜遍4000万医学文献。AI智能推荐,让科研检索更轻松。

立即免费搜索

文件翻译

保留排版,准确专业,支持PDF/Word/PPT等文件格式,支持 12+语言互译。

免费翻译文档

深度研究

AI帮你快速写综述,25分钟生成高质量综述,智能提取关键信息,辅助科研写作。

立即免费体验

视觉剥夺诱导小鼠视觉皮层皮质下白质中少突胶质细胞祖细胞的短暂上调。

Visual deprivation induces transient upregulation of oligodendrocyte progenitor cells in the subcortical white matter of mouse visual cortex.

作者信息

Shin Hyeryun, Kawai Hideki Derek

机构信息

Department of Bioinformatics, Graduate School of Engineering, Soka University, Hachioji, Tokyo 192-8577, Japan.

Department of Biosciences, Graduate School of Science and Engineering, Soka University, Hachioji, Tokyo 192-8577, Japan.

出版信息

IBRO Neurosci Rep. 2021 Jun 28;11:29-41. doi: 10.1016/j.ibneur.2021.06.004. eCollection 2021 Dec.

DOI:10.1016/j.ibneur.2021.06.004
PMID:34286312
原文链接:https://pmc.ncbi.nlm.nih.gov/articles/PMC8273201/
Abstract

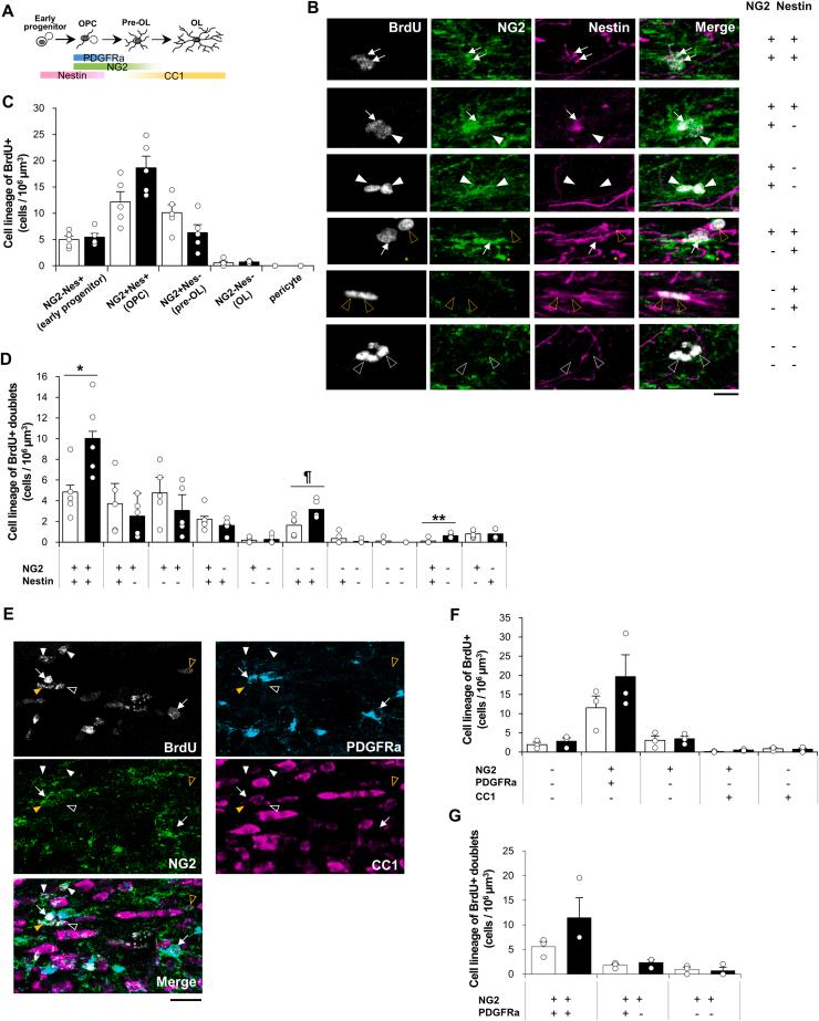
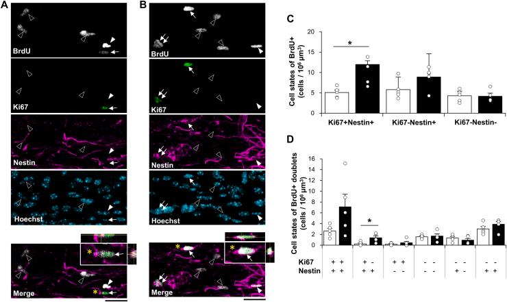
Sensory experience influences proliferation and differentiation of oligodendrocyte progenitor cells (OPCs). Enhanced sensorimotor experience promoted the lineage progression of OPCs and myelination in the gray matter and white matter (WM) of sensorimotor cortex. In the visual cortex, reduced experience reportedly delayed the maturation of myelination in the gray matter, but whether and how such experience alters the subcortical WM is unclear. Here we investigated if binocular enucleation from the onset of eye opening (i.e., P15) affects the cell state of OPCs in mouse primary visual cortex (V1). Proliferative cells in the WM declined nearly half over 3 days from postnatal day (P) 25. A 3-day BrdU-labeling showed gradual decline in proliferation rates from P19 to P28. Binocular enucleation resulted in an increase in the cycling state of the OPCs that were proliferated from P22 to P25 but not before or after this period. This increase in proliferative OPCs was not associated with lineage progression toward differentiated oligodendrocytes. Proliferative OPCs arose mostly due to symmetric cell division but also asymmetric formation of proliferative and quiescent OPCs. By P30, almost all the proliferated cells exited the cell cycle. Maturing oligodendrocytes among the proliferated cells increased at this age, but most of them disappeared over 25 days. The cell density of the maturing oligodendrocytes was unaffected by binocular enucleation, however. These data suggest that binocular enucleation transiently elevates proliferative OPCs in the subcortical WM of V1 during a specific period of the fourth postnatal week without subsequently affecting the number of maturing oligodendrocytes several days later.

摘要

感觉经验会影响少突胶质前体细胞(OPC)的增殖和分化。增强的感觉运动经验促进了OPC的谱系进展以及感觉运动皮层灰质和白质(WM)中的髓鞘形成。据报道,在视觉皮层中,经验减少会延迟灰质中髓鞘形成的成熟,但这种经验是否以及如何改变皮层下WM尚不清楚。在这里,我们研究了从睁眼开始(即P15)进行双眼摘除是否会影响小鼠初级视觉皮层(V1)中OPC的细胞状态。WM中的增殖细胞在出生后第(P)25天起的3天内减少了近一半。为期3天的BrdU标记显示,从P19到P28增殖率逐渐下降。双眼摘除导致在P22至P25期间增殖的OPC的循环状态增加,但在此期间之前或之后则没有。增殖性OPC的这种增加与向分化少突胶质细胞的谱系进展无关。增殖性OPC主要是由于对称细胞分裂产生的,但也有增殖性和静止性OPC的不对称形成。到P30时,几乎所有增殖细胞都退出了细胞周期。在这个年龄段,增殖细胞中成熟的少突胶质细胞增加,但其中大多数在25天内消失。然而,成熟少突胶质细胞的细胞密度不受双眼摘除的影响。这些数据表明,双眼摘除在出生后第四周的特定时期内会短暂提高V1皮层下WM中增殖性OPC的数量,而不会在几天后影响成熟少突胶质细胞的数量。

https://cdn.ncbi.nlm.nih.gov/pmc/blobs/5a4f/8273201/a6c9e0560477/gr7.jpg
https://cdn.ncbi.nlm.nih.gov/pmc/blobs/5a4f/8273201/58c5fe5c7c34/gr1.jpg
https://cdn.ncbi.nlm.nih.gov/pmc/blobs/5a4f/8273201/c39a1c958632/gr2.jpg
https://cdn.ncbi.nlm.nih.gov/pmc/blobs/5a4f/8273201/0e1d2c737e3a/gr3.jpg
https://cdn.ncbi.nlm.nih.gov/pmc/blobs/5a4f/8273201/1bfa75f409fe/gr4.jpg
https://cdn.ncbi.nlm.nih.gov/pmc/blobs/5a4f/8273201/2ea24c9a1b62/gr5.jpg
https://cdn.ncbi.nlm.nih.gov/pmc/blobs/5a4f/8273201/ec708e3435f7/gr6.jpg
https://cdn.ncbi.nlm.nih.gov/pmc/blobs/5a4f/8273201/a6c9e0560477/gr7.jpg
https://cdn.ncbi.nlm.nih.gov/pmc/blobs/5a4f/8273201/58c5fe5c7c34/gr1.jpg
https://cdn.ncbi.nlm.nih.gov/pmc/blobs/5a4f/8273201/c39a1c958632/gr2.jpg
https://cdn.ncbi.nlm.nih.gov/pmc/blobs/5a4f/8273201/0e1d2c737e3a/gr3.jpg
https://cdn.ncbi.nlm.nih.gov/pmc/blobs/5a4f/8273201/1bfa75f409fe/gr4.jpg
https://cdn.ncbi.nlm.nih.gov/pmc/blobs/5a4f/8273201/2ea24c9a1b62/gr5.jpg
https://cdn.ncbi.nlm.nih.gov/pmc/blobs/5a4f/8273201/ec708e3435f7/gr6.jpg
https://cdn.ncbi.nlm.nih.gov/pmc/blobs/5a4f/8273201/a6c9e0560477/gr7.jpg

相似文献

1
Visual deprivation induces transient upregulation of oligodendrocyte progenitor cells in the subcortical white matter of mouse visual cortex.视觉剥夺诱导小鼠视觉皮层皮质下白质中少突胶质细胞祖细胞的短暂上调。
IBRO Neurosci Rep. 2021 Jun 28;11:29-41. doi: 10.1016/j.ibneur.2021.06.004. eCollection 2021 Dec.
2
Sensitive timing of undifferentiation in oligodendrocyte progenitor cells and their enhanced maturation in primary visual cortex of binocularly enucleated mice.少突胶质前体细胞未分化的敏感时间及其在双眼去神经化小鼠初级视觉皮层中的成熟增强。
PLoS One. 2021 Sep 17;16(9):e0257395. doi: 10.1371/journal.pone.0257395. eCollection 2021.
3
Unbiased stereological analysis of the fate of oligodendrocyte progenitor cells in the adult mouse brain and effect of reference memory training.成年小鼠大脑中少突胶质细胞祖细胞命运的无偏立体学分析及参考记忆训练的影响。
Behav Brain Res. 2017 Jun 30;329:127-139. doi: 10.1016/j.bbr.2017.04.027. Epub 2017 Apr 23.
4
Diffuse traumatic brain injury in the mouse induces a transient proliferation of oligodendrocyte progenitor cells in injured white matter tracts.小鼠弥漫性创伤性脑损伤会诱导损伤白质束中少突胶质细胞祖细胞的短暂增殖。
Restor Neurol Neurosci. 2017;35(2):251-263. doi: 10.3233/RNN-160675.
5
Conditional Deletion of the L-Type Calcium Channel Cav1.2 in Oligodendrocyte Progenitor Cells Affects Postnatal Myelination in Mice.少突胶质前体细胞中L型钙通道Cav1.2的条件性缺失影响小鼠出生后的髓鞘形成。
J Neurosci. 2016 Oct 19;36(42):10853-10869. doi: 10.1523/JNEUROSCI.1770-16.2016.
6
Type 2 diabetes reduces the proliferation and survival of oligodendrocyte progenitor cells in ishchemic white matter lesions.2型糖尿病会降低缺血性白质病变中少突胶质前体细胞的增殖和存活率。
Neuroscience. 2015 Mar 19;289:214-23. doi: 10.1016/j.neuroscience.2014.12.054. Epub 2015 Jan 12.
7
Impaired Postnatal Myelination in a Conditional Knockout Mouse for the Ferritin Heavy Chain in Oligodendroglial Cells.少突胶质细胞铁蛋白重链条件性敲除小鼠的产后髓鞘形成障碍。
J Neurosci. 2020 Sep 30;40(40):7609-7624. doi: 10.1523/JNEUROSCI.1281-20.2020. Epub 2020 Aug 31.
8
Oligogenesis in the "oligovascular unit" involves PI3K/AKT/mTOR signaling in hypoxic-ischemic neonatal mice.缺氧缺血新生鼠“少血管单位”中的少突胶质细胞发生涉及 PI3K/AKT/mTOR 信号通路。
Brain Res Bull. 2020 Feb;155:81-91. doi: 10.1016/j.brainresbull.2019.11.013. Epub 2019 Nov 27.
9
White Matter Stroke Induces a Unique Oligo-Astrocyte Niche That Inhibits Recovery.脑白质卒中诱导独特的少突胶质细胞龛,抑制恢复。
J Neurosci. 2019 Nov 20;39(47):9343-9359. doi: 10.1523/JNEUROSCI.0103-19.2019. Epub 2019 Oct 7.
10
Redox state as a central modulator of precursor cell function.氧化还原状态作为前体细胞功能的核心调节因子。
Ann N Y Acad Sci. 2003 Jun;991:251-71. doi: 10.1111/j.1749-6632.2003.tb07481.x.

引用本文的文献

1
Sensitive timing of undifferentiation in oligodendrocyte progenitor cells and their enhanced maturation in primary visual cortex of binocularly enucleated mice.少突胶质前体细胞未分化的敏感时间及其在双眼去神经化小鼠初级视觉皮层中的成熟增强。
PLoS One. 2021 Sep 17;16(9):e0257395. doi: 10.1371/journal.pone.0257395. eCollection 2021.

本文引用的文献

1
Life-long oligodendrocyte development and plasticity.终生少突胶质细胞发育与可塑性。
Semin Cell Dev Biol. 2021 Aug;116:25-37. doi: 10.1016/j.semcdb.2021.02.004. Epub 2021 Mar 16.
2
Ki67 is a Graded Rather than a Binary Marker of Proliferation versus Quiescence.Ki67 是增殖与静止的分级标志物而非二分类标志物。
Cell Rep. 2018 Jul 31;24(5):1105-1112.e5. doi: 10.1016/j.celrep.2018.06.110.
3
Neuronal Activity-Dependent Control of Postnatal Neurogenesis and Gliogenesis.神经元活动依赖性调控出生后神经发生和神经胶质发生。
Annu Rev Neurosci. 2018 Jul 8;41:139-161. doi: 10.1146/annurev-neuro-072116-031054. Epub 2018 Apr 4.
4
Myelin remodeling through experience-dependent oligodendrogenesis in the adult somatosensory cortex.成年体感皮层中通过经验依赖性少突胶质细胞生成进行的髓鞘重塑。
Nat Neurosci. 2018 May;21(5):696-706. doi: 10.1038/s41593-018-0121-5. Epub 2018 Mar 19.
5
Early impoverished environment delays the maturation of cerebral cortex.早期贫困的环境会延迟大脑皮层的成熟。
Sci Rep. 2018 Jan 19;8(1):1187. doi: 10.1038/s41598-018-19459-y.
6
Different patterns of neuronal activity trigger distinct responses of oligodendrocyte precursor cells in the corpus callosum.不同模式的神经元活动会引发胼胝体中少突胶质前体细胞的不同反应。
PLoS Biol. 2017 Aug 22;15(8):e2001993. doi: 10.1371/journal.pbio.2001993. eCollection 2017 Aug.
7
Accumulated quiescent neural stem cells in adult hippocampus of the mouse model for the MECP2 duplication syndrome.MECP2 重复综合征小鼠模型成年海马中积累的静止神经干细胞。
Sci Rep. 2017 Jan 31;7:41701. doi: 10.1038/srep41701.
8
Rapid production of new oligodendrocytes is required in the earliest stages of motor-skill learning.在运动技能学习的最初阶段,需要快速产生新的少突胶质细胞。
Nat Neurosci. 2016 Sep;19(9):1210-1217. doi: 10.1038/nn.4351. Epub 2016 Jul 25.
9
Pushing Forward: Remyelination as the New Frontier in CNS Diseases.推动前进:中枢神经系统疾病中的髓鞘修复新前沿。
Trends Neurosci. 2016 Apr;39(4):246-263. doi: 10.1016/j.tins.2016.02.004. Epub 2016 Mar 7.
10
Oligodendrocyte Development and Plasticity.少突胶质细胞的发育与可塑性
Cold Spring Harb Perspect Biol. 2015 Aug 20;8(2):a020453. doi: 10.1101/cshperspect.a020453.