CAS Key Laboratory of Emerging Pathogens and Biosafety, Centre for Biosafety Mega-Sciences, Wuhan Institute of Virology, Chinese Academy of Sciences, Wuhan 430071, China; University of Chinese Academy of Sciences, Beijing 100049, China.
CAS Key Laboratory of Emerging Pathogens and Biosafety, Centre for Biosafety Mega-Sciences, Wuhan Institute of Virology, Chinese Academy of Sciences, Wuhan 430071, China.
Sci Total Environ. 2021 Nov 25;797:149085. doi: 10.1016/j.scitotenv.2021.149085. Epub 2021 Jul 17.
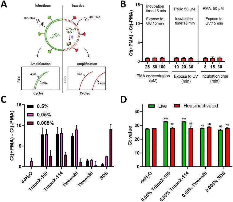
The ongoing COVID-19 pandemic has generated a global health crisis that needs well management of not only patients but also environments to reduce SARS-CoV-2 transmission. The gold standard RT-qPCR method is sensitive and rapid to detect SARS-CoV-2 nucleic acid, but does not answer if PCR-positive samples contain infectious virions. To circumvent this problem, we report an SDS-propidium monoazide (PMA) assisted RT-qPCR method that enables rapid discrimination of live and dead SARS-CoV-2 within 3 h. PMA, a photo-reactive dye, can react with viral RNA released or inside inactivated SARS-CoV-2 virions under assistance of 0.005% SDS, but not viral RNA inside live virions. Formation of PMA-RNA conjugates prevents PCR amplification, leaving only infectious virions to be detected. Under optimum conditions, RT-qPCR detection of heat-inactivated SARS-CoV-2 resulted in larger than 9 Ct value differences between PMA-treated and PMA-free groups, while less than 0.5 Ct differences were observed in the detection of infectious SARS-CoV-2 ranging from 20 to 5148 viral particles. Using a cutoff Ct difference of 8.6, this method could differentiate as low as 8 PFU live viruses in the mixtures of live and heat-inactivated virions. Further experiments showed that this method could successfully monitor the natural inactivation process of SARS-CoV-2 on plastic surfaces during storage with comparable results to the gold standard plaque assay. We believe that the culture-free method established here could be used for rapid and convenient determination of infectious SARS-CoV-2 virions in PCR-positive samples, which will facilitate better control of SARS-CoV-2 transmission.
持续的 COVID-19 大流行引发了一场全球卫生危机,不仅需要对患者进行良好的管理,还需要对环境进行良好的管理,以减少 SARS-CoV-2 的传播。实时荧光定量 RT-PCR 方法是一种敏感且快速的检测 SARS-CoV-2 核酸的方法,但不能回答 PCR 阳性样本中是否含有传染性病毒颗粒。为了解决这个问题,我们报告了一种 SDS-吖啶橙(PMA)辅助的 RT-qPCR 方法,该方法能够在 3 小时内快速区分活病毒和死病毒。吖啶橙是一种光反应染料,在 0.005% SDS 的辅助下,可以与失活的 SARS-CoV-2 病毒粒子中释放或内部的病毒 RNA 反应,但不能与活病毒粒子内部的病毒 RNA 反应。PMA-RNA 缀合物的形成阻止了 PCR 扩增,只能检测到具有传染性的病毒粒子。在最佳条件下,热灭活 SARS-CoV-2 的 RT-qPCR 检测结果表明,PMA 处理组和非 PMA 处理组之间的 Ct 值差异大于 9,而在检测传染性 SARS-CoV-2 时,Ct 值差异小于 0.5,范围从 20 到 5148 个病毒粒子。使用 8.6 的 Ct 值差异截断值,该方法可以在活病毒和热灭活病毒的混合物中区分低至 8 PFU 的活病毒。进一步的实验表明,该方法可以成功地监测 SARS-CoV-2 在储存过程中在塑料表面的自然失活动力学,结果与金标准噬菌斑法相当。我们相信,这里建立的无培养方法可以用于快速方便地检测 PCR 阳性样本中的传染性 SARS-CoV-2 病毒颗粒,这将有助于更好地控制 SARS-CoV-2 的传播。