Department of Infectious Diseases, St. Jude Children's Research Hospital, Memphis, Tennessee.
Department of Immunology, St. Jude Children's Research Hospital, Memphis, Tennessee.
Cancer Res. 2021 Oct 1;81(19):5047-5059. doi: 10.1158/0008-5472.CAN-21-0691. Epub 2021 Jul 23.
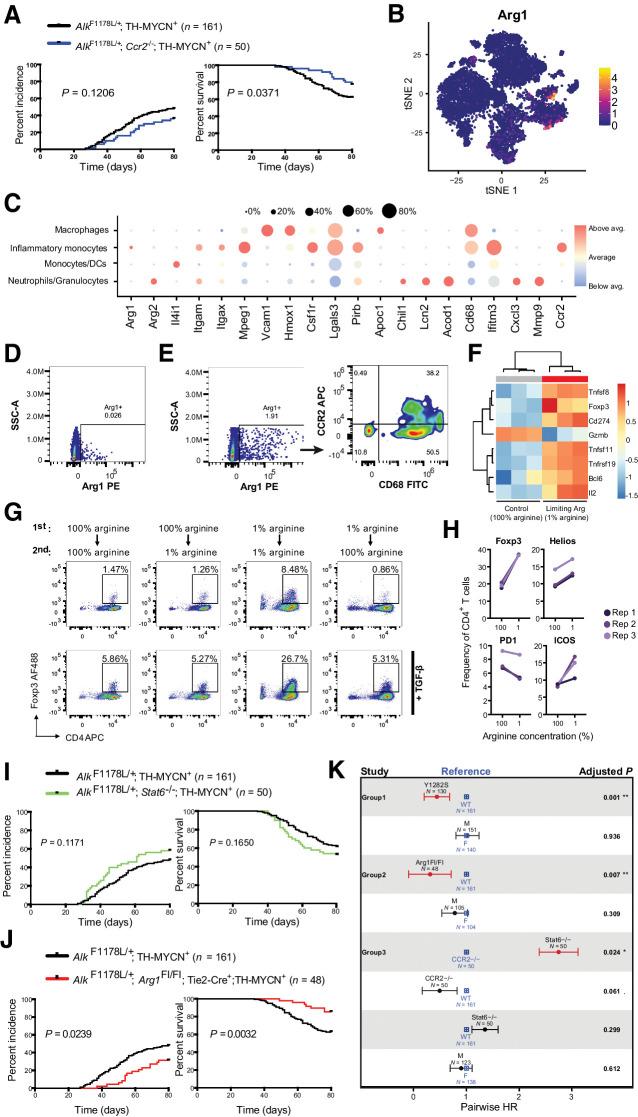
Immune cells regulate tumor growth by mirroring their function as tissue repair organizers in normal tissues. To understand the different facets of immune-tumor collaboration through genetics, spatial transcriptomics, and immunologic manipulation with noninvasive, longitudinal imaging, we generated a penetrant double oncogene-driven autochthonous model of neuroblastoma. Spatial transcriptomic analysis showed that CD4 and myeloid populations colocalized within the tumor parenchyma, while CD8 T cells and B cells were peripherally dispersed. Depletion of CD4 T cells or CCR2 macrophages, but not B cells, CD8 T cells, or natural killer (NK) cells, prevented tumor formation. Tumor CD4 T cells displayed unconventional phenotypes and were clonotypically diverse and antigen independent. Within the myeloid fraction, tumor growth required myeloid cells expressing arginase-1. Overall, these results demonstrate how arginine-metabolizing myeloid cells conspire with pathogenic CD4 T cells to create permissive conditions for tumor formation, suggesting that these protumorigenic pathways could be disabled by targeting myeloid arginine metabolism. SIGNIFICANCE: A new model of human neuroblastoma provides ways to track tumor formation and expansion in living animals, allowing identification of CD4 T-cell and macrophage functions required for oncogenesis.
免疫细胞通过模拟其在正常组织中作为组织修复组织者的功能来调节肿瘤生长。为了通过遗传学、空间转录组学以及非侵入性、纵向成像的免疫操作来理解免疫-肿瘤协作的不同方面,我们生成了一种具有侵袭性的双癌基因驱动的神经母细胞瘤自发模型。空间转录组学分析表明,CD4 和髓样细胞在肿瘤实质内聚集,而 CD8 T 细胞和 B 细胞则分散在周围。耗尽 CD4 T 细胞或 CCR2 巨噬细胞,但不耗尽 B 细胞、CD8 T 细胞或自然杀伤 (NK) 细胞,可防止肿瘤形成。肿瘤 CD4 T 细胞表现出非传统表型,并且克隆型多样化且抗原非依赖性。在髓样细胞群中,肿瘤生长需要表达精氨酸酶-1 的髓样细胞。总的来说,这些结果表明,精氨酸代谢性髓样细胞如何与致病性 CD4 T 细胞勾结,为肿瘤形成创造许可条件,这表明通过靶向髓样细胞精氨酸代谢可以阻断这些促肿瘤发生的途径。意义:一种新的人类神经母细胞瘤模型提供了在活体动物中跟踪肿瘤形成和扩张的方法,使我们能够确定 CD4 T 细胞和巨噬细胞在致癌作用中所必需的功能。