Department of Cardiology, Union Hospital, Tongji Medical College, Huazhong University of Science and Technology, Wuhan, 430022, China.
Key Laboratory for Biological Targeted Therapy of Education Ministry and Hubei Province, Union Hospital, Tongji Medical College, Huazhong University of Science and Technology, Wuhan, 430022, China.
Basic Res Cardiol. 2021 Jul 24;116(1):46. doi: 10.1007/s00395-021-00886-4.
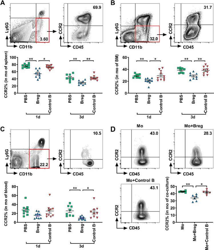
Overactivated inflammatory responses contribute to adverse ventricular remodeling after myocardial infarction (MI). Regulatory B cells (Bregs) are a newly discovered subset of B cells with immunomodulatory roles in many immune and inflammation-related diseases. Our study aims to determine whether the expansion of Bregs exerts a beneficial effect on ventricular remodeling and explore the mechanisms involved. Here, we showed that adoptive transfer of Bregs ameliorated ventricular remodeling in a murine MI model, as demonstrated by improved cardiac function, decreased scar size and attenuated interstitial fibrosis without changing the survival rate. Reduced Ly6C monocyte infiltration was found in the hearts of the Breg-transferred mice, while the infiltration of Ly6C monocytes was not affected. In addition, the replenishment of Bregs had no effect on the myocardial accumulation of T cells or neutrophils. Mechanistically, Bregs reduced the expression of C-C motif chemokine receptor 2 (CCR2) in monocytes, which inhibited proinflammatory monocyte recruitment to the heart from the peripheral blood and mobilization from the bone marrow. Breg-mediated protection against MI was abrogated by treatment with an interleukin 10 (IL-10) antibody. Finally, IL-10 neutralization reversed the effect of Bregs on monocyte migration and CCR2 expression. The present study suggests a therapeutic value of Bregs in limiting ventricular remodeling after MI through decreasing CCR2-mediated monocyte recruitment and mobilization.
过度激活的炎症反应导致心肌梗死后(MI)不良的心室重构。调节性 B 细胞(Bregs)是 B 细胞的一个新发现亚群,在许多免疫和炎症相关疾病中具有免疫调节作用。我们的研究旨在确定 Bregs 的扩增是否对心室重构产生有益影响,并探讨相关机制。在这里,我们表明,Bregs 的过继转移改善了 MI 小鼠模型的心室重构,表现为心功能改善、瘢痕面积减小和间质纤维化减弱,而不影响生存率。在接受 Breg 转移的小鼠心脏中,发现 Ly6C 单核细胞浸润减少,而 Ly6C 单核细胞的浸润不受影响。此外,Bregs 的补充对心肌中 T 细胞或中性粒细胞的积累没有影响。机制上,Bregs 降低了单核细胞中 C 型趋化因子受体 2(CCR2)的表达,从而抑制了炎性单核细胞从外周血向心脏的募集和从骨髓的动员。用白细胞介素 10(IL-10)抗体治疗可阻断 Breg 对 MI 的保护作用。最后,IL-10 中和逆转了 Bregs 对单核细胞迁移和 CCR2 表达的影响。本研究表明,Bregs 通过减少 CCR2 介导的单核细胞募集和动员,在 MI 后限制心室重构方面具有治疗价值。