Suppr超能文献

环状Rtn4作为miR-24-3p的海绵,通过调控CHD5促进神经突生长。

CircRtn4 Acts as the Sponge of miR-24-3p to Promote Neurite Growth by Regulating CHD5.

作者信息

Qi Yue, Ma Nana, Chen Xiaofan, Wang Yue, Zhang Wei, Wan Jun

机构信息

Shenzhen Key Laboratory for Neuronal Structural Biology, Biomedical Research Institute, Shenzhen Peking University - The Hong Kong University of Science and Technology Medical Center, Shenzhen, China.

Greater Bay Biomedical Innocenter, Shenzhen Bay Laboratory, Shenzhen, China.

出版信息

Front Mol Neurosci. 2021 Jul 7;14:660429. doi: 10.3389/fnmol.2021.660429. eCollection 2021.

Abstract

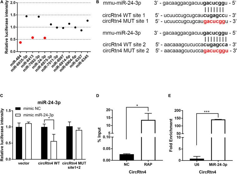
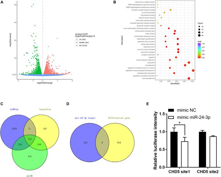
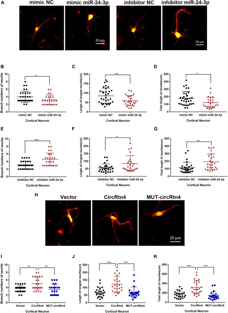
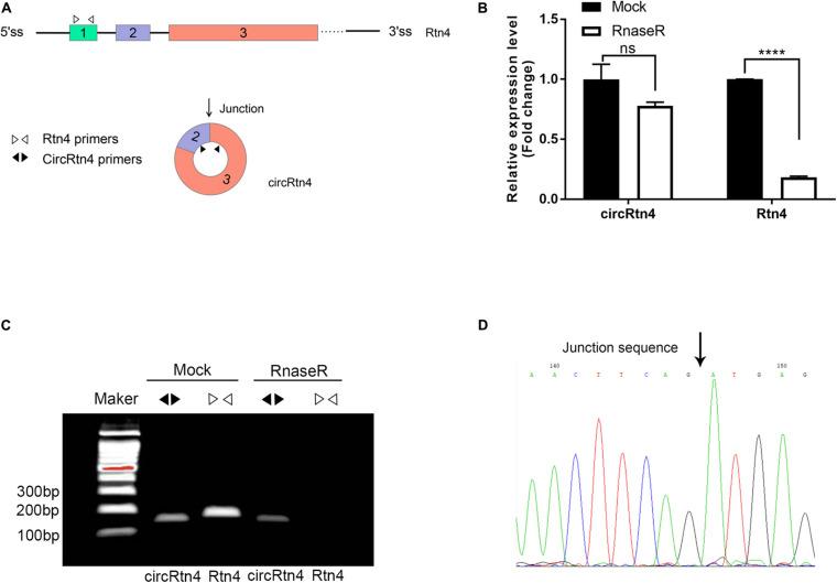
Circular RNAs (circRNAs) are covalently closed single-stranded RNA molecules. After derived from precursor mRNA back-splicing, circRNAs play important roles in many biological processes. Recently, it was shown that several circRNAs were enriched in the mammalian brain with unclear functions. The expression of circRtn4 in the mouse brain was increased with the differentiation of primary neurons. In our study, knockdown of circRtn4 inhibited neurite growth, while overexpression of circRtn4 significantly increased neurite length. By dual-luciferase reporter assay and RNA antisense purification assay, circRtn4 was identified as a miRNA sponge for miR-24-3p. Moreover, knockdown of miR-24-3p increased neurite length, while overexpression of miR-24-3p significantly inhibited neurite growth. Furthermore, CHD5 was confirmed to be a downstream target gene of miR-24-3p. And CHD5 silence counteracted the positive effect of circRtn4 overexpression on neurite growth. In conclusion, circRtn4 may act as the sponge for miR-24-3p to promote neurite growth by regulating CHD5.

摘要

环状RNA(circRNAs)是共价闭合的单链RNA分子。从前体mRNA反向剪接产生后,circRNAs在许多生物学过程中发挥重要作用。最近研究表明,几种circRNAs在哺乳动物大脑中富集,但其功能尚不清楚。随着原代神经元的分化,circRtn4在小鼠大脑中的表达增加。在我们的研究中,敲低circRtn4会抑制神经突生长,而circRtn4的过表达则显著增加神经突长度。通过双荧光素酶报告基因检测和RNA反义纯化检测,circRtn4被鉴定为miR-24-3p的miRNA海绵。此外,敲低miR-24-3p会增加神经突长度,而miR-24-3p的过表达则显著抑制神经突生长。此外,CHD5被证实是miR-24-3p的下游靶基因。CHD5沉默抵消了circRtn4过表达对神经突生长的积极作用。总之,circRtn4可能作为miR-24-3p的海绵,通过调节CHD5来促进神经突生长。

https://cdn.ncbi.nlm.nih.gov/pmc/blobs/e8ec/8294096/4665610e7af7/fnmol-14-660429-g001.jpg

文献AI研究员

20分钟写一篇综述,助力文献阅读效率提升50倍。

立即体验

用中文搜PubMed

大模型驱动的PubMed中文搜索引擎

马上搜索

文档翻译

学术文献翻译模型,支持多种主流文档格式。

立即体验