Suppr超能文献

环状RNA ZNF609通过调控miR-1224-3p/PLK1信号通路促进胶质瘤的恶性进展。

Circular RNA ZNF609 promotes the malignant progression of glioma by regulating miR-1224-3p/PLK1 signaling.

作者信息

Du Senjie, Li Hongying, Lu Fen, Zhang Shang, Tang Jian

机构信息

Department of Rehabilitation, Children's Hospital of Nanjing Medical University, Jiangsu, China.

出版信息

J Cancer. 2021 Apr 12;12(11):3354-3366. doi: 10.7150/jca.54934. eCollection 2021.

Abstract

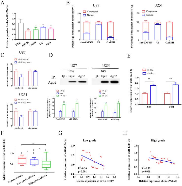
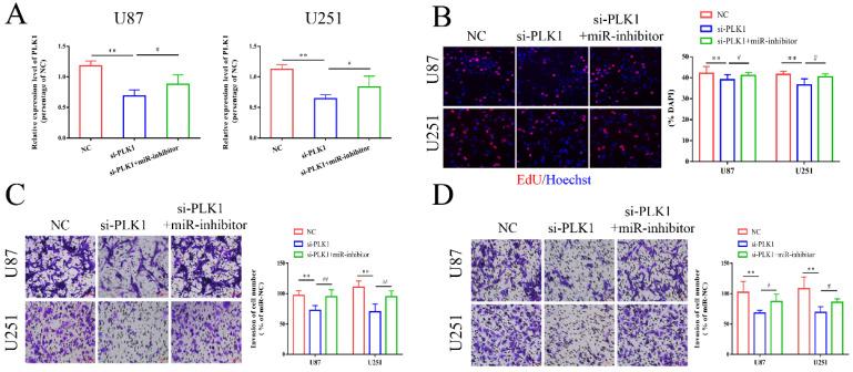
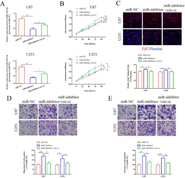
Previous studies have demonstrated that circular RNAs (circRNAs) play vital roles in pathological process of various diseases, including tumors. This study aimed at exploring the role and mechanism of circRNA RNA ZNF609 (circ-ZNF609) in the occurrence and development of glioma. Real-time quantitative PCR (qRT-PCR) was applied to measure the expression of circ-ZNF609, miRNA-1224-3p (miR-1224-3p) and Polo-like kinase 1 (PLK1) in glioma tissues and cell lines. Furthermore, the association between circ-ZNF609 and clinical features of glioma was analyzed. CCK8 assay, EdU assay and Transwell assay were conducted to detect the effect of circ-ZNF609, miR-1224-3p and PLK1 on proliferation, migration and invasion in glioma cells. Then, we investigated the underlying mechanism of circ-ZNF609 by bioinformatics analysis, luciferase reporter assay, RNA immunoprecipitation (RIP), qRT-PCR and western blotting assay. Circ-ZNF609 was confirmed prominently upregulated in glioma. Inhibition of circ-ZNF609 could obviously suppress glioma cell proliferation, migration and invasion, while overexpression of circ-ZNF609 promoted glioma growth and metastasis. , xenotransplanted tumor model also showed that overexpression of circ-ZNF609 could promote glioma growth. Mechanistically, circ-ZNF609 could promote PLK1 expression via binding to miR-1224-3p, circ-ZNF609/miR-1224-3p/PLK1 was shown responsible for circ-ZNF609 promoting glioma growth and metastasis. Together, our results revealed that circ-ZNF609 elevates glioma growth and metastasis via enforcing PLK1 expression by competitively binding miR-1224-3p, suggesting that circ-ZNF609 might be an underlying therapeutic target for glioma.

摘要

先前的研究表明,环状RNA(circRNA)在包括肿瘤在内的各种疾病的病理过程中发挥着重要作用。本研究旨在探讨环状RNA ZNF609(circ-ZNF609)在胶质瘤发生发展中的作用及机制。应用实时定量PCR(qRT-PCR)检测circ-ZNF609、微小RNA-1224-3p(miR-1224-3p)和Polo样激酶1(PLK1)在胶质瘤组织和细胞系中的表达。此外,分析了circ-ZNF609与胶质瘤临床特征之间的关联。进行CCK8实验、EdU实验和Transwell实验,以检测circ-ZNF609、miR-1224-3p和PLK1对胶质瘤细胞增殖、迁移和侵袭的影响。然后,我们通过生物信息学分析、荧光素酶报告基因实验、RNA免疫沉淀(RIP)、qRT-PCR和蛋白质免疫印迹实验研究了circ-ZNF609的潜在机制。circ-ZNF609在胶质瘤中显著上调。抑制circ-ZNF609可明显抑制胶质瘤细胞的增殖、迁移和侵袭,而circ-ZNF609的过表达则促进胶质瘤的生长和转移。异种移植瘤模型也表明,circ-ZNF609的过表达可促进胶质瘤的生长。机制上,circ-ZNF609可通过与miR-1224-3p结合促进PLK1表达,circ-ZNF609/miR-1224-3p/PLK1被证明是circ-ZNF609促进胶质瘤生长和转移的原因。总之,我们的结果表明,circ-ZNF609通过竞争性结合miR-1224-3p增强PLK1表达,从而促进胶质瘤的生长和转移,提示circ-ZNF609可能是胶质瘤的潜在治疗靶点。

https://cdn.ncbi.nlm.nih.gov/pmc/blobs/b396/8100806/6f85a94921f9/jcav12p3354g001.jpg

文献检索

告别复杂PubMed语法,用中文像聊天一样搜索,搜遍4000万医学文献。AI智能推荐,让科研检索更轻松。

立即免费搜索

文件翻译

保留排版,准确专业,支持PDF/Word/PPT等文件格式,支持 12+语言互译。

免费翻译文档

深度研究

AI帮你快速写综述,25分钟生成高质量综述,智能提取关键信息,辅助科研写作。

立即免费体验