Pan Di, Zhang Wen, Zhang Nenling, Xu Yini, Chen Yi, Peng Jianqing, Chen Yan, Zhang Yanyan, Shen Xiangchun
The State Key Laboratory of Functions and Applications of Medicinal Plants (The High Efficacy Application of Natural Medicinal Resources Engineering Center of Guizhou Province), Guizhou Medical University, Guiyang, China.
The Key Laboratory of Optimal Utilization of Natural Medicine Resources, School of Pharmaceutical Sciences, Guizhou Medical University, Guiyang, China.
Front Pharmacol. 2021 Jun 30;12:673432. doi: 10.3389/fphar.2021.673432. eCollection 2021.
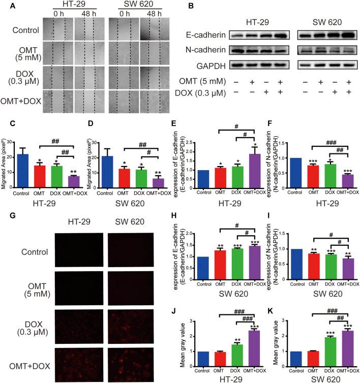
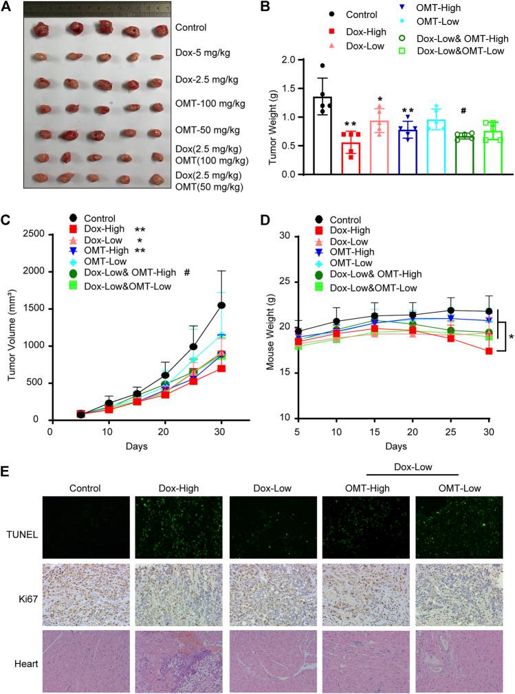
The combination of chemotherapy with natural products is a common strategy to enhance anticancer effects while alleviating the dose-dependent adverse effects of cancer treatment. Oxymatrine (OMT) has been extensively reported as having anticancer activity. Doxorubicin (DOX) is a chemotherapeutic DNA-damaging agent used for the treatment of carcinoma. In this study, we investigated whether synergistic effects exist with the combination treatment with OMT and DOX using human colorectal cancer cell (CRC) lines and the potential mechanisms involved in and activities. The MTT and colony formation assay results showed that compared to either OMT or DOX monotherapy, the combination of OMT + DOX markedly inhibited the growth of HT-29 and SW620 cells. Wound healing assays showed significant inhibition of cell migration with co-treatment, supported by the change in E-cadherin and N-cadherin expressions in Western blotting. Furthermore, flow cytometry analysis revealed that OMT + DOX co-treatment enhanced cell apoptosis as a result of ROS generation, whereas NAC attenuated OMT + DOX-induced apoptosis. Similarly, the apoptosis-related proteins (cleaved caspase-3, cleaved caspase-9, and the ratio of Bax/Bcl-2) were determined by Western blotting, which showed that the expressions of these markers were notably increased in the co-treatment group. Furthermore, co-administration of a low dose of DOX and OMT inhibited xenograft tumor growth in a dose-dependent manner. TUNEL assay and Ki67 staining images indicated more apoptosis and less proliferation occurred in OMT plus DOX-treated xenograft tumors. Meanwhile, the combination strategy decreased cardiotoxicity, which is the most serious side effect of DOX. RNA sequencing was performed to explore the precise molecular alterations involved in the combination group. Among the numerous differentially expressed genes, downregulated FHL-2 and upregulated cleaved SPTAN1 were validated in both mRNA and protein levels of HT-29 and SW620 cells. These two proteins might play a pivotal role involving in OMT + DOX synergistic activity. Overall, OMT in combination with DOX presented an outstanding synergistic antitumor effect, indicating that this beneficial combination may offer a potential therapy for CRC patients.
化疗与天然产物联合使用是增强抗癌效果同时减轻癌症治疗剂量依赖性不良反应的常见策略。氧化苦参碱(OMT)已被广泛报道具有抗癌活性。阿霉素(DOX)是一种用于治疗癌症的化疗性DNA损伤剂。在本研究中,我们使用人结肠癌细胞(CRC)系研究了OMT和DOX联合治疗是否存在协同效应以及所涉及的潜在机制和活性。MTT和集落形成试验结果表明,与OMT或DOX单一疗法相比,OMT + DOX联合显著抑制了HT-29和SW620细胞的生长。伤口愈合试验表明,联合治疗显著抑制了细胞迁移,蛋白质印迹法检测E-钙黏蛋白和N-钙黏蛋白表达的变化也证实了这一点。此外,流式细胞术分析显示,OMT + DOX联合治疗由于活性氧(ROS)生成而增强了细胞凋亡,而N-乙酰半胱氨酸(NAC)减弱了OMT + DOX诱导的凋亡。同样,通过蛋白质印迹法测定凋亡相关蛋白(裂解的半胱天冬酶-3、裂解的半胱天冬酶-9以及Bax/Bcl-2比值),结果表明这些标志物的表达在联合治疗组中显著增加。此外,低剂量DOX和OMT联合给药以剂量依赖性方式抑制异种移植瘤生长。TUNEL试验和Ki67染色图像表明,OMT加DOX治疗的异种移植瘤中凋亡增多而增殖减少。同时,联合策略降低了心脏毒性,而心脏毒性是DOX最严重的副作用。进行RNA测序以探索联合组中涉及的精确分子改变。在众多差异表达基因中,下调的FHL-2和上调的裂解的SPTAN1在HT-29和SW620细胞的mRNA和蛋白质水平均得到验证。这两种蛋白质可能在OMT + DOX协同活性中起关键作用。总体而言,OMT与DOX联合呈现出出色的协同抗肿瘤作用,表明这种有益的联合可能为CRC患者提供一种潜在的治疗方法。