Department of Neurology, Renji Hospital, School of Medicine, Shanghai Jiao Tong University, Shanghai, China.
Front Immunol. 2021 Jul 8;12:666046. doi: 10.3389/fimmu.2021.666046. eCollection 2021.
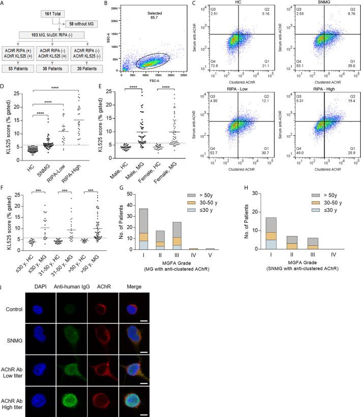
Cell-based assays (CBAs) and radioimmunoprecipitation assay (RIPA) are the most sensitive methods for identifying anti-acetylcholine receptor (AChR) antibody in myasthenia gravis (MG). But CBAs are limited in clinical practice by transient transfection. We established a stable cell line (KL525) expressing clustered AChR by infecting HEK 293T cells with dual lentiviral vectors expressing the genes encoding the human AChR α1, β1, δ, ϵ and the clustering protein rapsyn. We verified the stable expression of human clustered AChR by immunofluorescence, immunoblotting, and real-time PCR. Fluorescence-activated cell sorting (FACS) was used to detect anti-AChR antibodies in 103 MG patients and 58 healthy individuals. The positive results of MG patients reported by the KL525 was 80.6% (83/103), 29.1% higher than the 51.4% (53/103) of RIPA. 58 healthy individuals tested by both the KL525 CBA and RIPA were all negative. In summary, the stable expression of clustered AChR in our cell line makes it highly sensitive and advantageous for broad clinical application in CBAs.
基于细胞的测定法 (CBAs) 和放射性免疫沉淀测定法 (RIPA) 是鉴定重症肌无力 (MG) 中抗乙酰胆碱受体 (AChR) 抗体最敏感的方法。但 CBAs 因瞬时转染而在临床实践中受到限制。我们通过用表达编码人 AChR α1、β1、δ、ϵ 和聚类蛋白 rapsyn 的基因的双慢病毒载体感染 HEK 293T 细胞,建立了稳定表达聚集 AChR 的细胞系 (KL525)。我们通过免疫荧光、免疫印迹和实时 PCR 验证了人聚集 AChR 的稳定表达。荧光激活细胞分选 (FACS) 用于检测 103 例 MG 患者和 58 名健康个体中的抗 AChR 抗体。KL525 报告的 MG 患者的阳性结果为 80.6%(83/103),比 RIPA 的 51.4%(53/103)高 29.1%。用 KL525 CBA 和 RIPA 检测的 58 名健康个体均为阴性。总之,我们的细胞系中聚集 AChR 的稳定表达使其在 CBAs 中的广泛临床应用中具有高度的敏感性和优势。