Suppr超能文献

通过原型免疫调节小分子微剂量皮下给药改善慢性炎症性疾病的 IL-10 依赖性。

IL-10-Dependent Amelioration of Chronic Inflammatory Disease by Microdose Subcutaneous Delivery of a Prototypic Immunoregulatory Small Molecule.

机构信息

Grupo Inmunomodulación (GIM), Instituto de Investigaciones Médicas, Facultad de Medicina, Corporación Académica para el Estudio de Patologías Tropicales (CAEPT), Universidad de Antioquia, Medellín, Colombia.

Millennium Institute on Immunology and Immunotherapy, Departamento de Genética Molecular y Microbiología, Facultad de Ciencias Biológicas, Pontificia Universidad Católica de Chile, Santiago, Chile.

出版信息

Front Immunol. 2021 Jul 8;12:708955. doi: 10.3389/fimmu.2021.708955. eCollection 2021.

Abstract

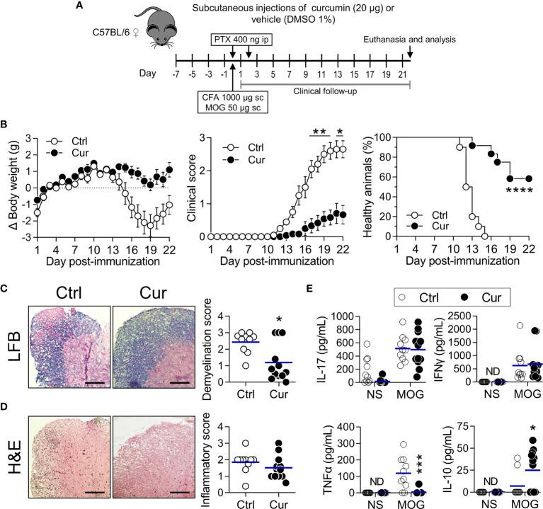
One of the interventional strategies to reestablish the immune effector/regulatory balance, that is typically altered in chronic inflammatory diseases (CID), is the reinforcement of endogenous immunomodulatory pathways as the one triggered by interleukin (IL)-10. In a recent work, we demonstrated that the subcutaneous (sc) administration of an IL-10/Treg-inducing small molecule-based formulation, using a repetitive microdose (REMID) treatment strategy to preferentially direct the effects to the regional immune system, delays the progression of atherosclerosis. Here we investigated whether the same approach using other IL-10-inducing small molecule, such as the safe, inexpensive, and widely available polyphenol curcumin, could induce a similar protective effect in two different CID models. We found that, in apolipoprotein E deficient mice, sc treatment with curcumin following the REMID strategy induced atheroprotection that was not consequence of its direct systemic lipid-modifying or antioxidant activity, but instead paralleled immunomodulatory effects, such as reduced proatherogenic IFNγ/TNFα-producing cells and increased atheroprotective FOXP3 Tregs and IL-10-producing dendritic and B cells. Remarkably, when a similar strategy was used in the neuroinflammatory model of experimental autoimmune encephalomyelitis (EAE), significant clinical and histopathological protective effects were evidenced, and these were related to an improved effector/regulatory cytokine balance in restimulated splenocytes. The essential role of curcumin-induced IL-10 for neuroprotection was confirmed by the complete abrogation of the clinical effects in IL-10-deficient mice. Finally, the translational therapeutic prospection of this strategy was evidenced by the neuroprotection observed in mice starting the treatment one week after disease triggering. Collectively, results demonstrate the power of a simple natural IL-10-inducing small molecule to tackle chronic inflammation, when its classical systemic and direct pharmacological view is shifted towards the targeting of regional immune cells, in order to rationally harness its immunopharmacological potential. This shift implies that many well-known IL-10-inducing small molecules could be easily reformulated and repurposed to develop safe, innovative, and accessible immune-based interventions for CID.

摘要

一种重新建立免疫效应/调节平衡的介入策略,即通常在慢性炎症性疾病(CID)中改变的策略,是增强内源性免疫调节途径,例如白细胞介素(IL)-10 触发的途径。在最近的一项工作中,我们证明了皮下(sc)给予基于白细胞介素(IL)-10/Treg 诱导的小分子的制剂,使用重复微剂量(REMID)治疗策略优先将作用指向局部免疫系统,可以延迟动脉粥样硬化的进展。在这里,我们研究了使用其他 IL-10 诱导的小分子,如安全、廉价且广泛可用的多酚姜黄素,是否可以在两种不同的 CID 模型中诱导类似的保护作用。我们发现,在载脂蛋白 E 缺陷小鼠中,根据 REMID 策略用姜黄素进行 sc 治疗会诱导动脉粥样硬化保护作用,这不是其直接全身脂质调节或抗氧化活性的结果,而是与免疫调节作用平行,例如减少促动脉粥样硬化 IFNγ/TNFα产生细胞和增加保护性 FOXP3 Treg 和 IL-10 产生树突状细胞和 B 细胞。值得注意的是,当在实验性自身免疫性脑脊髓炎(EAE)的神经炎症模型中使用类似的策略时,证明了显著的临床和组织病理学保护作用,并且这些作用与再刺激脾细胞中效应/调节细胞因子平衡的改善有关。姜黄素诱导的 IL-10 对神经保护的重要作用通过在 IL-10 缺陷小鼠中完全消除临床效果得到证实。最后,通过在疾病触发后一周开始治疗时在小鼠中观察到的神经保护作用,证明了这种策略的转化治疗前景。总的来说,结果证明了一种简单的天然 IL-10 诱导小分子的强大功能,当将其经典的全身和直接药理观点转向针对局部免疫细胞时,可以用于解决慢性炎症,从而合理利用其免疫药理学潜力。这种转变意味着许多众所周知的 IL-10 诱导小分子可以很容易地重新配方和重新用于开发安全、创新且易于获得的针对 CID 的免疫干预措施。

https://cdn.ncbi.nlm.nih.gov/pmc/blobs/3638/8297659/c208595e0b0d/fimmu-12-708955-g001.jpg

文献检索

告别复杂PubMed语法,用中文像聊天一样搜索,搜遍4000万医学文献。AI智能推荐,让科研检索更轻松。

立即免费搜索

文件翻译

保留排版,准确专业,支持PDF/Word/PPT等文件格式,支持 12+语言互译。

免费翻译文档

深度研究

AI帮你快速写综述,25分钟生成高质量综述,智能提取关键信息,辅助科研写作。

立即免费体验