Suppr超能文献

基于转录组分析的非热等离子体激活介质产生的活性氧诱导的头颈部癌细胞死亡

Head and Neck Cancer Cell Death due to Mitochondrial Damage Induced by Reactive Oxygen Species from Nonthermal Plasma-Activated Media: Based on Transcriptomic Analysis.

机构信息

Department of Medical Science, Chungnam National University College of Medicine, Daejeon 35015, Republic of Korea.

Department of Otolaryngology-Head and Neck Surgery, Chungnam National University College of Medicine, Daejeon 35015, Republic of Korea.

出版信息

Oxid Med Cell Longev. 2021 Jul 6;2021:9951712. doi: 10.1155/2021/9951712. eCollection 2021.

Abstract

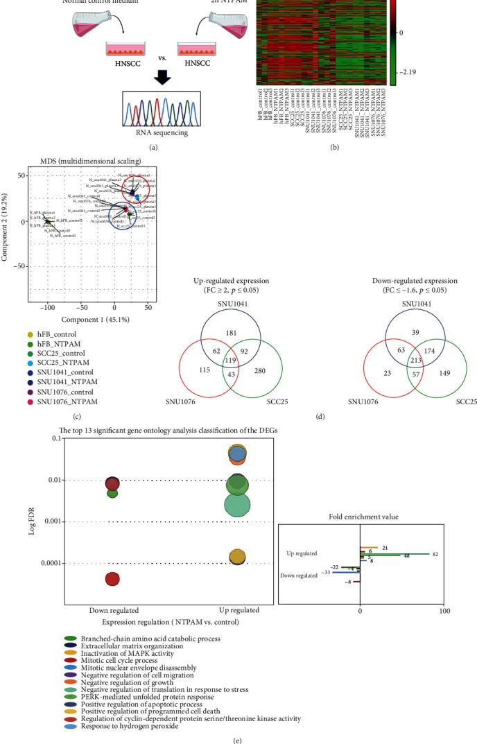
Mitochondrial targeted therapy is a next-generation therapeutic approach for cancer that is refractory to conventional treatments. Mitochondrial damage caused by the excessive accumulation of reactive oxygen species (ROS) is a principle of mitochondrial targeted therapy. ROS in nonthermal plasma-activated media (NTPAM) are known to mediate anticancer effects in various cancers including head and neck cancer (HNC). However, the signaling mechanism of HNC cell death via NTPAM-induced ROS has not been fully elucidated. This study evaluated the anticancer effects of NTPAM in HNC and investigated the mechanism using transcriptomic analysis. The viability of HNC cells decreased after NTPAM treatment due to enhanced apoptosis. A human fibroblast cell line and three HNC cell lines were profiled by RNA sequencing. In total, 1 610 differentially expressed genes were identified. Pathway analysis showed that activating transcription factor 4 (ATF4) and C/EBP homologous protein (CHOP) were upstream regulators. Mitochondrial damage was induced by NTPAM, which was associated with enhancements of mitochondrial ROS (mtROS) and ATF4/CHOP regulation. These results suggest that NTPAM induces HNC cell death through the upregulation of ATF4/CHOP activity by damaging mitochondria via excessive mtROS accumulation, similar to mitochondrial targeted therapy.

摘要

线粒体靶向治疗是一种针对癌症的下一代治疗方法,适用于对传统治疗方法产生抗药性的癌症。由活性氧(ROS)过度积累引起的线粒体损伤是线粒体靶向治疗的一个原理。众所周知,非热等离子体激活介质(NTPAM)中的 ROS 可介导包括头颈部癌症(HNC)在内的各种癌症的抗癌作用。然而,通过 NTPAM 诱导的 ROS 导致 HNC 细胞死亡的信号机制尚未完全阐明。本研究评估了 NTPAM 在 HNC 中的抗癌作用,并通过转录组分析研究了其机制。由于增强的细胞凋亡,NTPAM 处理后 HNC 细胞的活力降低。使用 RNA 测序对人成纤维细胞系和三种 HNC 细胞系进行了分析。总共鉴定出 1610 个差异表达基因。通路分析表明,激活转录因子 4(ATF4)和 C/EBP 同源蛋白(CHOP)是上游调节剂。NTPAM 诱导了线粒体损伤,这与线粒体 ROS(mtROS)的增加以及 ATF4/CHOP 调节有关。这些结果表明,NTPAM 通过过度 mtROS 积累损伤线粒体来上调 ATF4/CHOP 活性,从而诱导 HNC 细胞死亡,类似于线粒体靶向治疗。

https://cdn.ncbi.nlm.nih.gov/pmc/blobs/62d6/8281449/de527f106644/OMCL2021-9951712.001.jpg

文献AI研究员

20分钟写一篇综述,助力文献阅读效率提升50倍。

立即体验

用中文搜PubMed

大模型驱动的PubMed中文搜索引擎

马上搜索

文档翻译

学术文献翻译模型,支持多种主流文档格式。

立即体验