Suppr超能文献

大豆黄素通过限制糖酵解和线粒体氧化磷酸化抑制胶质母细胞瘤生长。

Biochanin A Inhibits Glioblastoma Growth Restricting Glycolysis and Mitochondrial Oxidative Phosphorylation.

作者信息

Dong Qiang, Li Qiao, Duan Lei, Yin Hang, Wang Xiaoqing, Liu Yang, Wang Bo, Li Kun, Yao Xuan, Yuan Guoqiang, Pan Yawen

机构信息

Department of Neurosurgery, Lanzhou University Second Hospital, Lanzhou, China.

Key Laboratory of Neurology of Gansu Province, Lanzhou, China.

出版信息

Front Oncol. 2021 Jul 8;11:652008. doi: 10.3389/fonc.2021.652008. eCollection 2021.

Abstract

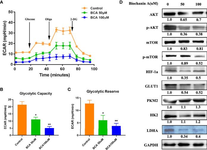
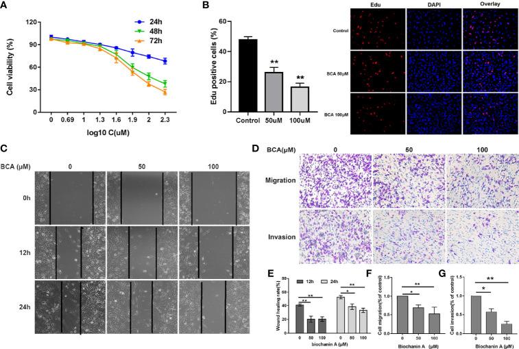
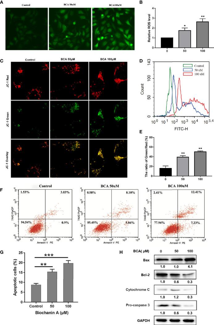
Abnormal metabolism serves a critical role in glioblastoma (GBM). Biochanin A (BCA), a flavonoid phenolic compound found in edible and herbal plants, has antioxidative and antitumor activities. However, it remains unclear whether BCA has an effect on energy metabolism. The aim of the present study was to evaluate the anticancer effects and molecular mechanism of the effect of BCA on energy metabolism. We observed that BCA inhibited the growth of U251 cells by the mitochondria-mediated intrinsic apoptotic pathway. BCA treatment reduced metabolic function, repressed mitochondrial membrane potential, and increased the production of reactive oxygen species (ROS) in GBM. In addition, we found that BCA decreased aerobic glycolysis by inactivation of the AKT/mTOR pathway. Taken together, the results demonstrate that treatment with BCA inhibited the proliferation of GBM by regulating metabolic reprogramming.

摘要

异常代谢在胶质母细胞瘤(GBM)中起着关键作用。生物chanin A(BCA)是一种存在于可食用植物和草药中的黄酮类酚类化合物,具有抗氧化和抗肿瘤活性。然而,BCA是否对能量代谢有影响仍不清楚。本研究的目的是评估BCA对能量代谢的抗癌作用及其分子机制。我们观察到BCA通过线粒体介导的内源性凋亡途径抑制U251细胞的生长。BCA处理降低了GBM中的代谢功能,抑制了线粒体膜电位,并增加了活性氧(ROS)的产生。此外,我们发现BCA通过使AKT/mTOR途径失活来降低有氧糖酵解。综上所述,结果表明BCA处理通过调节代谢重编程抑制了GBM的增殖。

https://cdn.ncbi.nlm.nih.gov/pmc/blobs/ff26/8298062/c59edb035e1c/fonc-11-652008-g001.jpg

文献检索

告别复杂PubMed语法,用中文像聊天一样搜索,搜遍4000万医学文献。AI智能推荐,让科研检索更轻松。

立即免费搜索

文件翻译

保留排版,准确专业,支持PDF/Word/PPT等文件格式,支持 12+语言互译。

免费翻译文档

深度研究

AI帮你快速写综述,25分钟生成高质量综述,智能提取关键信息,辅助科研写作。

立即免费体验