Suppr超能文献

基于免疫相关长链非编码RNA的免疫亚型:胰腺癌的差异预后机制

Immune Subtypes Based on Immune-Related lncRNA: Differential Prognostic Mechanism of Pancreatic Cancer.

作者信息

Zhang Qiyao, Wang Zhihui, Yu Xiao, Zhang Menggang, Zheng Qingyuan, He Yuting, Guo Wenzhi

机构信息

Department of Hepatobiliary and Pancreatic Surgery, The First Affiliated Hospital of Zhengzhou University, Zhengzhou, China.

Key Laboratory of Hepatobiliary and Pancreatic Surgery and Digestive Organ Transplantation of Henan Province, The First Affiliated Hospital of Zhengzhou University, Zhengzhou, China.

出版信息

Front Cell Dev Biol. 2021 Jul 7;9:698296. doi: 10.3389/fcell.2021.698296. eCollection 2021.

Abstract

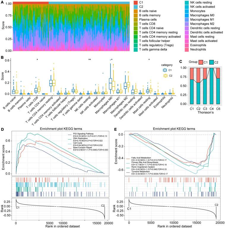
Pancreatic cancer consists one of tumors with the highest degree of malignancy and the worst prognosis. To date, immunotherapy has become an effective means to improve the prognosis of patients with pancreatic cancer. Long non-coding RNAs (lncRNAs) have also been associated with the immune response. However, the role of immune-related lncRNAs in the immune response of pancreatic cancer remains unclear. In this study, we identified immune-related lncRNA pairs through a new combinatorial algorithm, and then clustered and deeply analyzed the immune characteristics and functional differences between subtypes. Subsequently, the prognostic model of 3 candidate lncRNA pairs was determined by multivariate COX analysis. The results showed significant prognostic differences between the C1 and C2 subtypes, which may be due to the differential infiltration of CTL and NK cells and the activation of tumor-related pathways. The prognostic model of the 3 lncRNA pairs (AC244035.1_vs._AC063926.1, AC066612.1_vs._AC090124.1, and AC244035.1_vs._LINC01885) was established, which exhibits stable and effective prognostic prediction performance. These 3 lncRNA pairs may regulate the anti-tumor effect of immune cells through ion channel pathways. In conclusion, our research demonstrated the panoramic differences in immune characteristics between subtypes and stable prognostic models, and identified new potential targets for immunotherapy.

摘要

胰腺癌是恶性程度最高、预后最差的肿瘤之一。迄今为止,免疫疗法已成为改善胰腺癌患者预后的有效手段。长链非编码RNA(lncRNA)也与免疫反应有关。然而,免疫相关lncRNA在胰腺癌免疫反应中的作用仍不清楚。在本研究中,我们通过一种新的组合算法鉴定了免疫相关lncRNA对,然后对亚型之间的免疫特征和功能差异进行了聚类和深入分析。随后,通过多变量COX分析确定了3对候选lncRNA的预后模型。结果显示C1和C2亚型之间存在显著的预后差异,这可能是由于CTL和NK细胞的不同浸润以及肿瘤相关通路的激活所致。建立了3对lncRNA(AC244035.1_vs._AC063926.1、AC066612.1_vs._AC090124.1和AC244035.1_vs._LINC01885)的预后模型,该模型具有稳定有效的预后预测性能。这3对lncRNA可能通过离子通道途径调节免疫细胞的抗肿瘤作用。总之,我们的研究揭示了亚型之间免疫特征的全景差异和稳定的预后模型,并确定了免疫治疗的新潜在靶点。

https://cdn.ncbi.nlm.nih.gov/pmc/blobs/7de4/8292792/31e7e4c66242/fcell-09-698296-g001.jpg

文献检索

告别复杂PubMed语法,用中文像聊天一样搜索,搜遍4000万医学文献。AI智能推荐,让科研检索更轻松。

立即免费搜索

文件翻译

保留排版,准确专业,支持PDF/Word/PPT等文件格式,支持 12+语言互译。

免费翻译文档

深度研究

AI帮你快速写综述,25分钟生成高质量综述,智能提取关键信息,辅助科研写作。

立即免费体验