• 文献检索
  • 文档翻译
  • 深度研究
  • 学术资讯
  • Suppr Zotero 插件Zotero 插件
  • 邀请有礼
  • 套餐&价格
  • 历史记录
应用&插件
Suppr Zotero 插件Zotero 插件浏览器插件Mac 客户端Windows 客户端微信小程序
定价
高级版会员购买积分包购买API积分包
服务
文献检索文档翻译深度研究API 文档MCP 服务
关于我们
关于 Suppr公司介绍联系我们用户协议隐私条款
关注我们

Suppr 超能文献

核心技术专利:CN118964589B侵权必究
粤ICP备2023148730 号-1Suppr @ 2026

文献检索

告别复杂PubMed语法,用中文像聊天一样搜索,搜遍4000万医学文献。AI智能推荐,让科研检索更轻松。

立即免费搜索

文件翻译

保留排版,准确专业,支持PDF/Word/PPT等文件格式,支持 12+语言互译。

免费翻译文档

深度研究

AI帮你快速写综述,25分钟生成高质量综述,智能提取关键信息,辅助科研写作。

立即免费体验

长链非编码RNA NORAD通过招募HDAC6增强H3K9去乙酰化来抑制基因转录,从而促进血管内皮细胞损伤和动脉粥样硬化。

LncRNA NORAD Promotes Vascular Endothelial Cell Injury and Atherosclerosis Through Suppressing Gene Transcription Enhancing H3K9 Deacetylation by Recruiting HDAC6.

作者信息

Kai Huihua, Wu Qiyong, Yin Ruohan, Tang Xiaoqiang, Shi Haifeng, Wang Tao, Zhang Ming, Pan Changjie

机构信息

Department of Radiology, Changzhou Second People's Hospital Affiliated to Nanjing Medical University, Changzhou, China.

Department of Thoracic and Cardiac Surgery, Changzhou Second People's Hospital Affiliated to Nanjing Medical University, Changzhou, China.

出版信息

Front Cell Dev Biol. 2021 Jul 9;9:701628. doi: 10.3389/fcell.2021.701628. eCollection 2021.

DOI:10.3389/fcell.2021.701628
PMID:34307380
原文链接:https://pmc.ncbi.nlm.nih.gov/articles/PMC8301222/
Abstract

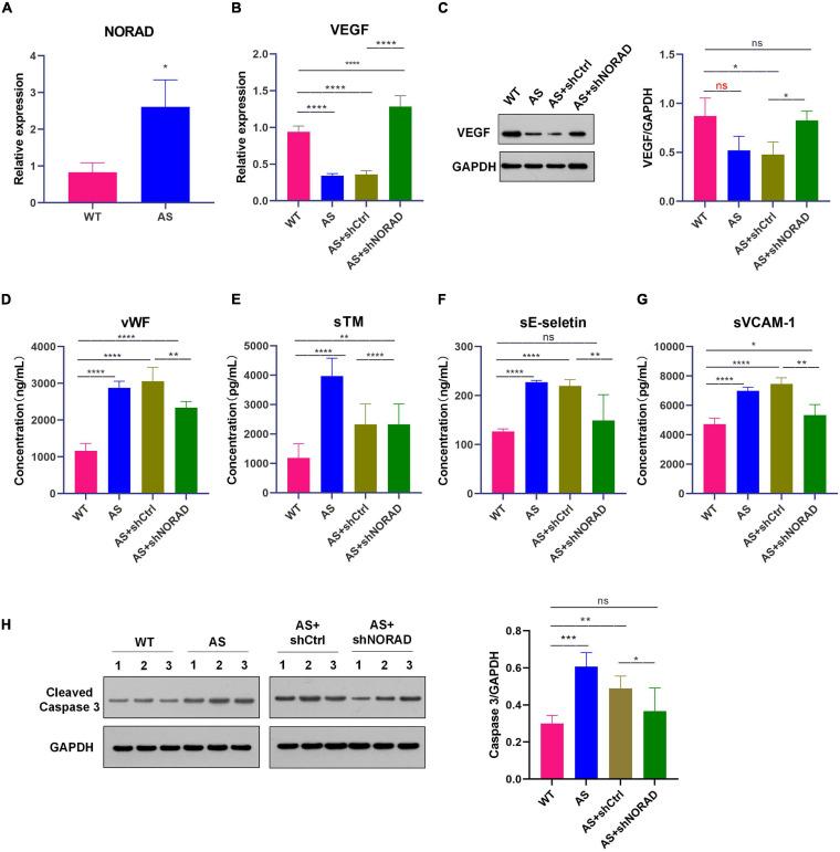
Coronary artery disease (CAD) is a major atherosclerotic cardiovascular disease and the leading cause of mortality globally. Long non-coding RNAs (lncRNAs) play crucial roles in CAD development. To date, the effect of lncRNA non-coding RNA activated by DNA damage (NORAD) on atherosclerosis in CAD remains unclear. The primary aim of this study was to investigate the effect of lncRNA NORAD on vascular endothelial cell injury and atherosclerosis. Here, ox-LDL-treated human umbilical vein endothelial cells (HUVECs) and high-fat-diet (HFD)-fed ApoE mice were utilized as and models. The present study found that lncRNA NORAD expression was increased in ox-LDL-treated HUVECs and thoracic aorta of atherosclerotic mice, and knockdown of lncRNA NORAD alleviated vascular endothelial cell injury and atherosclerosis development and . Knockdown of lncRNA NORAD aggravated ox-LDL-reduced or atherosclerosis-decreased vascular endothelial growth factor (VEGF) expression in HUVECs and thoracic aorta of mice to ameliorate vascular endothelial cell injury and atherosclerosis development. Moreover, nucleus lncRNA NORAD suppressed gene transcription through enhancing H3K9 deacetylation recruiting HDAC6 to the gene promoter in ox-LDL-treated HUVECs. In addition, VEGF reduced FUS (FUS RNA binding protein) expression by a negative feedback regulation in HUVECs. In summary, lncRNA NORAD enhanced vascular endothelial cell injury and atherosclerosis through suppressing gene transcription enhancing H3K9 deacetylation by recruiting HDAC6. The findings could facilitate discovering novel diagnostic markers and therapeutic targets for CAD.

摘要

冠状动脉疾病(CAD)是一种主要的动脉粥样硬化性心血管疾病,也是全球死亡的主要原因。长链非编码RNA(lncRNAs)在CAD的发展中起关键作用。迄今为止,DNA损伤激活的lncRNA非编码RNA(NORAD)对CAD中动脉粥样硬化的影响仍不清楚。本研究的主要目的是探讨lncRNA NORAD对血管内皮细胞损伤和动脉粥样硬化的影响。在此,将氧化低密度脂蛋白(ox-LDL)处理的人脐静脉内皮细胞(HUVECs)和高脂饮食(HFD)喂养的载脂蛋白E(ApoE)小鼠用作[此处原文缺失两个描述模型的词]和[此处原文缺失两个描述模型的词]模型。本研究发现,lncRNA NORAD在ox-LDL处理的HUVECs和动脉粥样硬化小鼠的胸主动脉中表达增加,敲低lncRNA NORAD可减轻血管内皮细胞损伤和动脉粥样硬化的发展[此处原文缺失两个描述减轻效果的词]和[此处原文缺失两个描述减轻效果的词]。敲低lncRNA NORAD可加重ox-LDL降低或动脉粥样硬化降低的小鼠HUVECs和胸主动脉中血管内皮生长因子(VEGF)的表达,以改善血管内皮细胞损伤和动脉粥样硬化的发展。此外,细胞核lncRNA NORAD通过增强H3K9去乙酰化[此处原文缺失一个词]在ox-LDL处理的HUVECs中将组蛋白去乙酰化酶6(HDAC6)募集到[此处原文缺失一个基因名称]基因启动子来抑制[此处原文缺失一个基因名称]基因转录。此外,VEGF通过负反馈调节降低HUVECs中FUS(FUS RNA结合蛋白)的表达。总之,lncRNA NORAD通过抑制[此处原文缺失一个基因名称]基因转录[此处原文缺失一个词]募集HDAC6增强H3K9去乙酰化来加重血管内皮细胞损伤和动脉粥样硬化。这些发现有助于发现CAD的新型诊断标志物和治疗靶点。

https://cdn.ncbi.nlm.nih.gov/pmc/blobs/4338/8301222/446b2814ca36/fcell-09-701628-g009.jpg
https://cdn.ncbi.nlm.nih.gov/pmc/blobs/4338/8301222/c912d21b60fd/fcell-09-701628-g001.jpg
https://cdn.ncbi.nlm.nih.gov/pmc/blobs/4338/8301222/2fd953dc5a97/fcell-09-701628-g002.jpg
https://cdn.ncbi.nlm.nih.gov/pmc/blobs/4338/8301222/0d9c325253c3/fcell-09-701628-g003.jpg
https://cdn.ncbi.nlm.nih.gov/pmc/blobs/4338/8301222/c3afb5081cb0/fcell-09-701628-g004.jpg
https://cdn.ncbi.nlm.nih.gov/pmc/blobs/4338/8301222/a05e4815a940/fcell-09-701628-g005.jpg
https://cdn.ncbi.nlm.nih.gov/pmc/blobs/4338/8301222/005f3a660c53/fcell-09-701628-g006.jpg
https://cdn.ncbi.nlm.nih.gov/pmc/blobs/4338/8301222/62bdef729065/fcell-09-701628-g007.jpg
https://cdn.ncbi.nlm.nih.gov/pmc/blobs/4338/8301222/0aa945d6b284/fcell-09-701628-g008.jpg
https://cdn.ncbi.nlm.nih.gov/pmc/blobs/4338/8301222/446b2814ca36/fcell-09-701628-g009.jpg
https://cdn.ncbi.nlm.nih.gov/pmc/blobs/4338/8301222/c912d21b60fd/fcell-09-701628-g001.jpg
https://cdn.ncbi.nlm.nih.gov/pmc/blobs/4338/8301222/2fd953dc5a97/fcell-09-701628-g002.jpg
https://cdn.ncbi.nlm.nih.gov/pmc/blobs/4338/8301222/0d9c325253c3/fcell-09-701628-g003.jpg
https://cdn.ncbi.nlm.nih.gov/pmc/blobs/4338/8301222/c3afb5081cb0/fcell-09-701628-g004.jpg
https://cdn.ncbi.nlm.nih.gov/pmc/blobs/4338/8301222/a05e4815a940/fcell-09-701628-g005.jpg
https://cdn.ncbi.nlm.nih.gov/pmc/blobs/4338/8301222/005f3a660c53/fcell-09-701628-g006.jpg
https://cdn.ncbi.nlm.nih.gov/pmc/blobs/4338/8301222/62bdef729065/fcell-09-701628-g007.jpg
https://cdn.ncbi.nlm.nih.gov/pmc/blobs/4338/8301222/0aa945d6b284/fcell-09-701628-g008.jpg
https://cdn.ncbi.nlm.nih.gov/pmc/blobs/4338/8301222/446b2814ca36/fcell-09-701628-g009.jpg

相似文献

1
LncRNA NORAD Promotes Vascular Endothelial Cell Injury and Atherosclerosis Through Suppressing Gene Transcription Enhancing H3K9 Deacetylation by Recruiting HDAC6.长链非编码RNA NORAD通过招募HDAC6增强H3K9去乙酰化来抑制基因转录,从而促进血管内皮细胞损伤和动脉粥样硬化。
Front Cell Dev Biol. 2021 Jul 9;9:701628. doi: 10.3389/fcell.2021.701628. eCollection 2021.
2
Downregulation of LncRNA NORAD promotes Ox-LDL-induced vascular endothelial cell injury and atherosclerosis.下调 LncRNA NORAD 促进 Ox-LDL 诱导的血管内皮细胞损伤和动脉粥样硬化。
Aging (Albany NY). 2020 Apr 8;12(7):6385-6400. doi: 10.18632/aging.103034.
3
Long non‑coding RNA NORAD regulates angiogenesis of human umbilical vein endothelial cells via miR‑590‑3p under hypoxic conditions.长非编码 RNA NORAD 通过 miR-590-3p 调控低氧环境下人脐静脉内皮细胞的血管生成。
Mol Med Rep. 2020 Jun;21(6):2560-2570. doi: 10.3892/mmr.2020.11064. Epub 2020 Apr 8.
4
Elevated circulating LncRNA NORAD fosters endothelial cell growth and averts ferroptosis by modulating the miR-106a/CCND1 axis in CAD patients.升高的循环 LncRNA NORAD 通过调节 CAD 患者中的 miR-106a/CCND1 轴促进内皮细胞生长并避免铁死亡。
Sci Rep. 2024 Oct 16;14(1):24223. doi: 10.1038/s41598-024-76243-x.
5
LncRNA TUG1 silencing enhances proliferation and migration of ox-LDL-treated human umbilical vein endothelial cells and promotes atherosclerotic vascular injury repairing via the Runx2/ANPEP axis.LncRNA TUG1 沉默通过 Runx2/ANPEP 轴增强 ox-LDL 处理的人脐静脉内皮细胞的增殖和迁移,并促进动脉粥样硬化血管损伤修复。
Int J Cardiol. 2021 Sep 1;338:204-214. doi: 10.1016/j.ijcard.2021.05.014. Epub 2021 May 8.
6
Inhibition of long noncoding RNA HIF1A-AS2 confers protection against atherosclerosis ATF2 downregulation.长链非编码RNA HIF1A-AS2的抑制通过下调ATF2赋予对动脉粥样硬化的保护作用。
J Adv Res. 2020 Jul 31;26:123-135. doi: 10.1016/j.jare.2020.07.015. eCollection 2020 Nov.
7
Silenced long non-coding RNA activated by DNA damage elevates microRNA-495-3p to suppress atherosclerotic plaque formation via reducing Krüppel-like factor 5.受 DNA 损伤激活的沉默长非编码 RNA 通过降低 Krüppel 样因子 5 来升高 microRNA-495-3p,从而抑制动脉粥样硬化斑块形成。
Exp Cell Res. 2021 Apr 15;401(2):112519. doi: 10.1016/j.yexcr.2021.112519. Epub 2021 Feb 23.
8
Diagnostic and prognostic potential of long non-coding RNA NORAD in patients with acute deep vein thrombosis and its role in endothelial cell function.长链非编码RNA NORAD在急性深静脉血栓形成患者中的诊断和预后潜力及其在内皮细胞功能中的作用
Thromb J. 2024 Jan 2;22(1):3. doi: 10.1186/s12959-023-00575-3.
9
EP300 improves endothelial injury and mitochondrial dysfunction in coronary artery disease by regulating histone acetylation of SOCS1 promoter via inhibiting JAK/STAT pathway.EP300 通过抑制 JAK/STAT 通路调节 SOCS1 启动子的组蛋白乙酰化改善冠心病的内皮损伤和线粒体功能障碍。
Cytokine. 2024 Apr;176:156507. doi: 10.1016/j.cyto.2024.156507. Epub 2024 Jan 20.
10
LncRNA NORAD promotes proliferation, migration and angiogenesis of hepatocellular carcinoma cells through targeting miR-211-5p/FOXD1/VEGF-A axis.长链非编码 RNA NORAD 通过靶向 miR-211-5p/FOXD1/VEGF-A 轴促进肝癌细胞的增殖、迁移和血管生成。
Microvasc Res. 2021 Mar;134:104120. doi: 10.1016/j.mvr.2020.104120. Epub 2020 Dec 11.

引用本文的文献

1
Epigenetic Regulation of Aging and its Rejuvenation.衰老及其逆转的表观遗传调控
MedComm (2020). 2025 Sep 1;6(9):e70369. doi: 10.1002/mco2.70369. eCollection 2025 Sep.
2
HDACs and Their Inhibitors on Post-Translational Modifications: The Regulation of Cardiovascular Disease.组蛋白去乙酰化酶及其抑制剂对翻译后修饰的作用:心血管疾病的调控
Cells. 2025 Jul 20;14(14):1116. doi: 10.3390/cells14141116.
3
Emerging Roles of Long Non-Coding RNAs in Cardiovascular Diseases.长链非编码RNA在心血管疾病中的新作用

本文引用的文献

1
Butyrate-containing structured lipids act on HDAC4, HDAC6, DNA damage and telomerase activity during promotion of experimental hepatocarcinogenesis.含丁酸盐的结构脂质通过促进实验性肝癌发生过程中的 HDAC4、HDAC6、DNA 损伤和端粒酶活性发挥作用。
Carcinogenesis. 2021 Aug 19;42(8):1026-1036. doi: 10.1093/carcin/bgab039.
2
YAF2-Mediated YY1-Sirtuin6 Interactions Responsible for Mitochondrial Downregulation in Aging Tunicates.YAF2 介导的 YY1-Sirtuin6 相互作用负责衰老被囊动物中线粒体的下调。
Mol Cell Biol. 2021 Jun 23;41(7):e0004721. doi: 10.1128/MCB.00047-21.
3
Knockdown of circ_0003204 alleviates oxidative low-density lipoprotein-induced human umbilical vein endothelial cells injury: Circulating RNAs could explain atherosclerosis disease progression.
J Cell Mol Med. 2025 Mar;29(5):e70453. doi: 10.1111/jcmm.70453.
4
Prospective Study of lncRNA NORAD for Predicting Cerebrovascular Events in Asymptomatic Patients with Carotid Artery Stenosis.长链非编码RNA NORAD预测无症状性颈动脉狭窄患者脑血管事件的前瞻性研究
Clin Appl Thromb Hemost. 2025 Jan-Dec;31:10760296241299792. doi: 10.1177/10760296241299792.
5
Elevated circulating LncRNA NORAD fosters endothelial cell growth and averts ferroptosis by modulating the miR-106a/CCND1 axis in CAD patients.升高的循环 LncRNA NORAD 通过调节 CAD 患者中的 miR-106a/CCND1 轴促进内皮细胞生长并避免铁死亡。
Sci Rep. 2024 Oct 16;14(1):24223. doi: 10.1038/s41598-024-76243-x.
6
Role of LncRNAs in the Pathogenesis of Coronary Artery Disease.长链非编码RNA在冠状动脉疾病发病机制中的作用
Rev Cardiovasc Med. 2023 Mar 23;24(4):96. doi: 10.31083/j.rcm2404096. eCollection 2023 Apr.
7
Histone deacetylase 6 as a novel promising target to treat cardiovascular disease.组蛋白去乙酰化酶6作为治疗心血管疾病的一个新的有前景的靶点。
Cancer Innov. 2024 May 7;3(3):e114. doi: 10.1002/cai2.114. eCollection 2024 Jun.
8
Blood vessels in a dish: the evolution, challenges, and potential of vascularized tissues and organoids.培养皿中的血管:血管化组织和类器官的演变、挑战与潜力
Front Cardiovasc Med. 2024 Jun 13;11:1336910. doi: 10.3389/fcvm.2024.1336910. eCollection 2024.
9
-Regulated Signaling Pathways in Breast Cancer Progression.- 乳腺癌进展中的调控信号通路
Cancers (Basel). 2024 Feb 1;16(3):636. doi: 10.3390/cancers16030636.
10
Diagnostic and prognostic potential of long non-coding RNA NORAD in patients with acute deep vein thrombosis and its role in endothelial cell function.长链非编码RNA NORAD在急性深静脉血栓形成患者中的诊断和预后潜力及其在内皮细胞功能中的作用
Thromb J. 2024 Jan 2;22(1):3. doi: 10.1186/s12959-023-00575-3.
环状RNA_0003204表达下调减轻氧化型低密度脂蛋白诱导的人脐静脉内皮细胞损伤:循环RNA可解释动脉粥样硬化疾病进展。
Open Med (Wars). 2021 Apr 7;16(1):558-569. doi: 10.1515/med-2021-0209. eCollection 2021.
4
HDAC6 Is Involved in the Histone Deacetylation of In Vitro Maturation Oocytes and the Reprogramming of Nuclear Transplantation in Pig.HDAC6 参与体外成熟卵母细胞的组蛋白去乙酰化和猪核移植的重编程。
Reprod Sci. 2021 Sep;28(9):2630-2640. doi: 10.1007/s43032-021-00533-2. Epub 2021 Mar 16.
5
SIRT6 inhibits metastasis by suppressing SNAIL expression in nasopharyngeal carcinoma cells.SIRT6通过抑制鼻咽癌细胞中SNAIL的表达来抑制转移。
Int J Clin Exp Pathol. 2021 Jan 1;14(1):63-74. eCollection 2021.
6
HDAC6 in Diseases of Cognition and of Neurons.组蛋白去乙酰化酶 6 在认知和神经元疾病中的作用。
Cells. 2020 Dec 23;10(1):12. doi: 10.3390/cells10010012.
7
LncRNA NORAD targets miR-410-3p to regulate drug resistance sensitivity of osteosarcoma.长链非编码 RNA NORAD 通过靶向 miR-410-3p 调节骨肉瘤的耐药敏感性。
Cell Mol Biol (Noisy-le-grand). 2020 Jun 5;66(3):143-148.
8
Long non‑coding RNA NORAD regulates angiogenesis of human umbilical vein endothelial cells via miR‑590‑3p under hypoxic conditions.长非编码 RNA NORAD 通过 miR-590-3p 调控低氧环境下人脐静脉内皮细胞的血管生成。
Mol Med Rep. 2020 Jun;21(6):2560-2570. doi: 10.3892/mmr.2020.11064. Epub 2020 Apr 8.
9
LncRNA TTTY15 regulates hypoxia-induced vascular endothelial cell injury via targeting miR-186-5p in cardiovascular disease.长链非编码 RNA TTTY15 通过靶向 miR-186-5p 调控心血管疾病缺氧诱导的血管内皮细胞损伤。
Eur Rev Med Pharmacol Sci. 2020 Mar;24(6):3293-3301. doi: 10.26355/eurrev_202003_20697.
10
Downregulation of LncRNA NORAD promotes Ox-LDL-induced vascular endothelial cell injury and atherosclerosis.下调 LncRNA NORAD 促进 Ox-LDL 诱导的血管内皮细胞损伤和动脉粥样硬化。
Aging (Albany NY). 2020 Apr 8;12(7):6385-6400. doi: 10.18632/aging.103034.