Suppr超能文献

一过性星形胶质细胞样 NG2 胶质细胞亚群仅在永久性脑缺血后出现。

Transient astrocyte-like NG2 glia subpopulation emerges solely following permanent brain ischemia.

机构信息

Department of Cellular Neurophysiology, Institute of Experimental Medicine, Czech Academy of Sciences, Prague, Czech Republic.

Second Faculty of Medicine, Charles University, Prague, Czech Republic.

出版信息

Glia. 2021 Nov;69(11):2658-2681. doi: 10.1002/glia.24064. Epub 2021 Jul 27.

Abstract

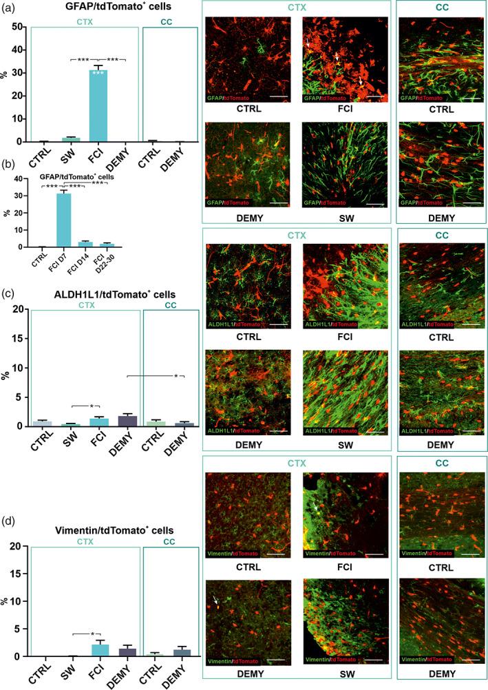
NG2 glia display wide proliferation and differentiation potential under physiological and pathological conditions. Here, we examined these two features following different types of brain disorders such as focal cerebral ischemia (FCI), cortical stab wound (SW), and demyelination (DEMY) in 3-month-old mice, in which NG2 glia are labeled by tdTomato under the Cspg4 promoter. To compare NG2 glia expression profiles following different CNS injuries, we employed single-cell RT-qPCR and self-organizing Kohonen map analysis of tdTomato-positive cells isolated from the uninjured cortex/corpus callosum and those after specific injury. Such approach enabled us to distinguish two main cell populations (NG2 glia, oligodendrocytes), each of them comprising four distinct subpopulations. The gene expression profiling revealed that a subpopulation of NG2 glia expressing GFAP, a marker of reactive astrocytes, is only present transiently after FCI. However, following less severe injuries, namely the SW and DEMY, subpopulations mirroring different stages of oligodendrocyte maturation markedly prevail. Such injury-dependent incidence of distinct subpopulations was also confirmed by immunohistochemistry. To characterize this unique subpopulation of transient astrocyte-like NG2 glia, we used single-cell RNA-sequencing analysis and to disclose their basic membrane properties, the patch-clamp technique was employed. Overall, we have proved that astrocyte-like NG2 glia are a specific subpopulation of NG2 glia emerging transiently only following FCI. These cells, located in the postischemic glial scar, are active in the cell cycle and display a current pattern similar to that identified in cortical astrocytes. Astrocyte-like NG2 glia may represent important players in glial scar formation and repair processes, following ischemia.

摘要

NG2 胶质细胞在生理和病理条件下表现出广泛的增殖和分化潜能。在这里,我们研究了 3 月龄小鼠在局灶性脑缺血 (FCI)、皮质刺伤 (SW) 和脱髓鞘 (DEMY) 等不同类型的脑部疾病中这两种特性,NG2 胶质细胞在 Cspg4 启动子的作用下用 tdTomato 标记。为了比较不同中枢神经系统损伤后 NG2 胶质细胞的表达谱,我们采用单细胞 RT-qPCR 和自组织 Kohonen 图谱分析,对来自未损伤皮质/胼胝体和特定损伤后的 tdTomato 阳性细胞进行分析。这种方法使我们能够区分两种主要的细胞群体(NG2 胶质细胞、少突胶质细胞),其中每一种细胞群体又包含四个不同的亚群。基因表达谱分析显示,在 FCI 后,只有一小部分表达 GFAP(反应性星形胶质细胞的标志物)的 NG2 胶质细胞呈短暂表达。然而,在 SW 和 DEMY 等损伤较轻的情况下,明显占主导地位的是反映少突胶质细胞成熟不同阶段的亚群。免疫组织化学也证实了这种依赖损伤的不同亚群的发生率。为了描述这种短暂的星形胶质细胞样 NG2 胶质细胞的独特亚群,我们使用单细胞 RNA 测序分析,并采用膜片钳技术来揭示其基本膜特性。总的来说,我们已经证明,星形胶质细胞样 NG2 胶质细胞是仅在 FCI 后短暂出现的 NG2 胶质细胞的一个特定亚群。这些细胞位于缺血后的神经胶质瘢痕中,处于细胞周期活跃状态,表现出与皮质星形胶质细胞相似的电流模式。星形胶质细胞样 NG2 胶质细胞可能是缺血后神经胶质瘢痕形成和修复过程中的重要参与者。

https://cdn.ncbi.nlm.nih.gov/pmc/blobs/b3c6/9292252/3f7483c787af/GLIA-69-2658-g002.jpg

文献检索

告别复杂PubMed语法,用中文像聊天一样搜索,搜遍4000万医学文献。AI智能推荐,让科研检索更轻松。

立即免费搜索

文件翻译

保留排版,准确专业,支持PDF/Word/PPT等文件格式,支持 12+语言互译。

免费翻译文档

深度研究

AI帮你快速写综述,25分钟生成高质量综述,智能提取关键信息,辅助科研写作。

立即免费体验