Gosztolai Adam, Arnaudon Alexis
Neuroengineering Laboratory, Brain Mind Institute & Interfaculty Institute of Bioengineering, EPFL, Lausanne, Switzerland.
Department of Mathematics, Imperial College London, London, UK.
Nat Commun. 2021 Jul 27;12(1):4561. doi: 10.1038/s41467-021-24884-1.
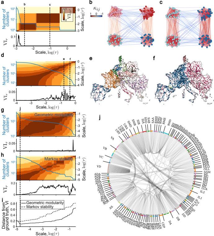
Describing networks geometrically through low-dimensional latent metric spaces has helped design efficient learning algorithms, unveil network symmetries and study dynamical network processes. However, latent space embeddings are limited to specific classes of networks because incompatible metric spaces generally result in information loss. Here, we study arbitrary networks geometrically by defining a dynamic edge curvature measuring the similarity between pairs of dynamical network processes seeded at nearby nodes. We show that the evolution of the curvature distribution exhibits gaps at characteristic timescales indicating bottleneck-edges that limit information spreading. Importantly, curvature gaps are robust to large fluctuations in node degrees, encoding communities until the phase transition of detectability, where spectral and node-clustering methods fail. Using this insight, we derive geometric modularity to find multiscale communities based on deviations from constant network curvature in generative and real-world networks, significantly outperforming most previous methods. Our work suggests using network geometry for studying and controlling the structure of and information spreading on networks.
通过低维潜在度量空间对网络进行几何描述有助于设计高效的学习算法、揭示网络对称性并研究动态网络过程。然而,潜在空间嵌入仅限于特定类别的网络,因为不兼容的度量空间通常会导致信息丢失。在此,我们通过定义一种动态边曲率来对任意网络进行几何研究,该曲率用于测量在附近节点处启动的动态网络过程对之间的相似性。我们表明,曲率分布的演化在特征时间尺度上呈现出间隙,表明存在限制信息传播的瓶颈边。重要的是,曲率间隙对节点度的大幅波动具有鲁棒性,在可检测性的相变之前对社区进行编码,而此时光谱和节点聚类方法失效。利用这一见解,我们推导出几何模块化,以基于生成网络和真实世界网络中与恒定网络曲率的偏差来找到多尺度社区,显著优于大多数先前的方法。我们的工作表明,利用网络几何来研究和控制网络的结构以及网络上的信息传播。