Suppr超能文献

不同剂量山柰酚对 D-半乳糖胺/脂多糖诱导的急性肝衰竭的影响不同,这取决于自噬途径。

Distinct effects of different doses of kaempferol on D‑GalN/LPS‑induced ALF depend on the autophagy pathway.

机构信息

Beijing Institute of Hepatology, Beijing Youan Hospital, Capital Medical University, Beijing 100069, P.R. China.

Beijing Institute of Hepatology, Beijing Youan Hospital, Capital Medical University, Beijing 100069, P.R. China.

出版信息

Mol Med Rep. 2021 Sep;24(3). doi: 10.3892/mmr.2021.12321. Epub 2021 Jul 28.

Abstract

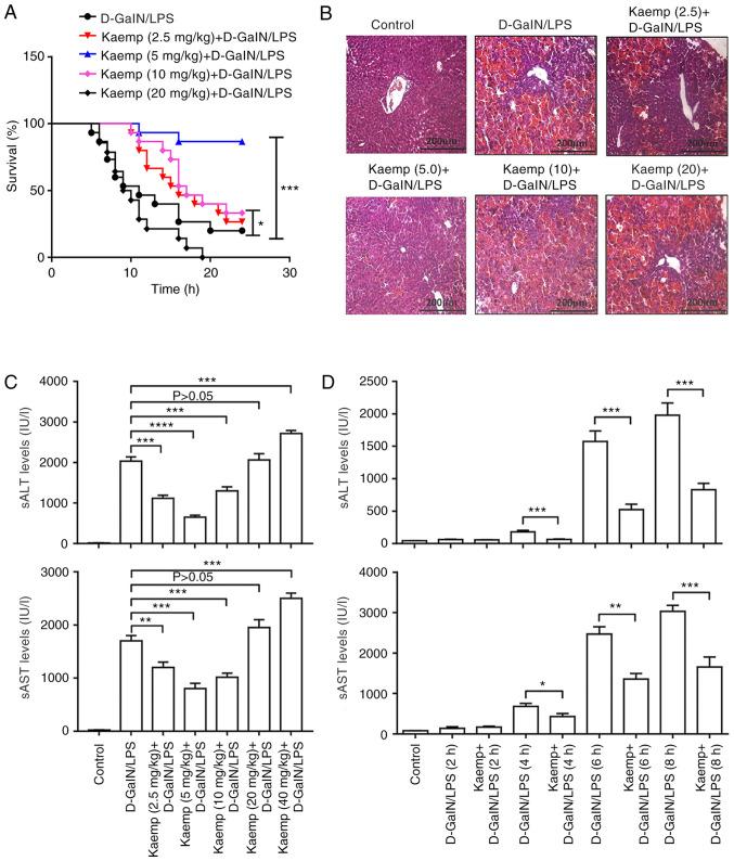
Kaempferol, a flavonoid compound, has various biological functions, such as anti‑inflammatory and antitumor activities. Acute liver failure (ALF) is a lethal clinical syndrome that occurs due to severe damage of the liver function. In the present study, the mechanisms underlying the therapeutic effects of kaempferol in ALF were evaluated. An ALF mouse model was established using D‑galactosamine (D‑GalN; 700 mg/kg)/lipopolysaccharide (LPS; 10 µg/kg). A total of 2 h before the administration of D‑GalN/LPS, mice were pretreated with different doses of kaempferol (2.5, 5, 10, 20 and 40 mg/kg), and 6 h after injection of D‑GalN/LPS, mice were euthanized. The survival rate, liver function and levels of inflammatory cytokines were assessed. The results demonstrated that kaempferol pretreatment protected hepatocytes from ALF induced by D‑GalN/LPS via regulation of the autophagy pathway, both and . Pretreatment with a high dose of kaempferol significantly decreased the survival rates and increased severe liver damage; however, pretreatment with a low dose of kaempferol had the opposite effect. Furthermore, pretreatment with a high dose of kaempferol enhanced the levels of proinflammatory cytokines [TNF‑α, IL‑6, IL‑12p40, IL‑1β, C‑X‑C motif chemokine ligand (CXCL)‑2, CXCL‑10] and markers of the MAPK signaling pathway [phosphorylated (p)‑JNK, p‑ERK, p‑p38], whereas pretreatment with a low dose of kaempferol had the opposite effect. Pretreatment with a high dose of kaempferol decreased autophagy, whereas pretreatment with a low dose of kaempferol increased autophagy and . It was also shown that pretreatment with 3‑methyadenine or autophagy related 7 small interfering RNA, to inhibit autophagy, partially abrogated the hepatoprotective effects of pretreatment with 5 mg/kg kaempferol in the ALF mouse model. These results demonstrate that the effects of different doses of kaempferol on D‑GalN/LPS‑induced ALF varies based on the dose, and that kaempferol exerted its effects via regulation of the autophagy pathway.

摘要

山奈酚是一种黄酮类化合物,具有多种生物学功能,如抗炎和抗肿瘤活性。急性肝衰竭(ALF)是一种致命的临床综合征,由严重的肝功能损害引起。在本研究中,评估了山奈酚在 ALF 中的治疗作用的机制。使用 D-半乳糖胺(D-GalN;700mg/kg)/脂多糖(LPS;10μg/kg)建立 ALF 小鼠模型。在给予 D-GalN/LPS 前 2 小时,用不同剂量的山奈酚(2.5、5、10、20 和 40mg/kg)预处理小鼠,在注射 D-GalN/LPS 后 6 小时处死小鼠。评估了存活率、肝功能和炎症细胞因子水平。结果表明,山奈酚预处理通过调节自噬途径保护肝细胞免受 D-GalN/LPS 诱导的 ALF, 和 。用高剂量的山奈酚预处理可显著降低存活率并增加严重的肝损伤;然而,低剂量的山奈酚预处理则有相反的效果。此外,高剂量的山奈酚预处理增强了促炎细胞因子[肿瘤坏死因子-α(TNF-α)、白细胞介素-6(IL-6)、白细胞介素-12p40(IL-12p40)、白细胞介素-1β(IL-1β)、C-X-C 基序趋化因子配体(CXCL)-2、CXCL-10]和丝裂原活化蛋白激酶(MAPK)信号通路标志物[磷酸化(p)-JNK、p-ERK、p-p38]的水平,而低剂量的山奈酚预处理则有相反的效果。高剂量的山奈酚预处理抑制自噬,而低剂量的山奈酚预处理则增加自噬 和 。此外,用 3-甲基腺嘌呤或自噬相关 7 小干扰 RNA 预处理以抑制自噬,部分阻断了 5mg/kg 山奈酚预处理对 ALF 小鼠模型的肝保护作用。这些结果表明,不同剂量的山奈酚对 D-GalN/LPS 诱导的 ALF 的作用因剂量而异,并且山奈酚通过调节自噬途径发挥作用。

https://cdn.ncbi.nlm.nih.gov/pmc/blobs/3d15/8335584/438a22500b52/mmr-24-03-12321-g00.jpg

文献AI研究员

20分钟写一篇综述,助力文献阅读效率提升50倍。

立即体验

用中文搜PubMed

大模型驱动的PubMed中文搜索引擎

马上搜索

文档翻译

学术文献翻译模型,支持多种主流文档格式。

立即体验