• 文献检索
  • 文档翻译
  • 深度研究
  • 学术资讯
  • Suppr Zotero 插件Zotero 插件
  • 邀请有礼
  • 套餐&价格
  • 历史记录
应用&插件
Suppr Zotero 插件Zotero 插件浏览器插件Mac 客户端Windows 客户端微信小程序
定价
高级版会员购买积分包购买API积分包
服务
文献检索文档翻译深度研究API 文档MCP 服务
关于我们
关于 Suppr公司介绍联系我们用户协议隐私条款
关注我们

Suppr 超能文献

核心技术专利:CN118964589B侵权必究
粤ICP备2023148730 号-1Suppr @ 2026

文献检索

告别复杂PubMed语法,用中文像聊天一样搜索,搜遍4000万医学文献。AI智能推荐,让科研检索更轻松。

立即免费搜索

文件翻译

保留排版,准确专业,支持PDF/Word/PPT等文件格式,支持 12+语言互译。

免费翻译文档

深度研究

AI帮你快速写综述,25分钟生成高质量综述,智能提取关键信息,辅助科研写作。

立即免费体验

二甲双胍通过Circ_0003214介导的miR-489-3p-ADAM10途径抑制下咽鳞状细胞癌的发展。

Metformin Inhibits the Development of Hypopharyngeal Squamous Cell Carcinoma through Circ_0003214-Mediated MiR-489-3p-ADAM10 Pathway.

作者信息

Chen Xiaoqiang, Li Chen, Chen Wei, Lin Shuchun, Yi Xuehan, Lin Qin, Xu Hao, Wang Desheng

机构信息

Department of Otolaryngology, Fujian Medical University Union Hospital, Fuzhou 350001, Fujian, China.

出版信息

J Oncol. 2021 Jul 13;2021:2265475. doi: 10.1155/2021/2265475. eCollection 2021.

DOI:10.1155/2021/2265475
PMID:34335751
原文链接:https://pmc.ncbi.nlm.nih.gov/articles/PMC8295003/
Abstract

PURPOSE

This study aims to explore the function of metformin in hypopharyngeal squamous cell carcinoma (HSCC) and the underlying mechanism.

METHODS

Cell viability, colony formation, cell apoptosis, and cell cycle were investigated using cell counting kit-8 assay, colony formation, and flow cytometry assay. Gene expression was detected by quantitative real-time polymerase chain reaction and western blot. The target relationship was validated by dual-luciferase reporter assay or RNA immunoprecipitation assay. An animal study was implemented to clarify the effect of metformin .

RESULTS

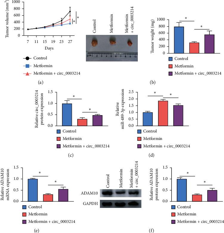
Metformin suppressed HSCC cell viability and colony formation ability and induced cell cycle arrest and apoptosis, and circ_0003214 overexpression weakened these effects. Circ_0003214 regulated A disintegrin and metalloproteinase domain-containing protein 10 (ADAM10) expression via targeting miR-489-3p. Besides, miR-489-3p restoration reversed the role of circ_0003214, and ADAM10 knockdown reversed miR-489-3p inhibition-mediated effect. Moreover, metformin blocked tumor growth via the circ_0003214-miR-489-3p-ADAM10 axis .

CONCLUSION

Metformin inhibits HSCC progression through the circ_0003214/miR-489-3p/ADAM10 pathway.

摘要

目的

本研究旨在探讨二甲双胍在下咽鳞状细胞癌(HSCC)中的作用及其潜在机制。

方法

使用细胞计数试剂盒-8法、集落形成实验和流式细胞术检测细胞活力、集落形成、细胞凋亡和细胞周期。通过定量实时聚合酶链反应和蛋白质印迹法检测基因表达。通过双荧光素酶报告基因实验或RNA免疫沉淀实验验证靶标关系。进行动物实验以阐明二甲双胍的作用。

结果

二甲双胍抑制HSCC细胞活力和集落形成能力,诱导细胞周期阻滞和凋亡,而circ_0003214过表达减弱了这些作用。Circ_0003214通过靶向miR-489-3p调节含解聚素和金属蛋白酶结构域蛋白10(ADAM10)的表达。此外,miR-489-3p的恢复逆转了circ_0003214的作用,ADAM10的敲低逆转了miR-489-3p抑制介导的效应。此外,二甲双胍通过circ_0003214-miR-489-3p-ADAM10轴阻断肿瘤生长。

结论

二甲双胍通过circ_0003214/miR-489-3p/ADAM10途径抑制HSCC进展。

https://cdn.ncbi.nlm.nih.gov/pmc/blobs/4d56/8295003/7b60c01c1127/JO2021-2265475.008.jpg
https://cdn.ncbi.nlm.nih.gov/pmc/blobs/4d56/8295003/62d0fda548fa/JO2021-2265475.001.jpg
https://cdn.ncbi.nlm.nih.gov/pmc/blobs/4d56/8295003/674941051f1d/JO2021-2265475.002.jpg
https://cdn.ncbi.nlm.nih.gov/pmc/blobs/4d56/8295003/94e567e9597d/JO2021-2265475.003.jpg
https://cdn.ncbi.nlm.nih.gov/pmc/blobs/4d56/8295003/25c7cdf6b937/JO2021-2265475.004.jpg
https://cdn.ncbi.nlm.nih.gov/pmc/blobs/4d56/8295003/2ef7c6cddc86/JO2021-2265475.005.jpg
https://cdn.ncbi.nlm.nih.gov/pmc/blobs/4d56/8295003/147805845003/JO2021-2265475.006.jpg
https://cdn.ncbi.nlm.nih.gov/pmc/blobs/4d56/8295003/8a18e93eaacf/JO2021-2265475.007.jpg
https://cdn.ncbi.nlm.nih.gov/pmc/blobs/4d56/8295003/7b60c01c1127/JO2021-2265475.008.jpg
https://cdn.ncbi.nlm.nih.gov/pmc/blobs/4d56/8295003/62d0fda548fa/JO2021-2265475.001.jpg
https://cdn.ncbi.nlm.nih.gov/pmc/blobs/4d56/8295003/674941051f1d/JO2021-2265475.002.jpg
https://cdn.ncbi.nlm.nih.gov/pmc/blobs/4d56/8295003/94e567e9597d/JO2021-2265475.003.jpg
https://cdn.ncbi.nlm.nih.gov/pmc/blobs/4d56/8295003/25c7cdf6b937/JO2021-2265475.004.jpg
https://cdn.ncbi.nlm.nih.gov/pmc/blobs/4d56/8295003/2ef7c6cddc86/JO2021-2265475.005.jpg
https://cdn.ncbi.nlm.nih.gov/pmc/blobs/4d56/8295003/147805845003/JO2021-2265475.006.jpg
https://cdn.ncbi.nlm.nih.gov/pmc/blobs/4d56/8295003/8a18e93eaacf/JO2021-2265475.007.jpg
https://cdn.ncbi.nlm.nih.gov/pmc/blobs/4d56/8295003/7b60c01c1127/JO2021-2265475.008.jpg

相似文献

1
Metformin Inhibits the Development of Hypopharyngeal Squamous Cell Carcinoma through Circ_0003214-Mediated MiR-489-3p-ADAM10 Pathway.二甲双胍通过Circ_0003214介导的miR-489-3p-ADAM10途径抑制下咽鳞状细胞癌的发展。
J Oncol. 2021 Jul 13;2021:2265475. doi: 10.1155/2021/2265475. eCollection 2021.
2
Circ_0088194 Regulates Proliferation, Migration, Apoptosis, and Inflammation by miR-30a-3p/ADAM10 Axis in Rheumatoid Arthritis Fibroblastic Synovial Cells.环状RNA_0088194通过miR-30a-3p/ADAM10轴调控类风湿关节炎成纤维样滑膜细胞的增殖、迁移、凋亡及炎症反应
Inflammation. 2023 Feb;46(1):161-174. doi: 10.1007/s10753-022-01719-9. Epub 2022 Aug 2.
3
Identification of Circ-FNDC3B, an Overexpressed circRNA in Abdominal Aortic Aneurysm, as a Regulator of Vascular Smooth Muscle Cells.鉴定腹主动脉瘤中过表达的 circRNA Circ-FNDC3B 作为血管平滑肌细胞的调控因子。
Int Heart J. 2021 Nov 30;62(6):1387-1398. doi: 10.1536/ihj.21-186. Epub 2021 Nov 17.
4
Silencing of circ-PRKCH protects against lipopolysaccharide (LPS)-evoked chondrocyte damage and extracellular matrix loss by the miR-140-3p/ADAM10 axis.环状PRKCH的沉默通过miR-140-3p/ADAM10轴保护软骨细胞免受脂多糖(LPS)诱发的损伤和细胞外基质丢失。
Gen Physiol Biophys. 2021 Mar;40(2):89-101. doi: 10.4149/gpb_2021001.
5
Circ_0000376 downregulation inhibits the progression of non-small cell lung cancer by mediating the miR-488-3p/BRD4 axis and the PI3K/PKB signaling pathway.Circ_0000376下调通过介导miR-488-3p/BRD4轴和PI3K/PKB信号通路抑制非小细胞肺癌进展。
Histol Histopathol. 2021 Dec;36(12):1309-1324. doi: 10.14670/HH-18-390. Epub 2021 Nov 3.
6
Hsa_circ_0000527 Downregulation Suppresses the Development of Retinoblastoma by Modulating the miR-27a-3p/HDAC9 Pathway.Hsa_circ_0000527 通过调控 miR-27a-3p/HDAC9 通路抑制视网膜母细胞瘤的发展。
Curr Eye Res. 2022 Jan;47(1):115-126. doi: 10.1080/02713683.2021.1925697. Epub 2021 Nov 25.
7
Circ_0023028 contributes to the progression of laryngeal squamous cell carcinoma by upregulating LASP1 through miR-486-3p.Circ_0023028 通过上调 miR-486-3p 促进喉鳞状细胞癌的进展。
Mol Cell Biochem. 2021 Aug;476(8):2951-2961. doi: 10.1007/s11010-021-04129-x. Epub 2021 Mar 23.
8
Circ_0059354 aggravates the progression of papillary thyroid carcinoma by elevating ARFGEF1 through sponging miR-766-3p.环状 RNA 0059354 通过海绵吸附 miR-766-3p 升高 ARFGEF1 加剧甲状腺乳头状癌细胞的进展。
J Endocrinol Invest. 2022 Apr;45(4):825-836. doi: 10.1007/s40618-021-01713-2. Epub 2021 Dec 2.
9
Circular RNA has_circ_0000034 accelerates retinoblastoma advancement through the miR-361-3p/ADAM19 axis.环状 RNA 通过 miR-361-3p/ADAM19 轴促进视网膜母细胞瘤进展。
Mol Cell Biochem. 2021 Jan;476(1):69-80. doi: 10.1007/s11010-020-03886-5. Epub 2020 Aug 25.
10
Circ_0084927 Facilitates Cervical Cancer Development via Sponging miR-142-3p and Upregulating ARL2.Circ_0084927通过海绵化miR-142-3p并上调ARL2促进宫颈癌发展。
Cancer Manag Res. 2020 Sep 28;12:9271-9283. doi: 10.2147/CMAR.S263596. eCollection 2020.

引用本文的文献

1
The mechanisms of action of metformin on head and neck cancer in the pre-clinical setting: a scoping review.二甲双胍在临床前环境中对头颈部癌的作用机制:一项范围综述。
Front Oncol. 2024 Feb 22;14:1358854. doi: 10.3389/fonc.2024.1358854. eCollection 2024.
2
circ0005027 Acting as a ceRNA Affects the Malignant Biological Behavior of Hypopharyngeal Squamous Cell Carcinoma by Modulating miR-548c-3p/CDH1 Axis.circ0005027 通过调控 miR-548c-3p/CDH1 轴作为 ceRNA 影响下咽鳞癌细胞的恶性生物学行为。
Biochem Genet. 2024 Aug;62(4):2853-2868. doi: 10.1007/s10528-023-10570-y. Epub 2023 Nov 29.

本文引用的文献

1
circRNA-miRNA-mRNA regulatory network in human lung cancer: an update.人类肺癌中的circRNA-miRNA-mRNA调控网络:最新进展
Cancer Cell Int. 2020 May 19;20:173. doi: 10.1186/s12935-020-01245-4. eCollection 2020.
2
Use of metformin and risk of breast and colorectal cancer.二甲双胍的使用与乳腺癌和结直肠癌风险。
Diabetes Res Clin Pract. 2020 Jul;165:108232. doi: 10.1016/j.diabres.2020.108232. Epub 2020 May 22.
3
Treatment patterns and survival outcomes of advanced hypopharyngeal squamous cell carcinoma.晚期下咽鳞状细胞癌的治疗模式和生存结果。
World J Surg Oncol. 2020 May 1;18(1):82. doi: 10.1186/s12957-020-01866-z.
4
The Use of Metformin to Increase the Human Healthspan.二甲双胍在增加人类健康寿命中的应用。
Adv Exp Med Biol. 2020;1260:319-332. doi: 10.1007/978-3-030-42667-5_13.
5
Metformin overcomes resistance to cisplatin in triple-negative breast cancer (TNBC) cells by targeting RAD51.二甲双胍通过靶向 RAD51 克服三阴性乳腺癌 (TNBC) 细胞对顺铂的耐药性。
Breast Cancer Res. 2019 Oct 22;21(1):115. doi: 10.1186/s13058-019-1204-2.
6
The effect of metformin use on hypopharyngeal squamous cell carcinoma in diabetes mellitus patients.二甲双胍对糖尿病患者下咽鳞癌的影响。
BMC Cancer. 2019 Aug 30;19(1):862. doi: 10.1186/s12885-019-6083-5.
7
PCDH20 acts as a tumour-suppressor gene through the Wnt/β-catenin signalling pathway in hypopharyngeal squamous cell carcinoma.PCDH20 通过 Wnt/β-catenin 信号通路在下咽鳞癌中作为肿瘤抑制基因发挥作用。
Cancer Biomark. 2019;26(2):209-217. doi: 10.3233/CBM-190442.
8
Metformin Associated With Increased Survival in Type 2 Diabetes Patients With Pancreatic Cancer and Lymphoma.二甲双胍可提高伴有胰腺癌和淋巴瘤的 2 型糖尿病患者的生存率。
Am J Med Sci. 2019 Sep;358(3):200-203. doi: 10.1016/j.amjms.2019.06.002. Epub 2019 Jul 4.
9
Treatment with metformin in twelve patients with Lafora disease.采用二甲双胍治疗十二例拉福拉病患者。
Orphanet J Rare Dis. 2019 Jun 21;14(1):149. doi: 10.1186/s13023-019-1132-3.
10
Metformin inhibits metastatic breast cancer progression and improves chemosensitivity by inducing vessel normalization via PDGF-B downregulation.二甲双胍通过下调 PDGF-B 诱导血管正常化,抑制转移性乳腺癌进展并提高化疗敏感性。
J Exp Clin Cancer Res. 2019 Jun 4;38(1):235. doi: 10.1186/s13046-019-1211-2.