Suppr超能文献

姜黄素通过调节miR-30a-5p/PCLAF轴抑制前列腺癌进展。

Curcumin inhibits prostate cancer progression by regulating the miR-30a-5p/PCLAF axis.

作者信息

Pan Liang, Sha Jian, Lin Wenyao, Wang Yuxiong, Bian Tingzhang, Guo Jianming

机构信息

Department of Urology, Xuhui Hospital, Zhongshan Hospital Affiliated to Fudan University, Shanghai 200031, P.R. China.

Department of Urology, Zhongshan Hospital Affiliated to Fudan University, Shanghai 200032, P.R. China.

出版信息

Exp Ther Med. 2021 Sep;22(3):969. doi: 10.3892/etm.2021.10401. Epub 2021 Jul 7.

Abstract

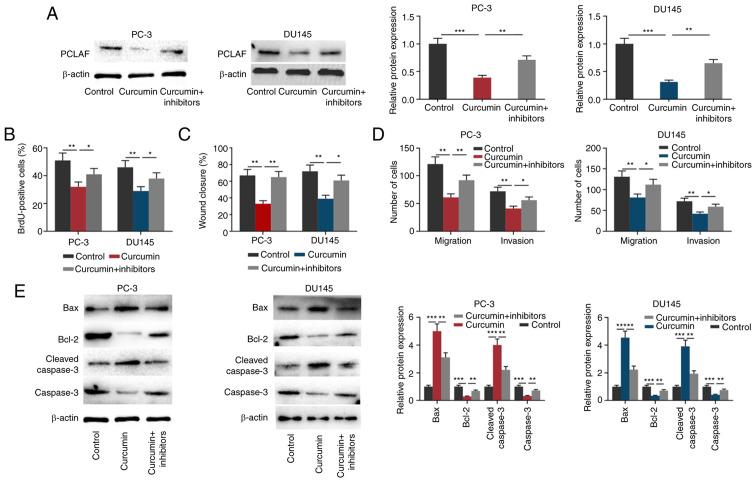
Curcumin has been shown to inhibit the growth of a variety of tumor cells. However, the biological functions of curcumin in prostate cancer (PCa) have not yet fully elucidated. The objective of the present study was to investigate the role of curcumin on the proliferation, migration, invasion and apoptosis of PCa cells and the underlying mechanism. Cell Counting Kit-8 and flow cytometry were used to detect the effects of curcumin at different concentrations on the proliferation and apoptosis of PCa cell lines, PC-3 and DU145. BrdU and Transwell assays, western blotting and reverse transcription-quantitative PCR were used to determine the effect of curcumin on cell proliferation, migration and invasion, apoptosis-related protein expression, and microRNA (miR)-30a-5p and PCNA clamp associated factor (PCLAF) expression, respectively. In addition, bioinformatics analysis and Pearson's correlation test were used to verify the relationship between miR-30a-5p and PCLAF. Curcumin was observed to impede the proliferation, migration and invasion of PCa cells, and promote their apoptosis in a time- and dose-dependent manner. Curcumin enhanced miR-30a-5p expression and inhibited PCLAF expression; furthermore, there was a negative correlation between miR-30a-5p and PCLAF expression in PCa tissues. In addition, transfection of miR-30a-5p inhibitors partially reversed the function of curcumin on cell proliferation, migration, invasion and apoptosis. Overall, curcumin suppressed the malignant biological behaviors of PCa cells by regulating the miR-30a-5p/PCLAF axis.

摘要

姜黄素已被证明可抑制多种肿瘤细胞的生长。然而,姜黄素在前列腺癌(PCa)中的生物学功能尚未完全阐明。本研究的目的是探讨姜黄素对PCa细胞增殖、迁移、侵袭和凋亡的作用及其潜在机制。采用细胞计数试剂盒-8和流式细胞术检测不同浓度姜黄素对PCa细胞系PC-3和DU145增殖和凋亡的影响。分别采用BrdU和Transwell实验、蛋白质印迹法以及逆转录-定量PCR法来测定姜黄素对细胞增殖、迁移和侵袭、凋亡相关蛋白表达以及微小RNA(miR)-30a-5p和增殖细胞核抗原钳相关因子(PCLAF)表达的影响。此外,利用生物信息学分析和Pearson相关性检验来验证miR-30a-5p与PCLAF之间的关系。观察到姜黄素以时间和剂量依赖性方式阻碍PCa细胞的增殖、迁移和侵袭,并促进其凋亡。姜黄素增强miR-30a-5p表达并抑制PCLAF表达;此外,在PCa组织中miR-30a-5p与PCLAF表达之间呈负相关。此外,转染miR-30a-5p抑制剂可部分逆转姜黄素对细胞增殖、迁移、侵袭和凋亡的作用。总体而言,姜黄素通过调节miR-30a-5p/PCLAF轴抑制PCa细胞的恶性生物学行为。

https://cdn.ncbi.nlm.nih.gov/pmc/blobs/ecb0/8290411/b1d5fb941c17/etm-22-03-10401-g00.jpg

文献AI研究员

20分钟写一篇综述,助力文献阅读效率提升50倍。

立即体验

用中文搜PubMed

大模型驱动的PubMed中文搜索引擎

马上搜索

文档翻译

学术文献翻译模型,支持多种主流文档格式。

立即体验