Immunology and Reproduction Biology Laboratory & State Key Laboratory of Analytical Chemistry for Life Science, Medical School, Nanjing University, Nanjing 210093, China.
Jiangsu Key Laboratory of Molecular Medicine, Nanjing University, Nanjing 210093, China.
Theranostics. 2021 Jun 11;11(16):7640-7657. doi: 10.7150/thno.61178. eCollection 2021.
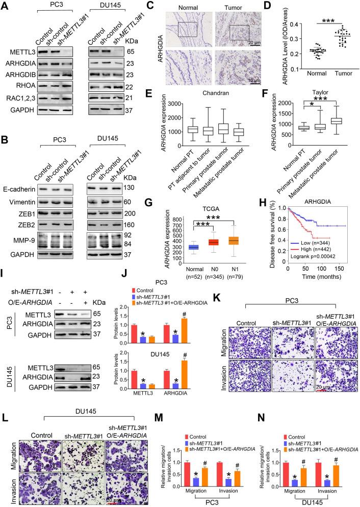
: Since primary prostate cancer (PCa) can advance to the life-threatening metastatic PCa, exploring the molecular mechanisms underlying PCa metastasis is crucial for developing the novel targeted preventive strategies for decreasing the mortality of PCa. RNA N-methyladenosine (mA) is an emerging regulatory mechanism for gene expression and its specific roles in PCa progression remains elusive. Western blotting, quantitative real-time PCR and immunohistochemical analyses were used to detect target gene expression in PCa cells and prostate tissues from patients. RNA immunoprecipitation was conducted to analyze the specific binding of mRNA to the target protein. Migration and invasion assays were used to assess the migratory capacities of cancer cells. The correlation between target gene expression and survival rate of PCa patients was analyzed based the TCGA database. We found that total RNA N-methyladenosine (mA) modification levels were markedly upregulated in human PCa tissues due to increased expression of methyltransferase like 3 (METTL3). Further studies revealed that the migratory and invasive capacities of PCa cells were markedly suppressed upon METTL3 knockdown. Mechanistically, METTL3 mediates mA modification of USP4 mRNA at A2696, and mA reader protein YTHDF2 binds to and induces degradation of mRNA by recruiting RNA-binding protein HNRNPD to the mRNA. Decrease of USP4 fails to remove the ubiquitin group from ELAVL1 protein, resulting in a reduction of ELAVL1 protein. Lastly, downregulation of ELAVL1 in turn increases ARHGDIA expression, promoting migration and invasion of PCa cells. Our findings highlight the role of METTL3 in modulating invasion and metastasis of PCa cells, providing insight into promising therapeutic strategies for hindering PCa progressing to deadly metastases.
: 由于原发性前列腺癌(PCa)可能进展为致命的转移性 PCa,因此探索 PCa 转移的分子机制对于开发新的靶向预防策略以降低 PCa 死亡率至关重要。RNA N6-甲基腺苷(mA)是一种新兴的基因表达调控机制,但其在 PCa 进展中的特定作用仍不清楚。 Western blot、定量实时 PCR 和免疫组织化学分析用于检测 PCa 细胞和患者前列腺组织中的靶基因表达。RNA 免疫沉淀用于分析 mRNA 与靶蛋白的特异性结合。迁移和侵袭实验用于评估癌细胞的迁移能力。根据 TCGA 数据库分析靶基因表达与 PCa 患者生存率的相关性。 我们发现,由于甲基转移酶样 3(METTL3)的表达增加,人 PCa 组织中的总 RNA N6-甲基腺苷(mA)修饰水平显着上调。进一步的研究表明,METTL3 敲低显着抑制了 PCa 细胞的迁移和侵袭能力。从机制上讲,METTL3 介导 USP4 mRNA 在 A2696 处的 mA 修饰,mA 读蛋白 YTHDF2 通过招募 RNA 结合蛋白 HNRNPD 结合到 mRNA 并诱导其降解来结合并诱导 USP4 mRNA 的降解。USP4 的减少不能从 ELAVL1 蛋白上去除泛素基团,导致 ELAVL1 蛋白减少。最后,ELAVL1 的下调反过来又增加了 ARHGDIA 的表达,促进了 PCa 细胞的迁移和侵袭。 我们的研究结果强调了 METTL3 在调节 PCa 细胞侵袭和转移中的作用,为开发阻止 PCa 进展为致命转移的有前途的治疗策略提供了新的见解。