Suppr超能文献

基因表达与拷贝数的解偶联为非整倍体癌症提供了治疗机会。

Uncoupling of gene expression from copy number presents therapeutic opportunities in aneuploid cancers.

机构信息

Department of Bioinformatics and Computational Biology, The University of Texas MD Anderson Cancer Center, Houston, TX 77030, USA.

Cell, Developmental and Cancer Biology, Knight Cancer Institute, Oregon Health University, Portland, OR 97201, USA.

出版信息

Cell Rep Med. 2021 Jul 21;2(7):100349. doi: 10.1016/j.xcrm.2021.100349. eCollection 2021 Jul 20.

Abstract

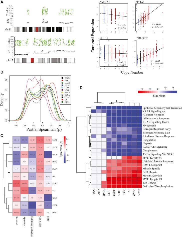
Uncoupling of mRNA expression from copy number (UECN) might be a strategy for cancer cells to a tolerate high degree of aneuploidy. To test the extent and role of UECN across cancers, we perform integrative multiomic analysis of The Cancer Genome Atlas (TCGA) dataset, encompassing ∼5,000 individual tumors. We find UECN is common in cancers and is associated with increased oncogenic signaling, proliferation, and immune suppression. UECN appears to be orchestrated by complex regulatory changes, with transcription factors (TFs) playing a prominent role. To further dissect the regulatory mechanisms, we develop a systems-biology approach to identify candidate TFs, which could serve as targets to disrupt UECN and reduce tumor fitness. Applying our approach to TCGA data, we identify 21 putative targets, 42.8% of which are validated by independent sources. Together, our study indicates that UECN is likely an important mechanism in development of aneuploid tumors and might be therapeutically targetable.

摘要

mRNA 表达与拷贝数解偶联(UECN)可能是癌细胞耐受高度非整倍体的一种策略。为了测试 UECN 在癌症中的程度和作用,我们对包含约 5000 个个体肿瘤的癌症基因组图谱(TCGA)数据集进行了综合多组学分析。我们发现 UECN 在癌症中很常见,并且与致癌信号的增加、增殖和免疫抑制有关。UECN 似乎是由复杂的调节变化来协调的,转录因子(TFs)起着突出的作用。为了进一步剖析调控机制,我们开发了一种系统生物学方法来识别候选 TFs,这些 TFs 可作为破坏 UECN 和降低肿瘤适应性的靶点。将我们的方法应用于 TCGA 数据,我们确定了 21 个假定的靶点,其中 42.8%的靶点被独立来源验证。总之,我们的研究表明,UECN 可能是发育中非整倍体肿瘤的重要机制,并且可能是治疗的靶点。

https://cdn.ncbi.nlm.nih.gov/pmc/blobs/bc0d/8324495/27de34c8bbce/fx1.jpg

文献检索

告别复杂PubMed语法,用中文像聊天一样搜索,搜遍4000万医学文献。AI智能推荐,让科研检索更轻松。

立即免费搜索

文件翻译

保留排版,准确专业,支持PDF/Word/PPT等文件格式,支持 12+语言互译。

免费翻译文档

深度研究

AI帮你快速写综述,25分钟生成高质量综述,智能提取关键信息,辅助科研写作。

立即免费体验