• 文献检索
  • 文档翻译
  • 深度研究
  • 学术资讯
  • Suppr Zotero 插件Zotero 插件
  • 邀请有礼
  • 套餐&价格
  • 历史记录
应用&插件
Suppr Zotero 插件Zotero 插件浏览器插件Mac 客户端Windows 客户端微信小程序
定价
高级版会员购买积分包购买API积分包
服务
文献检索文档翻译深度研究API 文档MCP 服务
关于我们
关于 Suppr公司介绍联系我们用户协议隐私条款
关注我们

Suppr 超能文献

核心技术专利:CN118964589B侵权必究
粤ICP备2023148730 号-1Suppr @ 2026

文献检索

告别复杂PubMed语法,用中文像聊天一样搜索,搜遍4000万医学文献。AI智能推荐,让科研检索更轻松。

立即免费搜索

文件翻译

保留排版,准确专业,支持PDF/Word/PPT等文件格式,支持 12+语言互译。

免费翻译文档

深度研究

AI帮你快速写综述,25分钟生成高质量综述,智能提取关键信息,辅助科研写作。

立即免费体验

工程化超分子水凝胶中细胞黏附信号的动力学,以轻松控制细胞包封和行为。

Engineering the Dynamics of Cell Adhesion Cues in Supramolecular Hydrogels for Facile Control over Cell Encapsulation and Behavior.

机构信息

Institute for Complex Molecular Systems, Eindhoven University of Technology, P.O. Box 513, Eindhoven, MB 5600, The Netherlands.

Laboratory of Chemical Biology, Department of Biomedical Engineering, Eindhoven University of Technology, P.O. Box 513, Eindhoven, MB 5600, The Netherlands.

出版信息

Adv Mater. 2021 Sep;33(37):e2008111. doi: 10.1002/adma.202008111. Epub 2021 Aug 1.

DOI:10.1002/adma.202008111
PMID:34337776
原文链接:https://pmc.ncbi.nlm.nih.gov/articles/PMC11468203/
Abstract

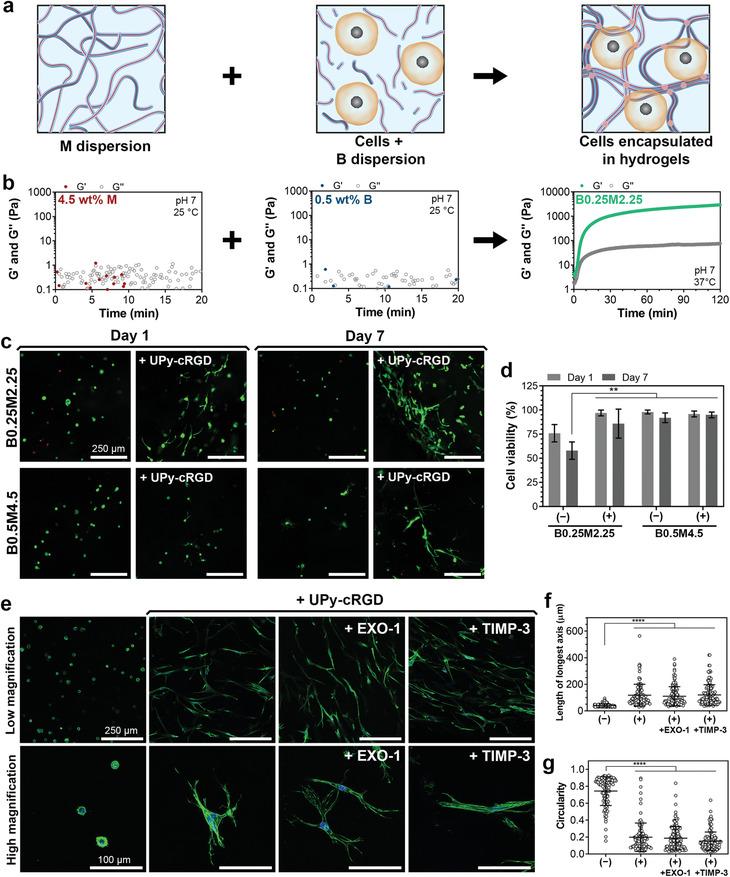
The extracellular matrix (ECM) forms through hierarchical assembly of small and larger polymeric molecules into a transient, hydrogel-like fibrous network that provides mechanical support and biochemical cues to cells. Synthetic, fibrous supramolecular networks formed via non-covalent assembly of various molecules are therefore potential candidates as synthetic mimics of the natural ECM, provided that functionalization with biochemical cues is effective. Here, combinations of slow and fast exchanging molecules that self-assemble into supramolecular fibers are employed to form transient hydrogel networks with tunable dynamic behavior. Obtained results prove that modulating the ratio between these molecules dictates the extent of dynamic behavior of the hydrogels at both the molecular and the network level, which is proposed to enable effective incorporation of cell-adhesive functionalities in these materials. Excitingly, the dynamic nature of the supramolecular components in this system can be conveniently employed to formulate multicomponent supramolecular hydrogels for easy culturing and encapsulation of single cells, spheroids, and organoids. Importantly, these findings highlight the significance of molecular design and exchange dynamics for the application of supramolecular hydrogels as synthetic ECM mimics.

摘要

细胞外基质(ECM)通过小分子和大分子聚合物的分级组装形成,形成一种短暂的、水凝胶样的纤维网络,为细胞提供机械支撑和生化信号。因此,通过各种分子的非共价组装形成的合成纤维超分子网络是天然 ECM 的潜在合成模拟物,只要生化信号的功能化有效。在这里,采用缓慢和快速交换分子的组合,自组装成超分子纤维,形成具有可调动态行为的瞬态水凝胶网络。研究结果证明,调节这些分子之间的比例可以控制水凝胶在分子和网络水平上的动态行为的程度,这被认为可以有效地将细胞黏附功能整合到这些材料中。令人兴奋的是,该系统中超分子成分的动态特性可以方便地用于配方多组分超分子水凝胶,便于单细胞、球体和类器官的培养和封装。重要的是,这些发现强调了分子设计和交换动力学对于将超分子水凝胶用作合成 ECM 模拟物的应用的重要性。

https://cdn.ncbi.nlm.nih.gov/pmc/blobs/c622/11468203/819ae06b48f5/ADMA-33-2008111-g007.jpg
https://cdn.ncbi.nlm.nih.gov/pmc/blobs/c622/11468203/779a5e00f213/ADMA-33-2008111-g001.jpg
https://cdn.ncbi.nlm.nih.gov/pmc/blobs/c622/11468203/13df2b755b2f/ADMA-33-2008111-g006.jpg
https://cdn.ncbi.nlm.nih.gov/pmc/blobs/c622/11468203/aeefe062c528/ADMA-33-2008111-g003.jpg
https://cdn.ncbi.nlm.nih.gov/pmc/blobs/c622/11468203/d4d699080252/ADMA-33-2008111-g005.jpg
https://cdn.ncbi.nlm.nih.gov/pmc/blobs/c622/11468203/ae5ec6b875c9/ADMA-33-2008111-g004.jpg
https://cdn.ncbi.nlm.nih.gov/pmc/blobs/c622/11468203/819ae06b48f5/ADMA-33-2008111-g007.jpg
https://cdn.ncbi.nlm.nih.gov/pmc/blobs/c622/11468203/779a5e00f213/ADMA-33-2008111-g001.jpg
https://cdn.ncbi.nlm.nih.gov/pmc/blobs/c622/11468203/13df2b755b2f/ADMA-33-2008111-g006.jpg
https://cdn.ncbi.nlm.nih.gov/pmc/blobs/c622/11468203/aeefe062c528/ADMA-33-2008111-g003.jpg
https://cdn.ncbi.nlm.nih.gov/pmc/blobs/c622/11468203/d4d699080252/ADMA-33-2008111-g005.jpg
https://cdn.ncbi.nlm.nih.gov/pmc/blobs/c622/11468203/ae5ec6b875c9/ADMA-33-2008111-g004.jpg
https://cdn.ncbi.nlm.nih.gov/pmc/blobs/c622/11468203/819ae06b48f5/ADMA-33-2008111-g007.jpg

相似文献

1
Engineering the Dynamics of Cell Adhesion Cues in Supramolecular Hydrogels for Facile Control over Cell Encapsulation and Behavior.工程化超分子水凝胶中细胞黏附信号的动力学,以轻松控制细胞包封和行为。
Adv Mater. 2021 Sep;33(37):e2008111. doi: 10.1002/adma.202008111. Epub 2021 Aug 1.
2
Modular mixing of benzene-1,3,5-tricarboxamide supramolecular hydrogelators allows tunable biomimetic hydrogels for control of cell aggregation in 3D.苯-1,3,5-三甲酰胺超分子水凝胶因子的模块化混合允许可调仿生水凝胶控制 3D 中的细胞聚集。
Biomater Sci. 2022 Aug 24;10(17):4740-4755. doi: 10.1039/d2bm00312k.
3
In Situ Covalent Reinforcement of a Benzene-1,3,5-Tricarboxamide Supramolecular Polymer Enables Biomimetic, Tough, and Fibrous Hydrogels and Bioinks.苯-1,3,5-三羧酸酰胺超分子聚合物的原位共价增强使其能够仿生、坚韧、纤维状水凝胶和生物墨水。
Adv Mater. 2023 Sep;35(35):e2301242. doi: 10.1002/adma.202301242. Epub 2023 Jul 30.
4
Molecular Tuning of a Benzene-1,3,5-Tricarboxamide Supramolecular Fibrous Hydrogel Enables Control over Viscoelasticity and Creates Tunable ECM-Mimetic Hydrogels and Bioinks.通过对苯三甲酰胺超分子纤维水凝胶的分子调控,实现了对其黏弹性的控制,并构建了具有可调节特性的细胞外基质模拟水凝胶和生物墨水。
Adv Mater. 2023 Jun;35(24):e2207053. doi: 10.1002/adma.202207053. Epub 2023 Apr 28.
5
Development of a Fully Synthetic Corneal Stromal Construct via Supramolecular Hydrogel Engineering.通过超分子水凝胶工程开发全合成角膜基质构建体。
Adv Healthc Mater. 2023 Dec;12(32):e2301392. doi: 10.1002/adhm.202301392. Epub 2023 Oct 5.
6
Mimicking the extracellular world: from natural to fully synthetic matrices utilizing supramolecular biomaterials.模拟细胞外环境:从天然到完全合成基质利用超分子生物材料。
Nanoscale. 2024 Sep 12;16(35):16290-16312. doi: 10.1039/d4nr02088j.
7
Conjugated Polymer-Functionalized Stretchable Supramolecular Hydrogels to Monitor and Control Cellular Behavior.共轭聚合物功能化的可拉伸超分子水凝胶用于监测和控制细胞行为。
ACS Appl Mater Interfaces. 2022 Mar 16;14(10):12674-12683. doi: 10.1021/acsami.2c00460. Epub 2022 Mar 2.
8
Using Chemistry To Recreate the Complexity of the Extracellular Matrix: Guidelines for Supramolecular Hydrogel-Cell Interactions.利用化学手段重现细胞外基质的复杂性:超分子水凝胶-细胞相互作用的指导原则。
J Am Chem Soc. 2024 Jul 3;146(26):17539-17558. doi: 10.1021/jacs.4c02980. Epub 2024 Jun 18.
9
Guest-Host Supramolecular Assembly of Injectable Hydrogel Nanofibers for Cell Encapsulation.客体-主体超分子组装的可注射水凝胶纳米纤维用于细胞封装。
ACS Biomater Sci Eng. 2021 Sep 13;7(9):4164-4174. doi: 10.1021/acsbiomaterials.1c00275. Epub 2021 Apr 23.
10
Fibrous Hydrogels for Cell Encapsulation: A Modular and Supramolecular Approach.用于细胞封装的纤维水凝胶:模块化和超分子方法
PLoS One. 2016 May 25;11(5):e0155625. doi: 10.1371/journal.pone.0155625. eCollection 2016.

引用本文的文献

1
Biohybrid corneal stromal tissue formation using keratocytes encapsulated in supramolecular microgels.利用包裹在超分子微凝胶中的角膜细胞形成生物杂交角膜基质组织。
Mater Today Bio. 2025 Aug 16;34:102214. doi: 10.1016/j.mtbio.2025.102214. eCollection 2025 Oct.
2
Tuning the Supramolecular Polymerization and Cell Response of Ureidopyrimidinone Monomers by Pushing the Hydrophobic Threshold.通过突破疏水阈值调控脲嘧啶酮单体的超分子聚合及细胞反应
J Am Chem Soc. 2025 Jun 25;147(25):21478-21491. doi: 10.1021/jacs.5c01445. Epub 2025 Jun 11.
3
Engineering Supramolecular Hydrogen Bonding Interactions into Dynamic Covalent Polymers To Obtain Double Dynamic Biomaterials.

本文引用的文献

1
Engineered materials for organoid systems.用于类器官系统的工程材料。
Nat Rev Mater. 2019 Sep;4(9):606-622. doi: 10.1038/s41578-019-0129-9. Epub 2019 Aug 16.
2
Selective Proteolytic Degradation of Guest-Host Assembled, Injectable Hyaluronic Acid Hydrogels.客体-主体组装的可注射透明质酸水凝胶的选择性蛋白水解降解
ACS Biomater Sci Eng. 2015 Apr 13;1(4):277-286. doi: 10.1021/ab5001673. Epub 2015 Mar 9.
3
Synthetic alternatives to Matrigel.基质胶的合成替代品。
将超分子氢键相互作用引入动态共价聚合物以获得双动态生物材料。
J Am Chem Soc. 2025 Jun 4;147(22):18674-18684. doi: 10.1021/jacs.4c15102. Epub 2025 May 23.
4
Hybrid pH Responsive Supramolecular Polymers Through the Combination of the Ureido-Pyrimidinone Motif with β-Sheet Peptide Sequences.通过脲基嘧啶酮基序与β-折叠肽序列结合的混合pH响应超分子聚合物。
Chemistry. 2025 Jun 12;31(33):e202500429. doi: 10.1002/chem.202500429. Epub 2025 May 15.
5
Employing the SpyTag-SpyCatcher Reaction for the Modification of Supramolecular Polymers with Functional Proteins.利用SpyTag-SpyCatcher反应对超分子聚合物进行功能蛋白修饰。
Bioconjug Chem. 2025 Jun 18;36(6):1197-1207. doi: 10.1021/acs.bioconjchem.5c00046. Epub 2025 May 14.
6
Type I collagen extracellular matrix facilitates nerve regeneration via the construction of a favourable microenvironment.I型胶原细胞外基质通过构建有利的微环境促进神经再生。
Burns Trauma. 2024 Dec 10;12:tkae049. doi: 10.1093/burnst/tkae049. eCollection 2024.
7
Using a Supramolecular Monomer Formulation Approach to Engineer Modular, Dynamic Microgels, and Composite Macrogels.采用超分子单体配方方法构建模块化、动态微凝胶及复合大凝胶。
Adv Mater. 2024 Dec;36(50):e2405868. doi: 10.1002/adma.202405868. Epub 2024 Oct 27.
8
Hydrogels with Independently Controlled Adhesion Ligand Mobility and Viscoelasticity Increase Cell Adhesion and Spreading.具有独立可控的黏附配体流动性和黏弹性的水凝胶可增强细胞黏附与铺展。
bioRxiv. 2024 Sep 24:2024.09.23.614501. doi: 10.1101/2024.09.23.614501.
9
Enzymatic self-assembly of short peptides for cell spheroid formation.短肽的酶促自组装用于细胞球体的形成。
J Mater Chem B. 2024 Nov 6;12(43):11210-11217. doi: 10.1039/d4tb01154f.
10
Tuning Structural Organization via Molecular Design and Hierarchical Assembly to Develop Supramolecular Thermoresponsive Hydrogels.通过分子设计和分级组装调整结构组织以开发超分子热响应水凝胶。
Macromolecules. 2024 Jul 3;57(14):6606-6615. doi: 10.1021/acs.macromol.4c00567. eCollection 2024 Jul 23.
Nat Rev Mater. 2020 Jul;5(7):539-551. doi: 10.1038/s41578-020-0199-8. Epub 2020 May 27.
4
The Power of Confocal Laser Scanning Microscopy in Supramolecular Chemistry: In situ Real-time Imaging of Stimuli-Responsive Multicomponent Supramolecular Hydrogels.共聚焦激光扫描显微镜在超分子化学中的作用:刺激响应性多组分超分子水凝胶的原位实时成像
ChemistryOpen. 2020 Jan 17;9(1):67-79. doi: 10.1002/open.201900328. eCollection 2020 Jan.
5
The construction of supramolecular systems.超分子体系的构建。
Science. 2019 Mar 29;363(6434):1396-1397. doi: 10.1126/science.aav4677.
6
Local nascent protein deposition and remodelling guide mesenchymal stromal cell mechanosensing and fate in three-dimensional hydrogels.局部新生蛋白沉积和重塑指导间充质基质细胞在三维水凝胶中的力学感知和命运。
Nat Mater. 2019 Aug;18(8):883-891. doi: 10.1038/s41563-019-0307-6. Epub 2019 Mar 18.
7
Fine tuning the extracellular environment accelerates the derivation of kidney organoids from human pluripotent stem cells.精细调节细胞外环境可加速人多能干细胞衍生出肾类器官。
Nat Mater. 2019 Apr;18(4):397-405. doi: 10.1038/s41563-019-0287-6. Epub 2019 Feb 18.
8
Quantifying Guest-Host Dynamics in Supramolecular Assemblies to Analyze Their Robustness.定量超分子组装体中的主体-客体动态以分析其稳定性。
Macromol Biosci. 2019 Jan;19(1):e1800296. doi: 10.1002/mabi.201800296. Epub 2018 Dec 4.
9
Long-Term Expansion of Functional Mouse and Human Hepatocytes as 3D Organoids.三维类器官中功能性小鼠和人肝细胞的长期扩增。
Cell. 2018 Nov 29;175(6):1591-1606.e19. doi: 10.1016/j.cell.2018.11.013.
10
Biomaterials and engineered microenvironments to control YAP/TAZ-dependent cell behaviour.生物材料和工程微环境控制 YAP/TAZ 依赖性细胞行为。
Nat Mater. 2018 Dec;17(12):1063-1075. doi: 10.1038/s41563-018-0180-8. Epub 2018 Oct 29.