Suppr超能文献

一种新型 SARS-CoV-2 相关冠状病毒,从中国云南省的蝙蝠中分离出来,具有复杂的重组。

A novel SARS-CoV-2 related coronavirus with complex recombination isolated from bats in Yunnan province, China.

机构信息

National Institute for Viral Disease Control and Prevention, China CDC, Beijing, People's Republic of China.

Key Laboratory for Medical Virology and Viral Diseases, National Health Commission of the People's Republic of China, Beijing, People's Republic of China.

出版信息

Emerg Microbes Infect. 2021 Dec;10(1):1683-1690. doi: 10.1080/22221751.2021.1964925.

Abstract

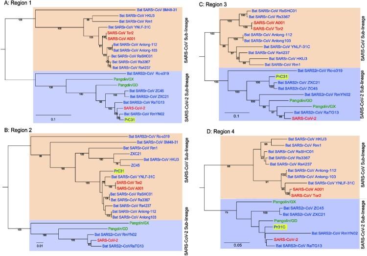
At the end of 2019, A new type of beta-CoV, SARS-CoV-2 emerged and triggered the COVID-19 pandemic, which spread overwhelmingly around the world in less than a year. However, the origin and direct ancestral viruses of SARS-CoV-2 remain unknown. RaTG13, a novel coronavirus found in bats in China's Yunnan Province, is the closest relative virus of the SARS-CoV-2 identified so far. In this study, a new SARS-CoV-2 related virus, provisionally named PrC31, was discovered in Yunnan province by retrospectively analyse bat next generation sequencing (NGS) data of intestinal samples collected in 2018. PrC31 shared 90.7% and 92.0% nucleotide identities to the genomes of SARS-CoV-2 and the bat SARSr-CoV ZC45, respectively. Sequence alignment of PrC31 showed that several genomic regions, especially orf1a and orf8 had the highest homology with those corresponding genomic regions of SARS-CoV-2 than any other related viruses. Phylogenetic analysis indicated that PrC31 shared a common ancestor with SARS-CoV-2 in evolutionary history. The differences between the PrC31 and SARS-CoV-2 genomes were mainly manifested in the spike genes. The amino acid homology between the receptor binding domains of PrC31 and SARS-CoV-2 was only 64.2%. Importantly, recombination analysis revealed that PrC31 underwent multiple complex recombination events (including three recombination breakpoints) involving the SARS-CoV and SARS-CoV-2 sub-lineages, indicating that PrC31 evolved from yet-to-be-identified intermediate recombination strains. Combined with previous studies, it is revealed that the beta-CoVs may possess a more complex recombination mechanism than we thought.

摘要

2019 年底,一种新型的β冠状病毒,即 SARS-CoV-2 出现并引发了 COVID-19 大流行,在不到一年的时间里在全球范围内迅速蔓延。然而,SARS-CoV-2 的起源和直接祖先病毒仍然未知。在中国云南省发现的蝙蝠中发现的 RaTG13 是迄今为止鉴定的与 SARS-CoV-2 最接近的病毒。在这项研究中,通过回顾性分析 2018 年采集的肠道样本的蝙蝠下一代测序(NGS)数据,在中国云南省发现了一种新的 SARS-CoV-2 相关病毒,暂时命名为 PrC31。PrC31 与 SARS-CoV-2 和蝙蝠 SARSr-CoV ZC45 的基因组分别具有 90.7%和 92.0%的核苷酸同一性。PrC31 的序列比对表明,几个基因组区域,特别是 orf1a 和 orf8 与 SARS-CoV-2 相应的基因组区域具有最高的同源性,而与其他相关病毒的同源性较低。系统进化分析表明,PrC31 在进化史上与 SARS-CoV-2 具有共同的祖先。PrC31 和 SARS-CoV-2 基因组之间的差异主要表现在刺突基因上。PrC31 和 SARS-CoV-2 受体结合域之间的氨基酸同源性仅为 64.2%。重要的是,重组分析表明 PrC31 经历了多次复杂的重组事件(包括三个重组断点),涉及 SARS-CoV 和 SARS-CoV-2 的亚谱系,表明 PrC31 是由尚未确定的中间重组菌株进化而来的。结合以前的研究,揭示了β-CoV 可能具有比我们想象的更复杂的重组机制。

https://cdn.ncbi.nlm.nih.gov/pmc/blobs/6649/8381922/78e811fee987/TEMI_A_1964925_F0001_OC.jpg

文献检索

告别复杂PubMed语法,用中文像聊天一样搜索,搜遍4000万医学文献。AI智能推荐,让科研检索更轻松。

立即免费搜索

文件翻译

保留排版,准确专业,支持PDF/Word/PPT等文件格式,支持 12+语言互译。

免费翻译文档

深度研究

AI帮你快速写综述,25分钟生成高质量综述,智能提取关键信息,辅助科研写作。

立即免费体验