Suppr超能文献

一种来源于马来穿山甲的 SARS-CoV-2 相关病毒可引起人类 ACE2 转基因小鼠肺部感染,但不会导致严重疾病。

A SARS-CoV-2-Related Virus from Malayan Pangolin Causes Lung Infection without Severe Disease in Human ACE2-Transgenic Mice.

机构信息

CAS Key Laboratory of Special Pathogens, Wuhan Institute of Virology, Chinese Academy of Sciences, Wuhan, Hubei, People's Republic of China.

University of Chinese Academy of Sciences, Beijing, People's Republic of China.

出版信息

J Virol. 2023 Feb 28;97(2):e0171922. doi: 10.1128/jvi.01719-22. Epub 2023 Jan 23.

Abstract

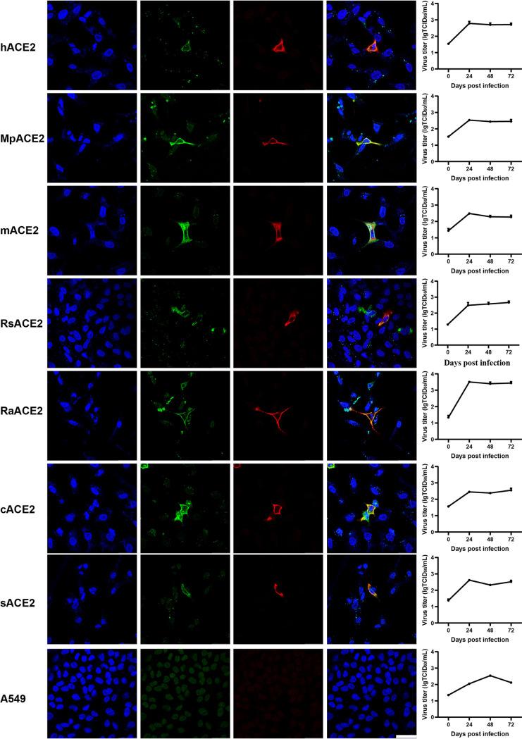
Coronavirus disease 2019 (COVID-19), which is caused by the novel coronavirus severe acute respiratory syndrome coronavirus 2 (SARS-CoV-2), is the most severe emerging infectious disease in the current century. The discovery of SARS-CoV-2-related coronaviruses (SARSr-CoV-2) in bats and pangolins in South Asian countries indicates that SARS-CoV-2 likely originated from wildlife. To date, two SARSr-CoV-2 strains have been isolated from pangolins seized in Guangxi and Guangdong by the customs agency of China, respectively. However, it remains unclear whether these viruses cause disease in animal models and whether they pose a transmission risk to humans. In this study, we investigated the biological features of a SARSr-CoV-2 strain isolated from a smuggled Malayan pangolin (Manis javanica) captured by the Guangxi customs agency, termed MpCoV-GX, in terms of receptor usage, cell tropism, and pathogenicity in wild-type BALB/c mice, human angiotensin-converting enzyme 2 (ACE2)-transgenic mice, and human ACE2 knock-in mice. We found that MpCoV-GX can utilize ACE2 from humans, pangolins, civets, bats, pigs, and mice for cell entry and infect cell lines derived from humans, monkeys, bats, minks, and pigs. The virus could infect three mouse models but showed limited pathogenicity, with mild peribronchial and perivascular inflammatory cell infiltration observed in lungs. Our results suggest that this SARSr-CoV-2 virus from pangolins has the potential for interspecies infection, but its pathogenicity is mild in mice. Future surveillance among these wildlife hosts of SARSr-CoV-2 is needed to monitor variants that may have higher pathogenicity and higher spillover risk. SARS-CoV-2, which likely spilled over from wildlife, is the third highly pathogenic human coronavirus. Being highly transmissible, it is perpetuating a pandemic and continuously posing a severe threat to global public health. Several SARS-CoV-2-related coronaviruses (SARSr-CoV-2) in bats and pangolins have been identified since the SARS-CoV-2 outbreak. It is therefore important to assess their potential of crossing species barriers for better understanding of their risk of future emergence. In this work, we investigated the biological features and pathogenicity of a SARSr-CoV-2 strain isolated from a smuggled Malayan pangolin, named MpCoV-GX. We found that MpCoV-GX can utilize ACE2 from 7 species for cell entry and infect cell lines derived from a variety of mammalian species. MpCoV-GX can infect mice expressing human ACE2 without causing severe disease. These findings suggest the potential of cross-species transmission of MpCoV-GX, and highlight the need of further surveillance of SARSr-CoV-2 in pangolins and other potential animal hosts.

摘要

新型冠状病毒病 2019(COVID-19)由新型冠状病毒严重急性呼吸系统综合征冠状病毒 2(SARS-CoV-2)引起,是本世纪最严重的新发传染病。在南亚国家的蝙蝠和穿山甲中发现了与 SARS-CoV-2 相关的冠状病毒(SARSr-CoV-2),表明 SARS-CoV-2 可能源自野生动物。迄今为止,中国海关分别从广西和广东缉获的穿山甲中分离出两种 SARSr-CoV-2 株。然而,目前尚不清楚这些病毒是否在动物模型中引起疾病,以及它们是否对人类构成传播风险。在这项研究中,我们研究了从广西海关捕获的走私马来穿山甲(Manis javanica)中分离出的 SARSr-CoV-2 株(称为 MpCoV-GX)的生物学特征,包括受体利用、细胞嗜性和在野生型 BALB/c 小鼠、人血管紧张素转换酶 2(ACE2)转基因小鼠和人 ACE2 敲入小鼠中的致病性。我们发现,MpCoV-GX 可以利用人类、穿山甲、果子狸、蝙蝠、猪和老鼠的 ACE2 进入细胞,并感染来自人类、猴子、蝙蝠、水貂和猪的细胞系。该病毒可以感染三种小鼠模型,但致病性有限,肺部可见细支气管和小血管周围炎症细胞浸润。我们的研究结果表明,这种来自穿山甲的 SARSr-CoV-2 病毒具有种间感染的潜力,但在小鼠中的致病性较弱。需要对这些 SARSr-CoV-2 的野生动物宿主进行监测,以监测可能具有更高致病性和更高溢出风险的变异株。SARS-CoV-2 很可能是从野生动物溢出的,是第三种高致病性人类冠状病毒。它具有高度传染性,正在持续引发大流行,并不断对全球公共卫生构成严重威胁。自 SARS-CoV-2 爆发以来,已在蝙蝠和穿山甲中鉴定出几种与 SARS-CoV-2 相关的冠状病毒(SARSr-CoV-2)。因此,评估它们跨越物种屏障的潜力对于更好地了解它们未来出现的风险非常重要。在这项工作中,我们研究了从走私的马来穿山甲中分离出的 SARSr-CoV-2 株(命名为 MpCoV-GX)的生物学特征和致病性。我们发现,MpCoV-GX 可以利用 7 种物种的 ACE2 进入细胞,并感染来自多种哺乳动物物种的细胞系。MpCoV-GX 可以感染表达人 ACE2 的小鼠而不会引起严重疾病。这些发现表明 MpCoV-GX 具有跨种传播的潜力,并强调需要进一步监测穿山甲和其他潜在动物宿主中的 SARSr-CoV-2。

https://cdn.ncbi.nlm.nih.gov/pmc/blobs/795d/9972989/04d3a4535c3e/jvi.01719-22-f001.jpg

文献AI研究员

20分钟写一篇综述,助力文献阅读效率提升50倍。

立即体验

用中文搜PubMed

大模型驱动的PubMed中文搜索引擎

马上搜索

文档翻译

学术文献翻译模型,支持多种主流文档格式。

立即体验