Maas Britta D P J, van Leeuwen Roeland B, Masius-Olthof Sylvia, van Benthem Peter Paul G, Bruintjes Tjasse D
Apeldoorn Dizziness Centre, Gelre Hospital, Apeldoorn, Netherlands.
Department of Otorhinolaryngology and Head and Neck Surgery, Leiden University Medical Center, Leiden, Netherlands.
Front Neurol. 2021 Jul 19;12:720444. doi: 10.3389/fneur.2021.720444. eCollection 2021.
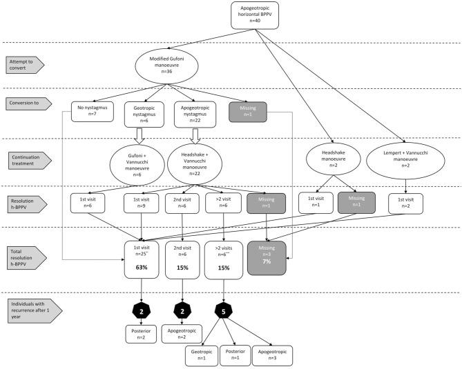
To determine the effectiveness of our treatment protocol for geotropic and apogeotropic horizontal canal benign paroxysmal positional vertigo (h-BPPV). We retrospectively evaluated patients with newly diagnosed geotropic and apogeotropic h-BPPV who visited our clinic between July 2017 and December 2019. Patients were treated according to our treatment protocol, which was implemented in 2017. Patients with geotropic h-BPPV were preferably treated with the Gufoni maneuver. In patients with apogeotropic h-BPPV we executed the modified Gufoni maneuver to achieve conversion to the geotropic type. We looked at the number of successful treatments and the number of recurrences within 1 year. We included 102 patients with h-BPPV, 62 (61%) of whom were treated for geotropic h-BPPV. The ratio of apogeotropic to geotropic h-BPPV was 0.65. After the first visit, we observed resolution of horizontal canal BPPV in 71 and 63% of the geotropic and the apogeotropic group, respectively. After the second visit, this percentage increased to 92% for geotropic h-BPPV and 78% for apogeotropic h-BPPV. After 1 year of follow-up we determined a recurrence rate of 32 and 24% for the geotropic and apogeotropic group, respectively. With our treatment protocol we managed to achieve high rates of symptom resolution in the geotropic and apogeotropic type of h-BPPV with acceptable recurrence rates. We observed a relatively high ratio of apogeotropic h-BPPV to geotropic h-BPPV.
为确定我们的治疗方案对向地性和背地性水平半规管良性阵发性位置性眩晕(h-BPPV)的疗效。我们回顾性评估了2017年7月至2019年12月期间到我们诊所就诊的新诊断为向地性和背地性h-BPPV的患者。患者按照我们2017年实施的治疗方案进行治疗。向地性h-BPPV患者首选采用Gufoni手法治疗。对于背地性h-BPPV患者,我们实施改良的Gufoni手法以使其转变为向地性类型。我们观察了成功治疗的次数以及1年内复发的次数。我们纳入了102例h-BPPV患者,其中62例(61%)接受了向地性h-BPPV治疗。背地性与向地性h-BPPV的比例为0.65。首次就诊后,我们观察到向地性组和背地性组分别有71%和63%的水平半规管BPPV症状得到缓解。第二次就诊后,向地性h-BPPV的这一百分比增至92%,背地性h-BPPV为78%。经过1年的随访,我们确定向地性组和背地性组的复发率分别为32%和24%。通过我们的治疗方案,我们成功在向地性和背地性类型的h-BPPV中实现了较高的症状缓解率,且复发率可接受。我们观察到背地性h-BPPV与向地性h-BPPV的比例相对较高。