Suppr超能文献

基于纳米颗粒的关节细胞mRNA递送系统的体外评价

In Vitro Evaluation of a Nanoparticle-Based mRNA Delivery System for Cells in the Joint.

作者信息

Sturm Lisa, Schwemberger Bettina, Menzel Ursula, Häckel Sonja, Albers Christoph E, Plank Christian, Rip Jaap, Alini Mauro, Traweger Andreas, Grad Sibylle, Basoli Valentina

机构信息

Institute of Tendon and Bone Regeneration, Spinal Cord Injury & Tissue Regeneration Center Salzburg, Paracelsus Medical University, 5020 Salzburg, Austria.

Austrian Cluster for Tissue Regeneration, 1200 Vienna, Austria.

出版信息

Biomedicines. 2021 Jul 8;9(7):794. doi: 10.3390/biomedicines9070794.

Abstract

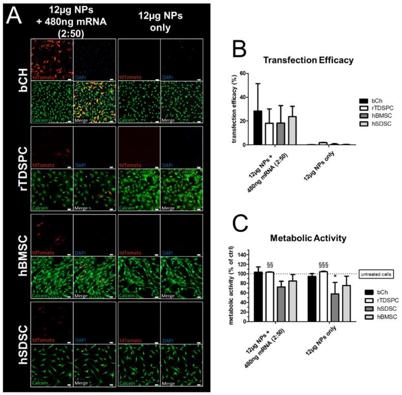
Biodegradable and bioresponsive polymer-based nanoparticles (NPs) can be used for oligonucleotide delivery, making them a promising candidate for mRNA-based therapeutics. In this study, we evaluated and optimized the efficiency of a cationic, hyperbranched poly(amidoamine)s-based nanoparticle system to deliver tdTomato mRNA to primary human bone marrow stromal cells (hBMSC), human synovial derived stem cells (hSDSC), bovine chondrocytes (bCH), and rat tendon derived stem/progenitor cells (rTDSPC). Transfection efficiencies varied among the cell types tested (bCH 28.4% ± 22.87, rTDSPC 18.13% ± 12.07, hBMSC 18.23% ± 14.80, hSDSC 26.63% ± 8.81) and while an increase of NPs with a constant amount of mRNA generally improved the transfection efficiency, an increase of the mRNA loading ratio (2:50, 4:50, or 6:50 / mRNA:NPs) had no impact. However, metabolic activity of bCHs and rTDSPCs was significantly reduced when using higher amounts of NPs, indicating a dose-dependent cytotoxic response. Finally, we demonstrate the feasibility of transfecting extracellular matrix-rich 3D cell culture constructs using the nanoparticle system, making it a promising transfection strategy for musculoskeletal tissues that exhibit a complex, dense extracellular matrix.

摘要

可生物降解且具有生物响应性的聚合物基纳米颗粒(NPs)可用于寡核苷酸递送,使其成为基于mRNA的治疗方法的有前途的候选者。在本研究中,我们评估并优化了基于阳离子超支化聚(酰胺胺)的纳米颗粒系统将tdTomato mRNA递送至原代人骨髓基质细胞(hBMSC)、人滑膜来源干细胞(hSDSC)、牛软骨细胞(bCH)和大鼠肌腱来源干/祖细胞(rTDSPC)的效率。转染效率在测试的细胞类型中有所不同(bCH为28.4%±22.87,rTDSPC为18.13%±12.07,hBMSC为18.23%±14.80,hSDSC为26.63%±8.81),虽然在mRNA量恒定的情况下增加纳米颗粒通常会提高转染效率,但增加mRNA负载比(2:50、4:50或6:50/mRNA:NPs)没有影响。然而,当使用更高量的纳米颗粒时,bCHs和rTDSPCs的代谢活性显著降低,表明存在剂量依赖性细胞毒性反应。最后,我们证明了使用纳米颗粒系统转染富含细胞外基质的3D细胞培养构建体的可行性,使其成为一种有前途的转染策略,适用于具有复杂、致密细胞外基质的肌肉骨骼组织。

https://cdn.ncbi.nlm.nih.gov/pmc/blobs/05f8/8301349/404d6322567e/biomedicines-09-00794-g001.jpg

文献AI研究员

20分钟写一篇综述,助力文献阅读效率提升50倍。

立即体验

用中文搜PubMed

大模型驱动的PubMed中文搜索引擎

马上搜索

文档翻译

学术文献翻译模型,支持多种主流文档格式。

立即体验