Suppr超能文献

-(3-氯-4-氟苯基)-6,7-二甲氧基喹唑啉-4-胺(DW-8)对结肠癌细胞的抗增殖作用是通过内在凋亡介导的。

Antiproliferative Efficacy of -(3-chloro-4-fluorophenyl)-6,7-dimethoxyquinazolin-4-amine, DW-8, in Colon Cancer Cells Is Mediated by Intrinsic Apoptosis.

机构信息

Department of Pharmacology and Experimental Therapeutics, College of Pharmacy and Pharmaceutical Sciences, The University of Toledo, Health Science Campus, 3000 Arlington Ave, Toledo, OH 43614, USA.

School of Pharmaceutical Sciences, Rajiv Gandhi Proudyogiki Vishwavidyalaya, Bhopal 462033, India.

出版信息

Molecules. 2021 Jul 22;26(15):4417. doi: 10.3390/molecules26154417.

Abstract

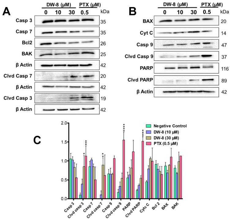
A novel series of 4-anilinoquinazoline analogues, , were evaluated for anticancer efficacy in human breast cancer (BT-20) and human colorectal cancer (CRC) cell lines (HCT116, HT29, and SW620). The compound, , had the highest anticancer efficacy and selectivity in the colorectal cancer cell lines, HCT116, HT29, and SW620, with IC values of 8.50 ± 2.53 µM, 5.80 ± 0.92 µM, and 6.15 ± 0.37 µM, respectively, compared to the non-cancerous colon cell line, CRL1459, with an IC of 14.05 ± 0.37 µM. The selectivity index of was >2-fold in colon cancer cells incubated with vehicle. We further determined the mechanisms of cell death induced by in SW620 CRC cancer cells. (10 and 30 µM) induced apoptosis by (1) producing cell cycle arrest at the G2 phase; (2) activating the intrinsic apoptotic pathway, as indicated by the activation of caspase-9 and the executioner caspases-3 and 7; (3) nuclear fragmentation and (4) increasing the levels of reactive oxygen species (ROS). Overall, our results suggest that may represent a suitable lead for developing novel compounds to treat CRC.

摘要

我们评估了一系列新型 4-苯胺基喹唑啉类似物()在人乳腺癌(BT-20)和人结直肠癌细胞系(HCT116、HT29 和 SW620)中的抗癌功效。化合物在结直肠癌细胞系 HCT116、HT29 和 SW620 中具有最高的抗癌功效和选择性,IC 值分别为 8.50±2.53μM、5.80±0.92μM 和 6.15±0.37μM,而对非癌细胞系 CRL1459 的 IC 值为 14.05±0.37μM。在孵育有载体的结肠癌细胞中,的选择性指数>2 倍。我们进一步确定了在 SW620 CRC 癌细胞中 诱导细胞死亡的机制。(10 和 30μM)通过以下方式诱导细胞凋亡:(1)在 G2 期使细胞周期停滞;(2)激活内在凋亡途径,表现为 caspase-9 和效应子 caspase-3 和 7 的激活;(3)核片段化;(4)增加活性氧(ROS)的水平。总体而言,我们的结果表明,可能代表开发治疗 CRC 的新型化合物的合适先导物。

https://cdn.ncbi.nlm.nih.gov/pmc/blobs/49e4/8347809/3cad72f31dcf/molecules-26-04417-sch001.jpg

文献AI研究员

20分钟写一篇综述,助力文献阅读效率提升50倍。

立即体验

用中文搜PubMed

大模型驱动的PubMed中文搜索引擎

马上搜索

文档翻译

学术文献翻译模型,支持多种主流文档格式。

立即体验