• 文献检索
  • 文档翻译
  • 深度研究
  • 学术资讯
  • Suppr Zotero 插件Zotero 插件
  • 邀请有礼
  • 套餐&价格
  • 历史记录
应用&插件
Suppr Zotero 插件Zotero 插件浏览器插件Mac 客户端Windows 客户端微信小程序
定价
高级版会员购买积分包购买API积分包
服务
文献检索文档翻译深度研究API 文档MCP 服务
关于我们
关于 Suppr公司介绍联系我们用户协议隐私条款
关注我们

Suppr 超能文献

核心技术专利:CN118964589B侵权必究
粤ICP备2023148730 号-1Suppr @ 2026

文献检索

告别复杂PubMed语法,用中文像聊天一样搜索,搜遍4000万医学文献。AI智能推荐,让科研检索更轻松。

立即免费搜索

文件翻译

保留排版,准确专业,支持PDF/Word/PPT等文件格式,支持 12+语言互译。

免费翻译文档

深度研究

AI帮你快速写综述,25分钟生成高质量综述,智能提取关键信息,辅助科研写作。

立即免费体验

三阴性乳腺癌细胞中适应性奥拉帕尼耐药对顺铂敏感性影响的分析

Analysis of Adaptive Olaparib Resistance Effects on Cisplatin Sensitivity in Triple Negative Breast Cancer Cells.

作者信息

Gajan Ambikai, Sarma Ashapurna, Kim Seongho, Gurdziel Katherine, Wu Gen Sheng, Shekhar Malathy P

机构信息

Karmanos Cancer Institute, Detroit, MI, United States.

Department of Oncology, Wayne State University School of Medicine, Detroit, MI, United States.

出版信息

Front Oncol. 2021 Jul 22;11:694793. doi: 10.3389/fonc.2021.694793. eCollection 2021.

DOI:10.3389/fonc.2021.694793
PMID:34367977
原文链接:https://pmc.ncbi.nlm.nih.gov/articles/PMC8339968/
Abstract

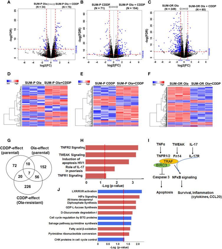
Poly-(ADP)-ribose polymerase inhibitors (PARPi) and platinum-based drugs are promising therapies for triple negative breast cancers (TNBC) with or loss. PARPi(s) show better efficacies when combined with platinum-based therapy, however, acquisition of PARPi resistance has been linked with co-resistance to platinum-based drugs. Here, we show that TNBCs with constitutively hyperactivated PARP-1 display greater tolerances for the PARPi olaparib and cisplatin, and respond synergistically to olaparib/cisplatin combinations with increased cytotoxicity. Regardless of and PARP-1 activity status, upon gaining olaparib resistance (OlaR), OlaR MDA-MB-468 ( wild-type) and SUM1315 ( mutant) TNBC cells retain cisplatin sensitivities of their isogenic parental counterparts. OlaR TNBC cells express decreased levels of PARP-1 and Pol η, a translesion-synthesis polymerase important in platinum-induced interstrand crosslink repair. Although native RAD51 recombinase levels are unaffected, anti-RAD51 immunoreactive low molecular weight sbands are exclusively detected in OlaR cells. Despite normal , RAD51 foci formation/recruitment to double-strand breaks are impaired in OlaR MDA-MB-468 cells, suggesting homologous-recombination impairment. RNA-seq and pathway analysis of cisplatin-affected genes revealed enrichment of G2/M cell cycle regulation and DNA repair pathways in parental and OlaR MDA-MB-468 cells whereas parental and OlaR SUM1315 cells showed enrichment of inflammatory stress response pathways associated with TNFR1/2, TWEAK and IL-17 signaling. These data show that TNBC models with wild type versus mutant exhibit differences in CDDP-induced cellular response pathways, however, the CDDP-induced signaling responses remain stable across the isogenic models of OlaR from the same lineage. These data also show that adaptive OlaR does not automatically promote cisplatin resistance, implicating the potential benefit of platinum-based therapy for OlaR TNBCs.

摘要

聚(ADP)-核糖聚合酶抑制剂(PARPi)和铂类药物是治疗具有BRCA1或BRCA2缺失的三阴性乳腺癌(TNBC)的有前景的疗法。PARPi与铂类疗法联合使用时显示出更好的疗效,然而,获得PARPi耐药性与对铂类药物的共同耐药性有关。在这里,我们表明,PARP-1组成型过度激活的TNBC对PARPi奥拉帕利和顺铂具有更高的耐受性,并对奥拉帕利/顺铂联合用药产生协同反应,细胞毒性增加。无论BRCA状态和PARP-1活性如何,在获得奥拉帕利耐药性(OlaR)后,OlaR MDA-MB-468(野生型)和SUM1315(突变型)TNBC细胞保持其同基因亲本对应物的顺铂敏感性。OlaR TNBC细胞中PARP-1和Pol η的表达水平降低,Pol η是一种在铂诱导的链间交联修复中起重要作用的跨损伤合成聚合酶。尽管天然RAD51重组酶水平未受影响,但在OlaR细胞中仅检测到抗RAD51免疫反应性低分子量条带。尽管BRCA状态正常,但OlaR MDA-MB-468细胞中RAD51焦点形成/募集到双链断裂的过程受损,提示同源重组受损。对顺铂影响的基因进行RNA测序和通路分析发现,亲本和OlaR MDA-MB-468细胞中G2/M细胞周期调控和DNA修复通路富集,而亲本和OlaR SUM1315细胞显示与TNFR1/2、TWEAK和IL-17信号相关的炎症应激反应通路富集。这些数据表明,具有野生型与突变型BRCA的TNBC模型在顺铂诱导的细胞反应通路中存在差异,然而,顺铂诱导的信号反应在来自同一谱系的OlaR同基因模型中保持稳定。这些数据还表明,适应性OlaR不会自动促进顺铂耐药性,这意味着铂类疗法对OlaR TNBCs可能有益。

https://cdn.ncbi.nlm.nih.gov/pmc/blobs/20d8/8339968/be5dbb62958b/fonc-11-694793-g007.jpg
https://cdn.ncbi.nlm.nih.gov/pmc/blobs/20d8/8339968/5f1dc668ffa2/fonc-11-694793-g001.jpg
https://cdn.ncbi.nlm.nih.gov/pmc/blobs/20d8/8339968/35517516cdc9/fonc-11-694793-g002.jpg
https://cdn.ncbi.nlm.nih.gov/pmc/blobs/20d8/8339968/cf8657d30944/fonc-11-694793-g003.jpg
https://cdn.ncbi.nlm.nih.gov/pmc/blobs/20d8/8339968/d1f4271e2895/fonc-11-694793-g004.jpg
https://cdn.ncbi.nlm.nih.gov/pmc/blobs/20d8/8339968/922abf52d318/fonc-11-694793-g005.jpg
https://cdn.ncbi.nlm.nih.gov/pmc/blobs/20d8/8339968/45886a06d209/fonc-11-694793-g006.jpg
https://cdn.ncbi.nlm.nih.gov/pmc/blobs/20d8/8339968/be5dbb62958b/fonc-11-694793-g007.jpg
https://cdn.ncbi.nlm.nih.gov/pmc/blobs/20d8/8339968/5f1dc668ffa2/fonc-11-694793-g001.jpg
https://cdn.ncbi.nlm.nih.gov/pmc/blobs/20d8/8339968/35517516cdc9/fonc-11-694793-g002.jpg
https://cdn.ncbi.nlm.nih.gov/pmc/blobs/20d8/8339968/cf8657d30944/fonc-11-694793-g003.jpg
https://cdn.ncbi.nlm.nih.gov/pmc/blobs/20d8/8339968/d1f4271e2895/fonc-11-694793-g004.jpg
https://cdn.ncbi.nlm.nih.gov/pmc/blobs/20d8/8339968/922abf52d318/fonc-11-694793-g005.jpg
https://cdn.ncbi.nlm.nih.gov/pmc/blobs/20d8/8339968/45886a06d209/fonc-11-694793-g006.jpg
https://cdn.ncbi.nlm.nih.gov/pmc/blobs/20d8/8339968/be5dbb62958b/fonc-11-694793-g007.jpg

相似文献

1
Analysis of Adaptive Olaparib Resistance Effects on Cisplatin Sensitivity in Triple Negative Breast Cancer Cells.三阴性乳腺癌细胞中适应性奥拉帕尼耐药对顺铂敏感性影响的分析
Front Oncol. 2021 Jul 22;11:694793. doi: 10.3389/fonc.2021.694793. eCollection 2021.
2
RAD6B is a major mediator of triple negative breast cancer cisplatin resistance: Regulation of translesion synthesis/Fanconi anemia crosstalk and BRCA1 independence.RAD6B 是三阴性乳腺癌顺铂耐药的主要介质:跨损伤合成/Fanconi 贫血交叉对话和 BRCA1 独立性的调节。
Biochim Biophys Acta Mol Basis Dis. 2020 Jan 1;1866(1):165561. doi: 10.1016/j.bbadis.2019.165561. Epub 2019 Oct 19.
3
Combining Carbon-Ion Irradiation and PARP Inhibitor, Olaparib Efficiently Kills BRCA1-Mutated Triple-Negative Breast Cancer Cells.联合碳离子辐射与PARP抑制剂奥拉帕尼可有效杀死BRCA1突变的三阴性乳腺癌细胞。
Breast Cancer (Auckl). 2022 Mar 23;16:11782234221080553. doi: 10.1177/11782234221080553. eCollection 2022.
4
MiR-181a targets STING to drive PARP inhibitor resistance in BRCA- mutated triple-negative breast cancer and ovarian cancer.微小RNA-181a靶向干扰素基因刺激蛋白以驱动BRCA突变的三阴性乳腺癌和卵巢癌对聚(ADP-核糖)聚合酶抑制剂产生耐药性。
Cell Biosci. 2023 Nov 6;13(1):200. doi: 10.1186/s13578-023-01151-y.
5
Prexasertib treatment induces homologous recombination deficiency and synergizes with olaparib in triple-negative breast cancer cells.普雷沙替尼治疗诱导同源重组缺陷,并与奥拉帕利在三阴性乳腺癌细胞中协同作用。
Breast Cancer Res. 2019 Sep 6;21(1):104. doi: 10.1186/s13058-019-1192-2.
6
RAD51 Mediates Resistance of Cancer Stem Cells to PARP Inhibition in Triple-Negative Breast Cancer.RAD51 介导三阴性乳腺癌肿瘤干细胞对 PARP 抑制剂的耐药性。
Clin Cancer Res. 2017 Jan 15;23(2):514-522. doi: 10.1158/1078-0432.CCR-15-1348. Epub 2016 Dec 29.
7
Modulation of Early Mitotic Inhibitor 1 (EMI1) depletion on the sensitivity of PARP inhibitors in BRCA1 mutated triple-negative breast cancer cells.早期有丝分裂抑制剂 1(EMI1)耗竭对 BRCA1 突变型三阴性乳腺癌细胞中 PARP 抑制剂敏感性的调节。
PLoS One. 2021 Jan 7;16(1):e0235025. doi: 10.1371/journal.pone.0235025. eCollection 2021.
8
Synthetic Lethality Exploitation by an Anti-Trop-2-SN-38 Antibody-Drug Conjugate, IMMU-132, Plus PARP Inhibitors in -wild-type Triple-Negative Breast Cancer.抗 Trop-2-SN-38 抗体药物偶联物 IMMU-132 联合 PARP 抑制剂在野生型三阴性乳腺癌中的合成致死性研究。
Clin Cancer Res. 2017 Jul 1;23(13):3405-3415. doi: 10.1158/1078-0432.CCR-16-2401. Epub 2017 Jan 9.
9
Radiosensitization with combined use of olaparib and PI-103 in triple-negative breast cancer.奥拉帕尼与PI-103联合使用对三阴性乳腺癌的放射增敏作用。
BMC Cancer. 2015 Mar 3;15:89. doi: 10.1186/s12885-015-1090-7.
10
-methylated triple negative breast cancers previously exposed to neoadjuvant chemotherapy form RAD51 foci and respond poorly to olaparib.先前接受过新辅助化疗的甲基化三阴性乳腺癌会形成RAD51病灶,并且对奥拉帕尼反应不佳。
Front Oncol. 2023 Mar 17;13:1125021. doi: 10.3389/fonc.2023.1125021. eCollection 2023.

引用本文的文献

1
SOSTDC1 Nuclear Translocation Facilitates BTIC Maintenance and CHD1-Mediated HR Repair to Promote Tumor Progression and Olaparib Resistance in TNBC.SOSTDC1 核易位促进 BTIC 维持和 CHD1 介导的 HR 修复,以促进三阴性乳腺癌的肿瘤进展和奥拉帕利耐药性。
Adv Sci (Weinh). 2024 Aug;11(29):e2306860. doi: 10.1002/advs.202306860. Epub 2024 Jun 12.
2
A molecular glue RBM39-degrader induces synthetic lethality in cancer cells with homologous recombination repair deficiency.一种分子胶RBM39降解剂在具有同源重组修复缺陷的癌细胞中诱导合成致死。
NPJ Precis Oncol. 2024 May 24;8(1):117. doi: 10.1038/s41698-024-00610-0.
3
Novel dual inhibitors of PARP and HDAC induce intratumoral STING-mediated antitumor immunity in triple-negative breast cancer.

本文引用的文献

1
PARP Inhibitor Resistance: A Tug-of-War in BRCA-Mutated Cells.聚腺苷二磷酸核糖聚合酶抑制剂耐药性:BRCA 突变细胞中的拔河比赛。
Trends Cell Biol. 2019 Oct;29(10):820-834. doi: 10.1016/j.tcb.2019.07.008. Epub 2019 Aug 14.
2
Platinum Salts in Patients with Breast Cancer: A Focus on Predictive Factors.铂盐类药物在乳腺癌患者中的应用:关注预测因素。
Int J Mol Sci. 2019 Jul 10;20(14):3390. doi: 10.3390/ijms20143390.
3
PARP1 depletion improves mitochondrial and heart function in Chagas disease: Effects on POLG dependent mtDNA maintenance.
新型 PARP 和 HDAC 双重抑制剂诱导三阴性乳腺癌肿瘤内 STING 介导的抗肿瘤免疫。
Cell Death Dis. 2024 Jan 5;15(1):10. doi: 10.1038/s41419-023-06303-z.
4
Discovery of Ruthenium(II) Metallocompound and Olaparib Synergy for Cancer Combination Therapy.钌(II)金属配合物与奥拉帕利协同作用的发现及其在癌症联合治疗中的应用。
J Med Chem. 2023 May 25;66(10):6922-6937. doi: 10.1021/acs.jmedchem.3c00322. Epub 2023 May 15.
5
Antitumor Effect of Demethylzeylasteral (T-96) on Triple-Negative Breast Cancer via LSD1-Mediate Epigenetic Mechanisms.去甲基泽拉木醛(T-96)通过 LSD1 介导的表观遗传机制对三阴性乳腺癌的抗肿瘤作用。
Anal Cell Pathol (Amst). 2022 Oct 12;2022:2522597. doi: 10.1155/2022/2522597. eCollection 2022.
6
Ovarian cancer resistance to PARPi and platinum-containing chemotherapy.卵巢癌对PARPi和含铂化疗的耐药性。
Cancer Drug Resist. 2022 Jun 22;5(3):637-646. doi: 10.20517/cdr.2021.146. eCollection 2022.
7
The Differential Metabolic Signature of Breast Cancer Cellular Response to Olaparib Treatment.乳腺癌细胞对奥拉帕尼治疗反应的差异代谢特征
Cancers (Basel). 2022 Jul 27;14(15):3661. doi: 10.3390/cancers14153661.
8
Therapeutic progress and challenges for triple negative breast cancer: targeted therapy and immunotherapy.三阴性乳腺癌的治疗进展与挑战:靶向治疗和免疫治疗
Mol Biomed. 2022 Mar 4;3(1):8. doi: 10.1186/s43556-022-00071-6.
PARP1 耗竭可改善恰加斯病中的线粒体和心脏功能:对 POLG 依赖性 mtDNA 维持的影响。
PLoS Pathog. 2018 May 31;14(5):e1007065. doi: 10.1371/journal.ppat.1007065. eCollection 2018 May.
4
A Quantitative Chemotherapy Genetic Interaction Map Reveals Factors Associated with PARP Inhibitor Resistance.定量化疗遗传交互图谱揭示与 PARP 抑制剂耐药相关的因素。
Cell Rep. 2018 Apr 17;23(3):918-929. doi: 10.1016/j.celrep.2018.03.093.
5
Synthetic Lethality of PARP Inhibitors in Combination with MYC Blockade Is Independent of BRCA Status in Triple-Negative Breast Cancer.聚腺苷二磷酸核糖聚合酶抑制剂与 MYC 阻断联合应用的合成致死性不依赖于三阴性乳腺癌的 BRCA 状态。
Cancer Res. 2018 Feb 1;78(3):742-757. doi: 10.1158/0008-5472.CAN-17-1494. Epub 2017 Nov 27.
6
Olaparib for Metastatic Breast Cancer in Patients with a Germline BRCA Mutation.奥拉帕利治疗携种系 BRCA 突变的转移性乳腺癌患者。
N Engl J Med. 2017 Aug 10;377(6):523-533. doi: 10.1056/NEJMoa1706450. Epub 2017 Jun 4.
7
Pharmacological targeting of RAD6 enzyme-mediated translesion synthesis overcomes resistance to platinum-based drugs.对RAD6酶介导的跨损伤合成进行药理学靶向可克服对铂类药物的耐药性。
J Biol Chem. 2017 Jun 23;292(25):10347-10363. doi: 10.1074/jbc.M117.792192. Epub 2017 May 10.
8
Combination Platinum-based and DNA Damage Response-targeting Cancer Therapy: Evolution and Future Directions.基于铂类与靶向DNA损伤反应的联合癌症治疗:进展与未来方向
Curr Med Chem. 2017;24(15):1586-1606. doi: 10.2174/0929867323666161214114948.
9
Sirtuins in metabolism, DNA repair and cancer.参与新陈代谢、DNA修复及癌症过程的去乙酰化酶
J Exp Clin Cancer Res. 2016 Dec 5;35(1):182. doi: 10.1186/s13046-016-0461-5.
10
The role of ADP-ribosylation in regulating DNA interstrand crosslink repair.ADP核糖基化在调节DNA链间交联修复中的作用。
J Cell Sci. 2016 Oct 15;129(20):3845-3858. doi: 10.1242/jcs.193375. Epub 2016 Sep 1.