Suppr超能文献

抑制微粒体前列腺素 E 合酶-1 可改善小鼠急性肺损伤。

Inhibition of microsomal prostaglandin E synthase-1 ameliorates acute lung injury in mice.

机构信息

Department of BIN Convergence Technology, Chonbuk National University, Jeonju, South Korea.

Cellular and Molecular Research Center, Birjand University of Medical Sciences, Birjand, Iran.

出版信息

J Transl Med. 2021 Aug 9;19(1):340. doi: 10.1186/s12967-021-03016-9.

Abstract

BACKGROUND

To examine the effects of BI 1029539 (GS-248), a novel selective human microsomal prostaglandin E synthase-1 (mPGES-1) inhibitor, in experimental models of acute lung injury (ALI) and sepsis in transgenic mice constitutively expressing the mPGES1 (Ptges) humanized allele.

METHODS

Series 1: Lipopolysaccharide (LPS)-induced ALI. Mice were randomized to receive vehicle, BI 1029539, or celecoxib. Series 2: Cecal ligation and puncture-induced sepsis. Mice were randomized to receive vehicle or BI 1029539.

RESULTS

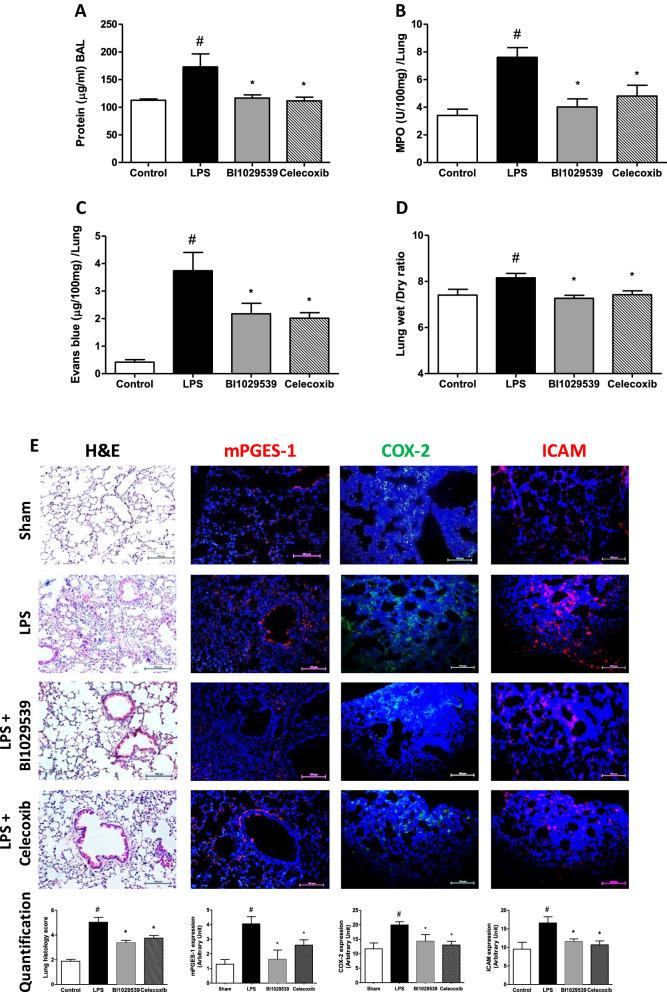
Series 1: BI 1029539 or celecoxib reduced LPS-induced lung injury, with reduction in neutrophil influx, protein content, TNF-ɑ, IL-1β and PGE levels in bronchoalveolar lavage (BAL), myeloperoxidase activity, expression of mPGES-1, cyclooxygenase (COX)-2 and intracellular adhesion molecule in lung tissue compared with vehicle-treated mice. Notably, prostacyclin (PGI) BAL concentration was only lowered in celecoxib-treated mice. Series 2: BI 1029539 significantly reduced sepsis-induced BAL inflammatory cell recruitment, lung injury score and lung expression of mPGES-1 and inducible nitric oxide synthase. Treatment with BI 1029539 also significantly prolonged survival of mice with severe sepsis. Anti-inflammatory and anti-migratory effect of BI 1029539 was confirmed in peripheral blood leukocytes from healthy volunteers.

CONCLUSIONS

BI 1029539 ameliorates leukocyte infiltration and lung injury resulting from both endotoxin-induced and sepsis-induced lung injury.

摘要

背景

为了研究新型选择性人微粒体前列腺素 E 合酶-1(mPGES-1)抑制剂 BI 1029539 在转染人 mPGES1(Ptges)基因等位基因的小鼠实验性急性肺损伤(ALI)和脓毒症模型中的作用。

方法

系列 1:脂多糖(LPS)诱导的 ALI。将小鼠随机分为对照组、BI 1029539 组或塞来昔布组。系列 2:盲肠结扎穿孔诱导的脓毒症。将小鼠随机分为对照组或 BI 1029539 组。

结果

系列 1:BI 1029539 或塞来昔布降低 LPS 诱导的肺损伤,减少中性粒细胞浸润,支气管肺泡灌洗液(BAL)中的蛋白含量、TNF-ɑ、IL-1β 和 PGE 水平,肺组织中的髓过氧化物酶活性、mPGES-1、环氧化酶(COX)-2 和细胞间黏附分子表达,与对照组相比。值得注意的是,只有塞来昔布组 BAL 中的前列环素(PGI)浓度降低。系列 2:BI 1029539 显著降低脓毒症诱导的 BAL 炎症细胞募集、肺损伤评分和肺 mPGES-1 和诱导型一氧化氮合酶表达。BI 1029539 治疗还显著延长了严重脓毒症小鼠的存活时间。BI 1029539 在健康志愿者的外周血白细胞中也证实了其抗炎和抗迁移作用。

结论

BI 1029539 可改善内毒素诱导和脓毒症诱导的肺损伤引起的白细胞浸润和肺损伤。

https://cdn.ncbi.nlm.nih.gov/pmc/blobs/be7a/8351447/d4de307bf081/12967_2021_3016_Fig1_HTML.jpg

文献检索

告别复杂PubMed语法,用中文像聊天一样搜索,搜遍4000万医学文献。AI智能推荐,让科研检索更轻松。

立即免费搜索

文件翻译

保留排版,准确专业,支持PDF/Word/PPT等文件格式,支持 12+语言互译。

免费翻译文档

深度研究

AI帮你快速写综述,25分钟生成高质量综述,智能提取关键信息,辅助科研写作。

立即免费体验