Section of Nephrology, Division of Internal Medicine, The University of Texas MD Anderson Cancer Center, Houston, TX 77030, USA; Department of Nephrology, The Second Xiangya Hospital, Central South University, Changsha, Hunan 410011, China.
Section of Nephrology, Division of Internal Medicine, The University of Texas MD Anderson Cancer Center, Houston, TX 77030, USA.
Cell Rep. 2021 Aug 10;36(6):109510. doi: 10.1016/j.celrep.2021.109510.
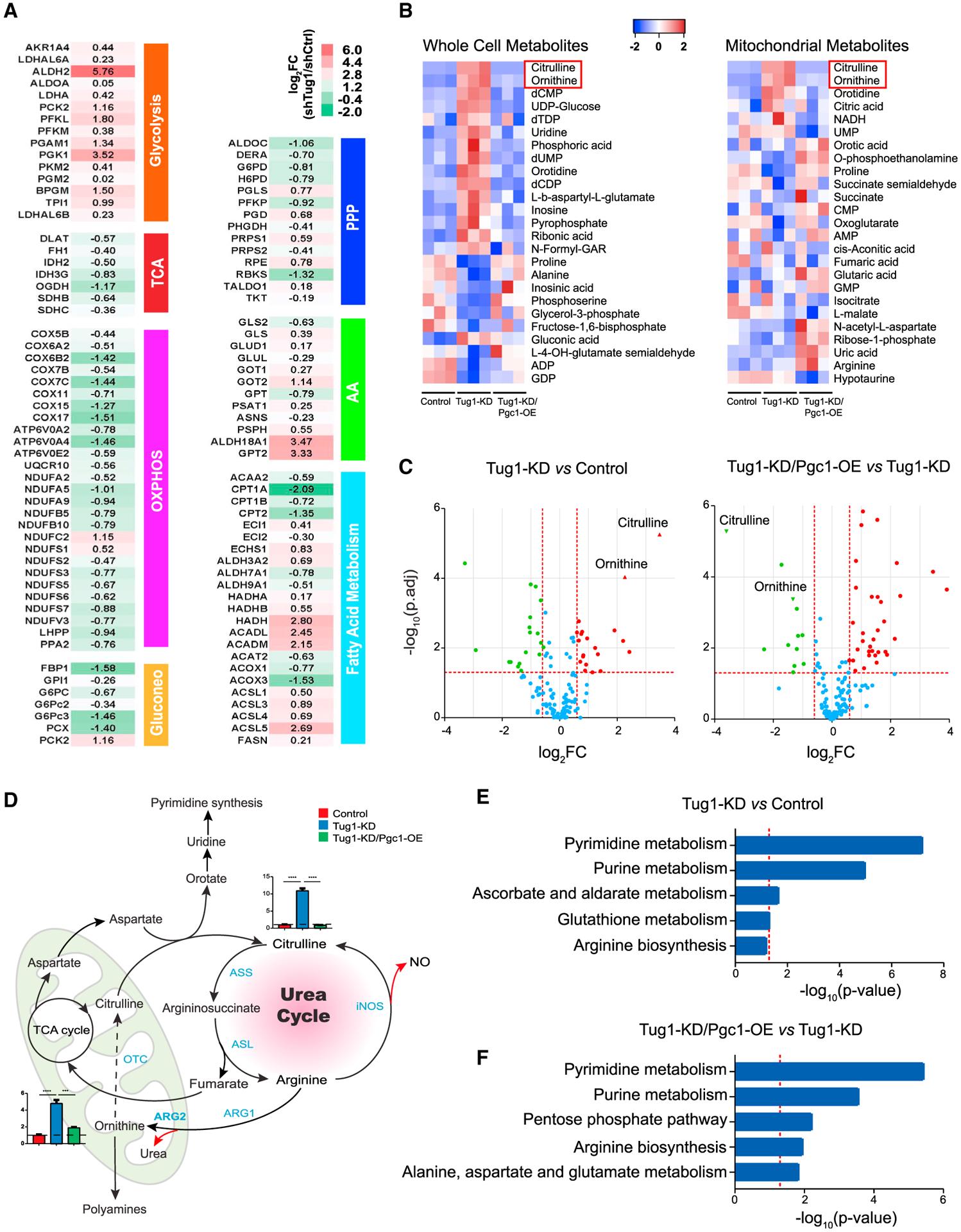
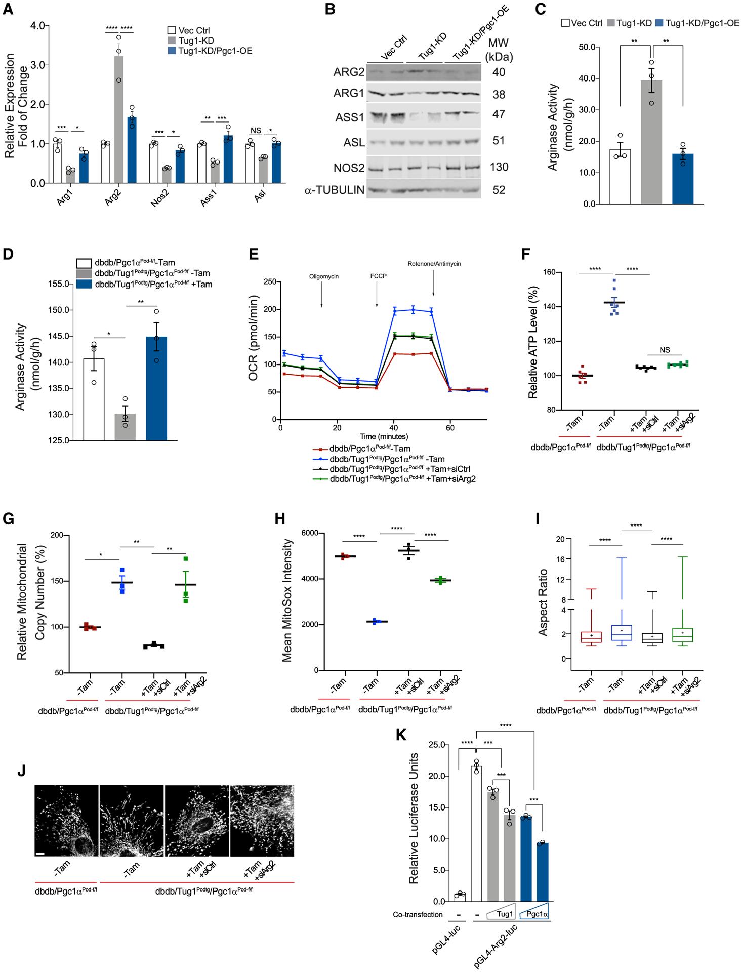
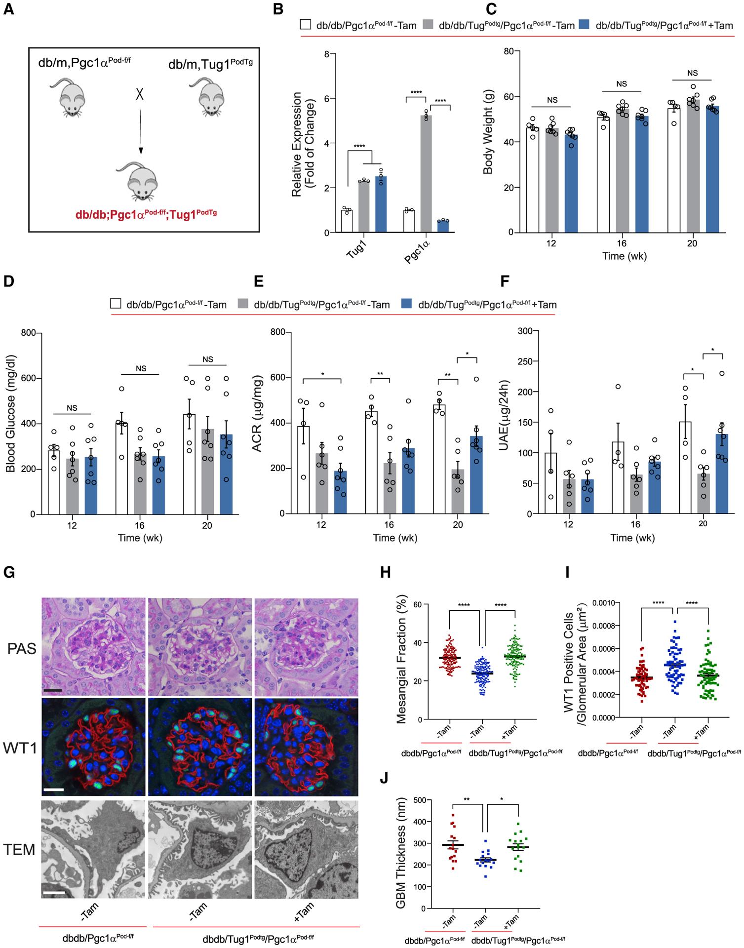
lncRNA taurine-upregulated gene 1 (Tug1) is a promising therapeutic target in the progression of diabetic nephropathy (DN), but the molecular basis of its protection remains poorly understood. Here, we generate a triple-mutant diabetic mouse model coupled with metabolomic profiling data to interrogate whether Tug1 interaction with peroxisome proliferator-activated receptor gamma coactivator 1α (PGC1α) is required for mitochondrial remodeling and progression of DN in vivo. We find that, compared with diabetic conditional deletion of Pgc1α in podocytes alone (db/db; Pgc1α), diabetic Pgc1α knockout combined with podocyte-specific Tug1 overexpression (db/db; Tug; Pgc1α) reverses the protective phenotype of Tug1 overexpression, suggesting that PGC1α is required for the renoprotective effect of Tug1. Using unbiased metabolomic profiling, we find that altered urea cycle metabolites and mitochondrial arginase 2 play an important role in Tug1/PGC1α-induced mitochondrial remodeling. Our work identifies a functional role of the Tug1/PGC1α axis on mitochondrial metabolic homeostasis and urea cycle metabolites in experimental models of diabetes.
lncRNA 牛磺酸上调基因 1(Tug1)是糖尿病肾病(DN)进展中很有前途的治疗靶点,但它的保护机制仍知之甚少。在这里,我们生成了一种三重突变糖尿病小鼠模型,并结合代谢组学分析数据,探究 Tug1 是否需要与过氧化物酶体增殖物激活受体γ共激活因子 1α(PGC1α)相互作用,以实现体内的线粒体重塑和 DN 进展。我们发现,与单独在足细胞中敲除糖尿病条件性 Pgc1α 的糖尿病小鼠(db/db; Pgc1α)相比,糖尿病 Pgc1α 敲除与足细胞特异性 Tug1 过表达(db/db; Tug; Pgc1α)相结合,逆转了 Tug1 过表达的保护表型,这表明 PGC1α 是 Tug1 发挥肾保护作用所必需的。通过无偏代谢组学分析,我们发现尿素循环代谢物和线粒体精氨酸酶 2 的改变在 Tug1/PGC1α 诱导的线粒体重塑中起着重要作用。我们的工作确定了 Tug1/PGC1α 轴在糖尿病实验模型中线粒体代谢平衡和尿素循环代谢物中的功能作用。